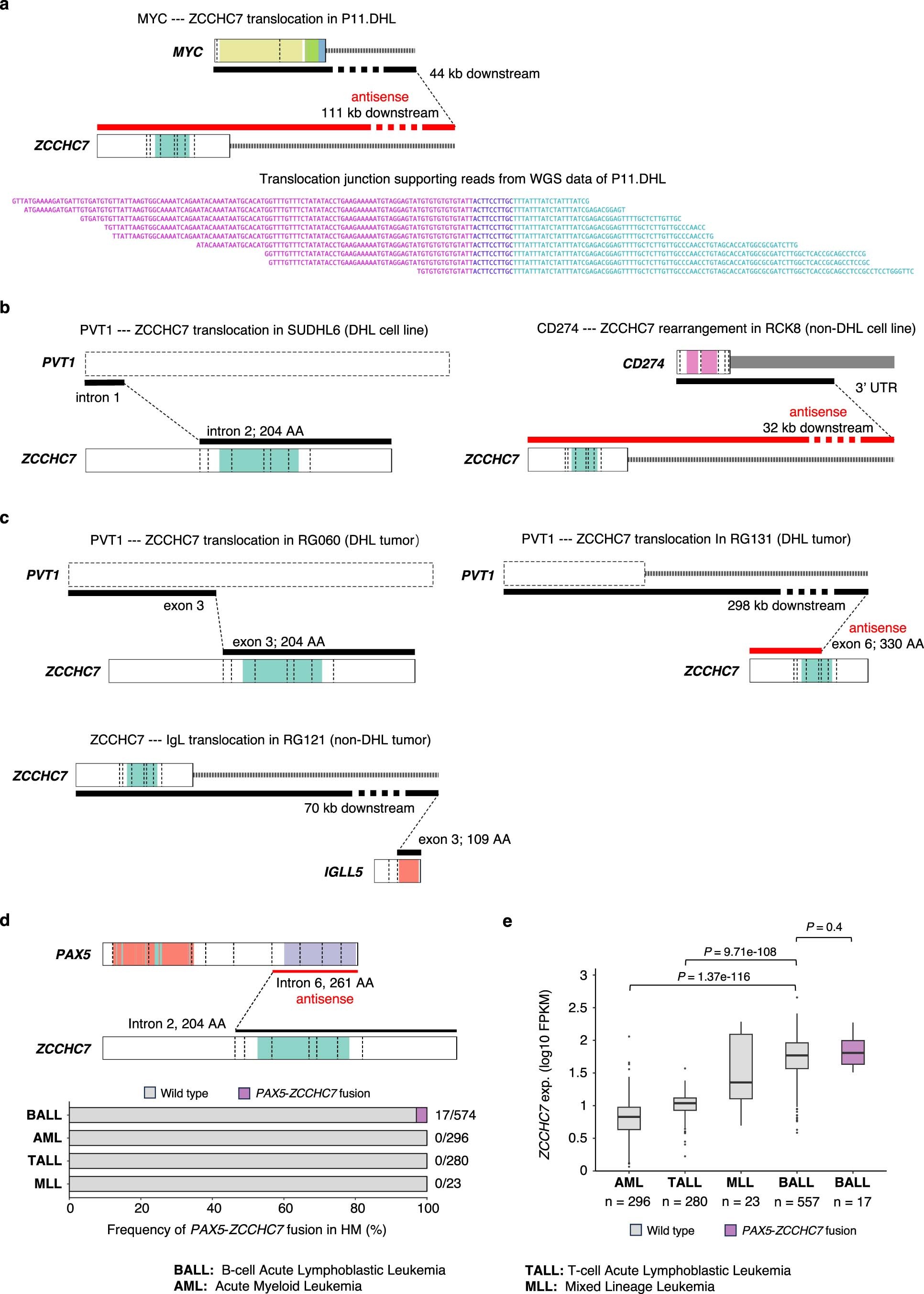
Extended Data Fig. 7: Structural variants involving ZCCHC7.

(a) MYC-ZCCHC7 translocation identified in the DHL from P11. P11 represents a de novo DHL (no prior follicular lymphoma) selected for sequencing due to a high degree of ZCCHC7 expression observed on IHC, but not included in the main cohort of paired longitudinal samples. The translocation junction is observed between MYC downstream and ZCCHC7 downstream. (b) PVT1-ZCCHC7 translocation and CD274-ZCCHC7 rearrangement identified in SUDHL6 and RCK8 cell lines, respectively. The breakpoints in SUDHL6 cells were observed within the two genes, while the RING Zn-finger domain (light green) of ZCCHC7 remained in the fused transcript. Break points of the CD274-ZCCHC7 fusion in the RCK8 cell line are located in the 3′ UTR of CD274 and 32 kb downstream of ZCCHC7. The fusion-supporting junction reads display ZCCHC7 in an antisense direction to CD274. (c) Three ZCCHC7 translocations detected in RNAseq data from primary DLBCL tumors reported by Morin et al.34. The PVT1-ZCCHC7 translocations were observed in two DHL patients. The majority of the functional domain (teal) of ZCCHC7 is preserved in the two fusion transcripts. The ZCCHC7-IGL translocation, which joined downstream of ZCCHC7 and IGLL5 exon 3, was detected in a DLBCL. All the RNAseq data supported gene fusions were detected by Arriba 2.3.0 and checked in IGV. (d) Investigation of the occurrence of the PAX5-ZCCHC7 gene fusion among n = 1,173 hematopoietic malignancies (HM) samples reported in the St. Jude Cloud ProteinPaint portal. The PAX5-ZCCHC7 gene fusions that connect intron 6 of PAX5 and intron 2 of ZCCHC7 in an antisense direction were reported in 17 cases of B-ALL. (e) Comparison of ZCCHC7 expression among four types of HM. B-ALL and B-ALL with known PAX5-ZCCHC7 fusions show the highest expression levels of ZCCHC7 compared to other types. The P-values were calculated using two-sided Wilcoxon rank-sum tests. The boxplots display the 25th and 75th percentiles and the median of each group of data. The whiskers represent the highest and lowest values within 1.5 \(\times\) the inter-quartile range.