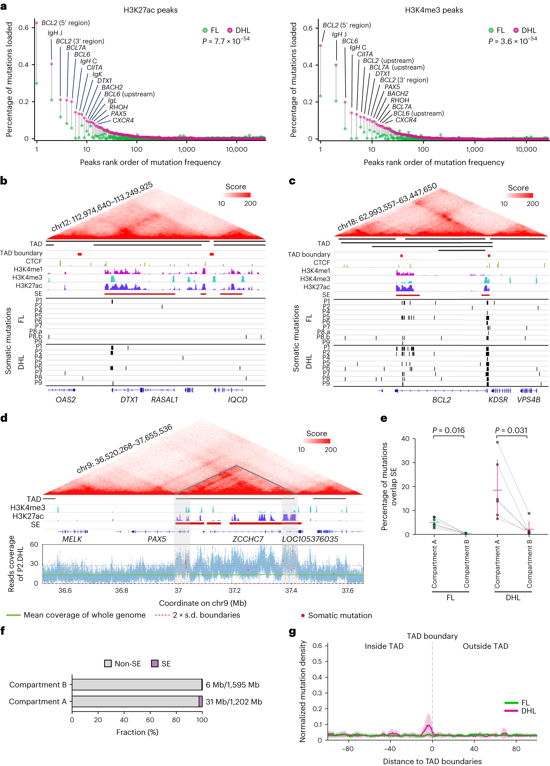
Fig. 5: Enrichment of transformation-specific mutations at boundaries of topologically associating domains.

a, Plots demonstrating percentages of mutations overlapping H3K27ac peaks (left, n = 35,770) and H3K4me3 peaks (right, n = 25,740) in DHL compared to FL. Each pair of points represents an H3K4me3/H3K27ac peak region. The 15 most frequently mutated peaks are highlighted and labeled with the names of nearby genes. The P values were calculated by two-sided Wilcoxon signed-rank test. b,c, In DTX1 (b) and BCL2 (c) transformation-associated aSHM overlaps H3K4me3 and H3K27ac sites and occurs near the boundaries of TADs. d, In the PAX5/ZCCHC7 region, transformation-associated aSHM overlaps H3K4me3 and H3K27ac sites and occurs near the boundaries of the TAD. The increased read depth of the PAX5/ZCCHC7 regions in P2.DHL is shown. e, Occurrence of SE mutations in compartment A versus compartment B in FL (left, n = 7) and DHL (right, n = 6) tumors with each pair of dots connected by a gray line representing one lymphoma sample. The P values were calculated using two-sided Wilcoxon signed-rank tests. The horizontal line in each group represents its mean value, and the corresponding vertical line represents its s.d. bar. f, Fraction of SE regions in compartment A versus compartment B. The bar plot shows size fraction of SE and non-SE in compartment A and compartment B, respectively. The overall total size of SEs across the whole genome is approximately 37 Mb; 31 Mb are located within compartment A and represent 2.6% of the overall compartment A region. g, Normalized and averaged somatic mutation density of FL and DHL in relation to TAD boundaries. Starting from the center of every TAD boundary (gray dashed line), the left side represents regions inside of TADs and the right side represents areas outside of TADs. Intra-TAD boundaries are not considered in this analysis.