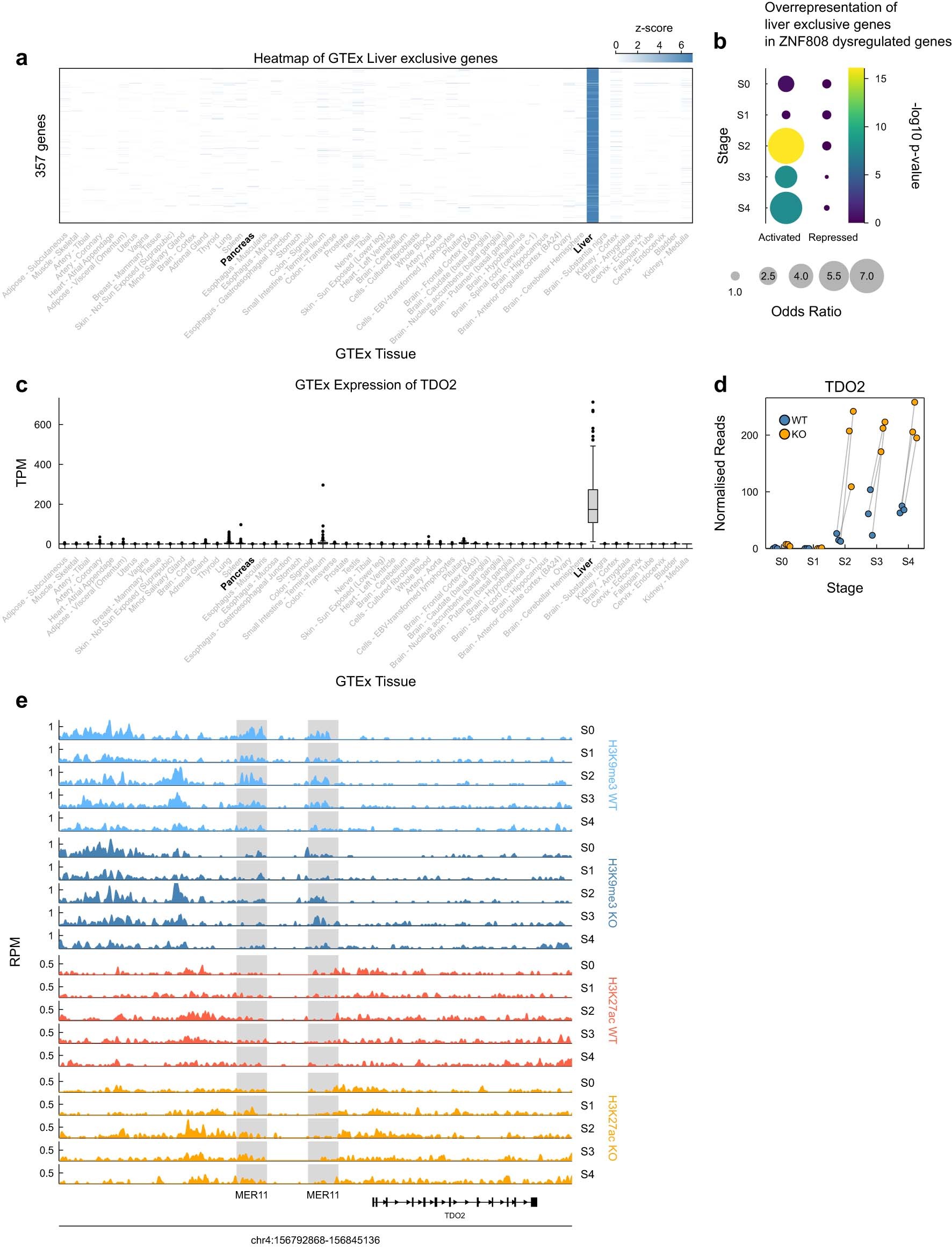
Extended Data Fig. 10: Genes exclusively expressed in liver are activated in ZNF808 KO.
From: Primate-specific ZNF808 is essential for pancreatic development in humans

a. Heatmap of GTEx liver-exclusive genes. 357 genes for which their lower quartile of expression in liver exceeds the upper quartile of expression in all other tissues. Shown as z-score of median expression. Liver and pancreas highlighted. b. Over-representation of liver-exclusive genes in the list of genes activated in ZNF808 KO. Bubble plot with Fisher Exact test -log10 p-value denoted by color and odds ratio denoted by dot size. c-e. TDO2 is a liver-exclusive gene (c), activated at S2, S3 and S4 in ZNF808 KO (d). TDO2 is adjacent to two MER11 elements for which the leftmost loses H3K9me3 throughout the time course and gains H3K27ac from S1 onwards. Boxplots in (c) describe gene level TDO2 expression in the GTEx (Genotype-Tissue Expression) project. Data shows sum of GTEx v8 isoform level transcripts per million data calculated with RSEM. Boxplot central line denotes median, box limit the interquartile range and whiskers extend to furthest point within 1.5 interquartile range, data points are outliers exceeding whiskers, median sample size n = 291. The GTEx Project was supported by the Common Fund of the Office of the Director of the National Institutes of Health and by NCI, NHGRI, NHLBI, NIDA, NIMH and NINDS. The data used for the analyses described in this manuscript were obtained from the GTEx Portal on 08/26/21.