Fig. 4: Loss of ZNF808 during pancreas differentiation leads to activation of genes in proximity to unmasked MER11 elements and induction of a liver gene expression program.
From: Primate-specific ZNF808 is essential for pancreatic development in humans

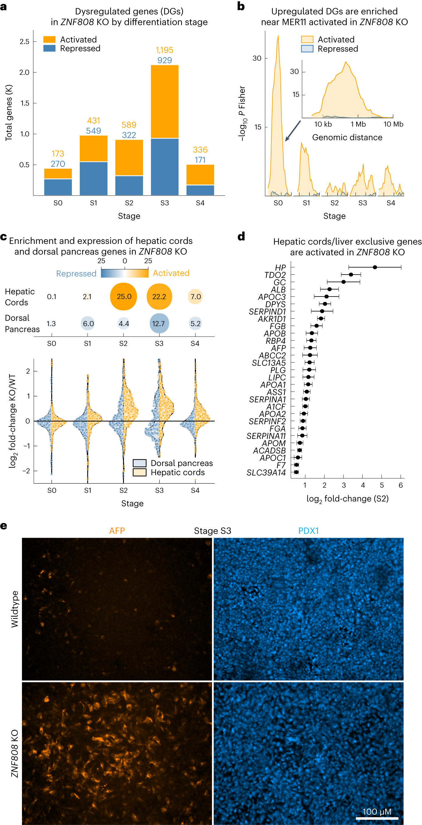
a, Loss of ZNF808 leads to perturbed gene expression throughput pancreatic differentiation. Bar chart showing total genes activated and repressed with FDR < 0.05 and |FC| > 1.25 for each stage of pancreatic differentiation. K, thousands. b, Dysregulated genes are found in proximity to unmasked MER11 elements in the ZNF808 KO early in differentiation. Proximity enrichment (−log10 Fisher exact right-tail P value) showing an excess of dysregulated genes compared to all genes in proximity to MER11 elements losing H3K9me3 and gaining H3K27ac in the ZNF808 KO as a function of distance between genes and binding sites for genes activated (orange) and repressed (blue) on log10 scale. Enrichment peaks between 10 kb and 100 kb suggest ZNF808 repressing distal gene enhancers. A total of 43.4% and 23.9% of activated genes at S0 and S1, respectively, are within 1 MB of a MER11 element. c, Hepatic cords genes are activated and dorsal pancreas bud genes are repressed in ZNF808 KO. Top, Fisher exact enrichment between ZNF808 KO activated and repressed genes and genes more highly expressed in CS12–14 hepatic cords or dorsal pancreatic buds, respectively28. Bottom, log2 fold-change ZNF808 KO over WT for dorsal pancreas bud (left, blue) and hepatic cords (right, orange) genes. Each dot represents a single gene. d, Genes exclusively expressed in liver and activated in hepatic cords are activated in ZNF808 KO. The log2 fold-changes of the 29 genes that are expressed in CS12–14 hepatic cords, exclusively expressed in GTEx liver and activated at S2 in ZNF808 KO. Error bars give DESeq2 standard error of the log2 fold-change, n = 3 independent biological replicates. e, Immunostaining of AFP and PDX1 at S3 (posterior foregut) stage. Confirmation of RNA-seq results by immunostaining, showing activation of AFP in ZNF808 KO in PDX1 positive cells (representative of three independent differentiation experiments; scale bar, 100 μm). Independent replicate stainings from the same cell lines are given in Extended Data Fig. 3d.