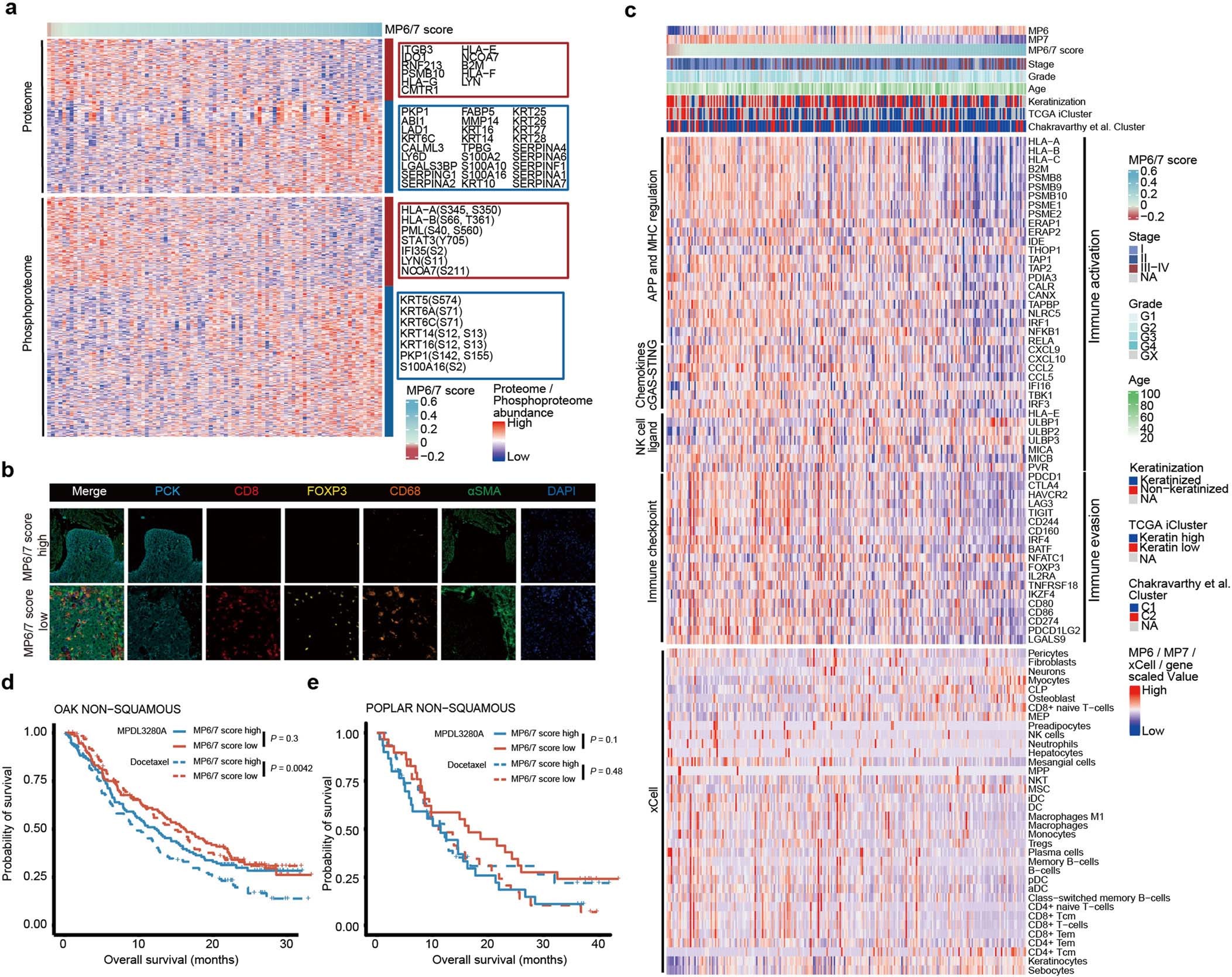
Extended Data Fig. 8: The inverse relationship of MP6 tumor cell phenotype and immune infiltration is present in multiple CSCC datasets.

(a) Heatmap showing the significantly associated proteins or phosphorylation sites with MP6/7 scores in our in-house CSCC cohort. Proteins or phosphorylation sites are marked if they are MP6 or MP7 related genes. (b) Multiplex immunofluorescence of tumor (pCK), CD8T (CD8), Treg (FOXP3), Macrophage (CD68), fibroblasts (alpha-SMA) and nucleus (DAPI) in representative samples with high and low MP6/7 scores. (c) Heatmap of scaled values of genes in immune activation, immune evasion signaling and the cell composition inferred with xCell within CSCC samples in TCGA CESC datasets. Samples are ranked by increasing MP6/7 score. The top panel shows MP6, MP7 scores, and information about clinical stage, grade, age, histopathology and iCluster. (d, e) Kaplan-Meier curves comparing the probability of survival according to MP6/7 score in non-squamous cancers patients of OAK (d) and POPLAR (e) cohorts. Patients are dichotomized as high or low score using the median MP6/7 score as cutoff. P values were calculated with log-rank test.