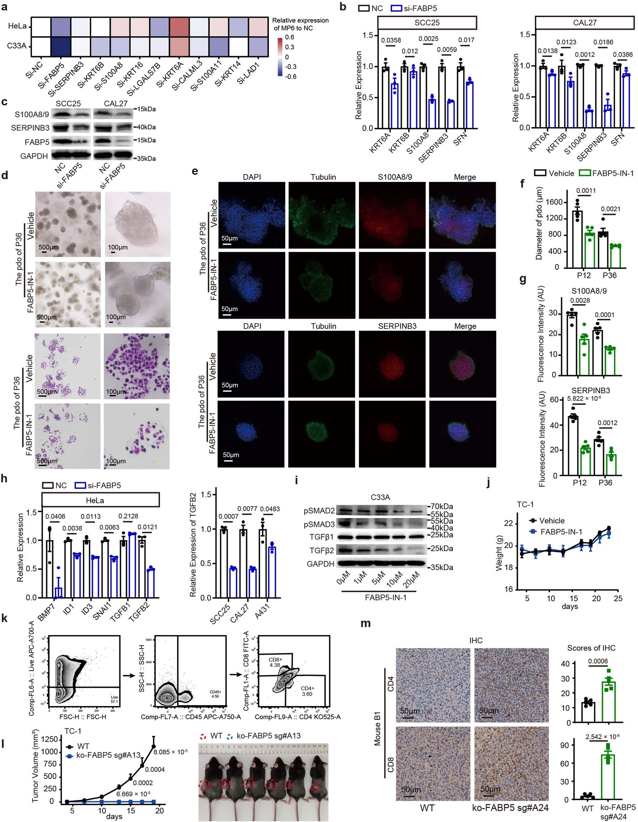
Extended Data Fig. 10: FABP5 is critical for MP6 state maintenance and contributed to the activated TGFβ and interaction with immunosuppressive CAF.

(a) Heatmap shows relative expression of MP6 signatures after knockdown of each MP6 signature gene by siRNA for 48 hours in HeLa and C33A cells. The relative expression of MP6 signatures as calculated by the mean value of MP6 genes (except the knockdown gene) relative to negative control (NC) and shown as log2 transformed. (b) Quantification of MP6 genes by qPCR in SCC25 and CAL27 cells after si-FABP5 for 48 hours. (c) Western blot of expression of MP6 proteins in SCC25 and CAL27 cells after si-FABP5 for 72 hours. (d) Morphological photography and HE staining of patient-derived organoids (PDO) P36 after treatment with or without 10 μM FABP5-IN-1 for 6 days. (e) Immunofluorescence of indicated proteins in PDO P36 after treatment with or without 10 μM FABP5-IN-1 for 6 days. (f) Quantifications of CSCC PDOs’ diameters after treatment with 10 μM FABP5-IN-1 for 6 days. (g) Quantifications of fluorescence intensity of S100A8 and SERPINB3 in PDOs after treatment with or without 10 μM FABP5-IN-1 for 6 days. (h) qPCR of genes from TGFβ pathway in HeLa, SCC25, CAL27 and A431 cells after si-FABP5. (i) Western blot of proteins from TGFβ pathway in C33A cells after treatment with increasing concentration of FABP5-IN-1 for 72 hours. (j) The weight curves of C57BL/6 mice during treatment with vehicle or FABP5-IN-1 (n = 6; two independent experiments). (k) The work flow procedure of flow cytometry analysis in TC-1 tumors at treatment termination. (l) Tumor growth curves (left) and tumor sizes (right) of parental WT and FABP5 knockout (ko-FABP5 sg#A13) tumors in C57BL/6 mice (n = 6). The circles on mouse indicate the location of tumor and are colored by source. (m) Representative images and quantification of CD4+ and CD8+ cells in WT and FABP5 knockout tumors in B1 mice. For b,f-h,j,l,m, data represent the mean ± s.e.m. with three independent replicates if not indicated otherwise. P values are calculated by two-side t-tests. n.s.: not significant.