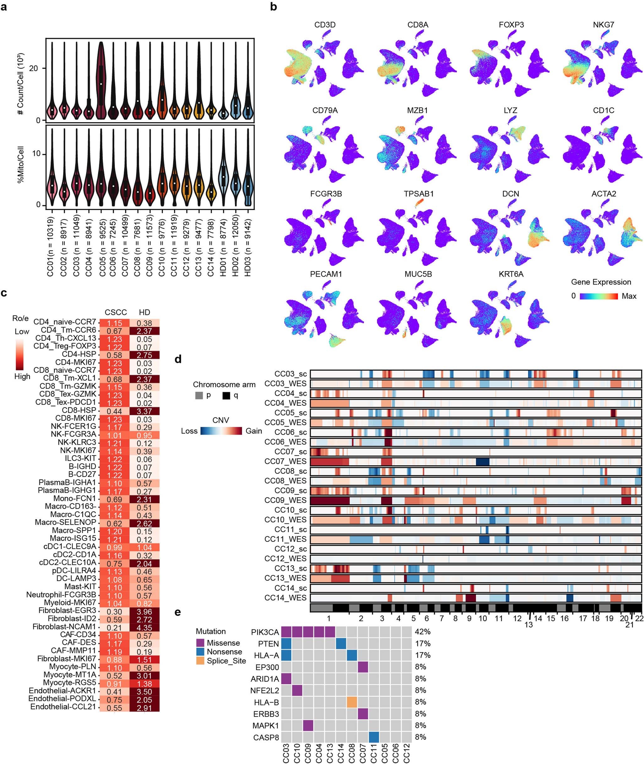
Extended Data Fig. 1: The cell atlas revealed by scRNA-seq offered a fundamental perspective to interrogate CSCC heterogeneity.

(a) Distributions of count (top) and mitochondrial fraction (bottom) per cell in each sample. The inner boxplots are represented with the middle dot indicating the median, while the upper and lower hinges indicate the 25% and 75% quartiles, respectively. The upper or lower whiskers indicate the extremum values no larger or smaller than 1.5 × interquartile range. (b) Expression of selected cell markers in UMAP space. (c) Preference of each stromal cell types in CSCC and HD estimated by the ratio of observed to expected cell numbers (Ro/e). (d) Heatmap of CNV inferred from scRNA-seq and WES. The bottom panel displays the short (grey) and long (black) arm of each chromosome. For each tumor, CNV from scRNA-seq is inferred by inferCNV using normal epithelial cells as control and expressed as median CNV score of tumor cells, while CNV from WES is inferred by CNVkit using paired PBMC as control. (e) Profile of somatic mutations of each tumor ordered by gene. Gene mutation are colored by mutational type.