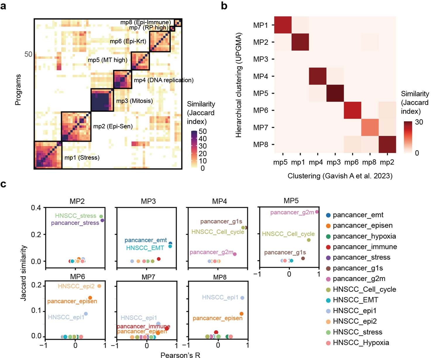
Extended Data Fig. 2: The robustness of meta-programs and comparison to pan-cancer and HNSCC programs.

(a) The NMF programs were clustered into MPs using the algorithm described by Gavish. Heatmap showing the clustering of MPs and Jaccard similarity among NMF programs. (b) Heatmap showing Jaccard similarity between MPs identified in (a) with the clustering method proposed by Gavish et al. and MPs identified through UPGMA method (Methods). mp7 (RP high) featured by ribosomal protein genes from Gavish et al. was excluded from analysis. (c) Scatter plot shows Jaccard similarity (y axis) and Pearson correlation of single-cell scores (x axis) between MPs and previously identified HNSCC and pan-cancer programs. MP1 was excluded from downstream analysis due to enrichment of mitochondrial genes.