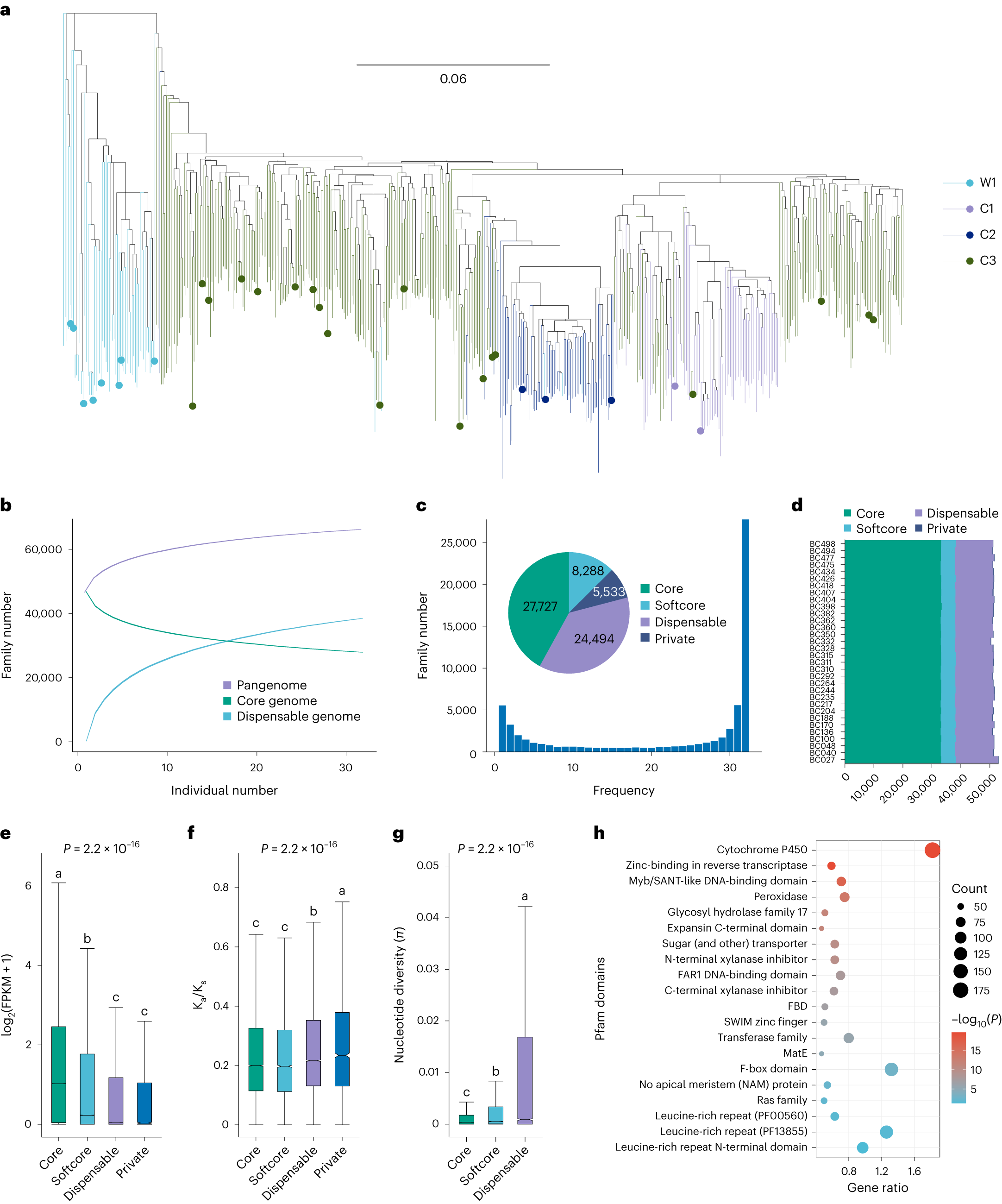
Fig. 2: Pangenome analysis of 32 broomcorn millet accessions.

a, Phylogeny of 516 accessions. The phylogenetic tree was built with SNP data using IQ-TREE. The 32 accessions selected for pangenome analysis are indicated by colored circles in the phylogenetic tree. b, Number of pan, core and dispensable gene families. Each number was randomly sampled 100 times. c, Composition of the pangenome. The histogram shows the frequency of gene families and the pie chart depicts the proportions of core, softcore, dispensable and private gene families. d, Compositions of the individual genomes. Each row represents an accession. e, Expressions of core, softcore, dispensable and private genes across 32 accessions. The numbers of core, softcore, dispensable and private genes in the box plot are 1,061,505, 158,766, 417,550 and 6,249, respectively. f, Comparison of Ka/Ks values of core, softcore, dispensable and private genes. The numbers of gene pairs in the core, softcore, dispensable and private categories in the box plot are 26,024, 7,214, 15,889 and 2,446, respectively. g, Comparison of π of core, softcore and dispensable genes. The numbers of gene families in core, softcore and dispensable in the box plot are 27,609, 8,193 and 24,213, respectively. In e,f,g, the edges and centerlines of the boxes represent the interquartile range (IQR) and medians, with the whiskers extending to the most extreme points (1.5× IQR). Significance was tested using a Kruskal–Wallis test; multiple comparisons were analyzed using a Nemenyi test. The different lowercase letters above the box plots represent significant differences (P ≤ 0.05). h, Top 20 Pfam domains enriched in dispensable genes. The enrichment test was performed based on a hypergeometric distribution. P values were false discovery rate (FDR)-adjusted.