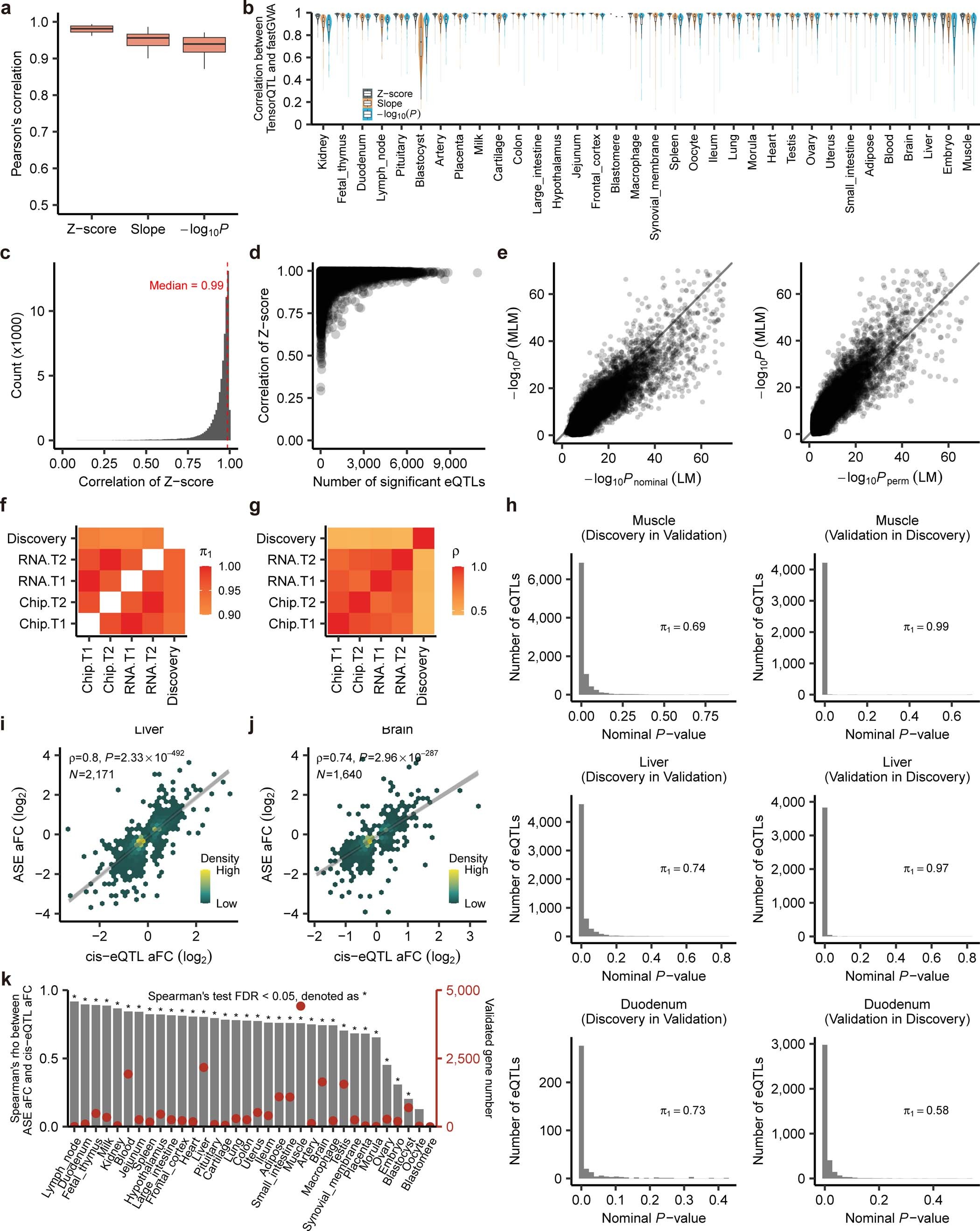
Extended Data Fig. 6: Validation of cis-eQTL.
From: A compendium of genetic regulatory effects across pig tissues

a, Pearson’s correlation of combined summary statistics (for example, Z-score, slope and P-value (-log10 scale)) of cis-eQTL for all the eGenes across 34 tissues between TensorQTL (linear model, LM) and fastGWA (mixed linear model, MLM). b, Pearson’s correlation of summary statistics for each eGene in each tissue between LM and MLM. c, Distribution of the Pearson’s correlations of Z-score between LM and MLM. d, Relationship between correlations of Z-score and the number of significant eQTL across all the eGenes. e, Correlation of P values derived from MLM and nominal (left) or permutation-corrected (right) P derived from LM for the lead eQTL of all the eGenes. f, Replication rates (π1) of blood cis-eQTL between the PigGTEx discovery population (n = 386, Discovery) and the external datasets (n = 179). For π1 calculation, rows are discovery populations, and columns are replication populations. The external datasets include whole-blood-cell RNA-Seq data and SNP Chip array (Chip) from 179 animals at two developmental stages (T1 and T2). The prefix ‘RNA’ and ‘Chip’ indicate imputed genotypes from RNA-Seq and SNP array, respectively. g, Spearman’s correlation (ρ) of effect size (z-scores) for blood cis-eQTL among the same populations above. h, Replication rates (π1) of PigGTEx cis-eQTL in external validation datasets of three tissues, including muscle (nPigGTEx = 1,321, nexternal = 100), liver (nPigGTEx = 501, nexternal = 100) and duodenum (nPigGTEx = 49, nexternal = 100). The x-axis is the nominal P-value of cis-eQTL detected from dataset2 and is significant in dataset1 (that is, dataset1 in dataset2). i,j, Spearman’s correlation (ρ) of effect sizes (allelic fold change, aFC in log2 scale) between cis-eQTL and matched allele-specific expression (ASE) loci in the liver (i) and brain (j). N indicates number of tested loci. The lines are fitted by a linear regression model using the geom_smooth function from ggplot2 (v3.3.2) in R (v4.0.2). The shading represents the standard error of the fitting line. k, Spearman’s correlation (ρ) of effect sizes between cis-eQTL and matched ASE loci across 34 tissues. Red dots indicate number of tested loci (right y-axis).