Extended Data Fig. 8: NF-κB signaling contributes to TKI-induced A3B upregulation, and expression of c-Jun and UNG are decreased upon TKI treatment.
From: The role of APOBEC3B in lung tumor evolution and targeted cancer therapy resistance

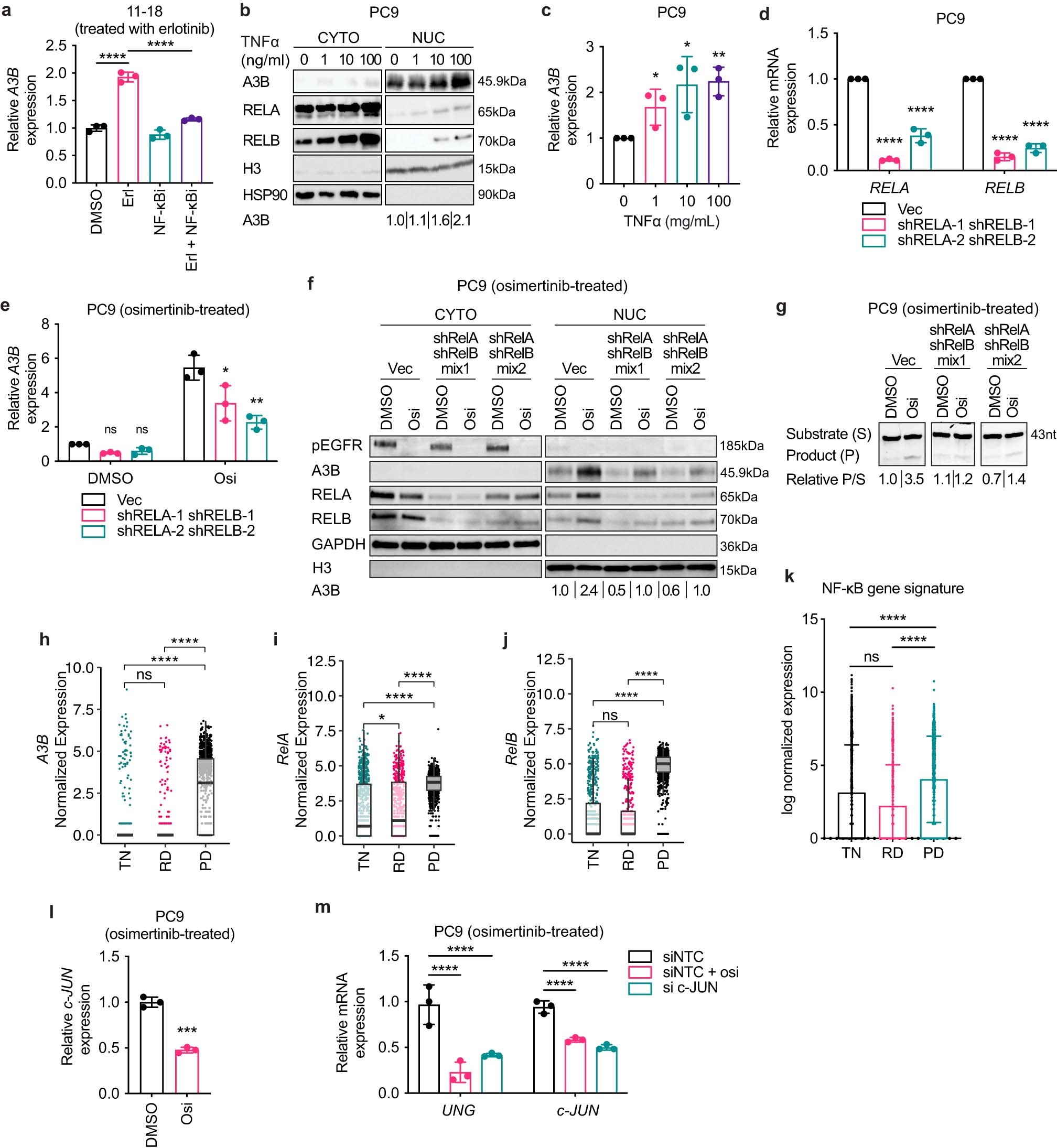
a, RNA-Seq analysis of EGFR-mutant 11-18 cells treated with DMSO, 100 µM erlotinib (erl), 5 µM NF-κB inhibitor (NF-κBi, PBS-1086) or combination (Erl+NF-κBi) (n = 3 biological replicates, mean ± SEM, one-way ANOVA test, ****P < 0.0001). b, Western blot analysis of extracts from PC9 treated with DMSO or with TNFα for 8.5 hours (n = 3 biological replicates). c, RT-qPCR analysis of TNFα-treated PC9 (n = 3 biological replicates, mean ± SD, two-tailed t-test, *P = 0.0406, *P = 0.0299, **P = 0.0024). d, RT-qPCR validation of RELA and RELB knockdown in PC9 with non-targeting vector or combination of shRELA-1+shRELB-1 (mix1) or shRELA-2+shRELB-2 (mix2) (n = 3 biological replicates; mean ± SD, one-way ANOVA test, ****P < 0.0001). e, RT-qPCR analysis of APOBEC3B (A3B) in PC9 with non-targeting vector or mix1 or mix2, treated with DMSO or 500 nM osi for 1 day (n = 3 biological replicates; mean ± SD, two-tailed t-test, *P = 0.0465, **P = 0.0026). f, Western blot analysis of PC9 used in e (n = 3 biological replicates). g, APOBEC activity assay of PC9 used in f (n = 3 biological replicates). h–j, Single-cell RNA-Seq expression in lung cancer cells from patient tumors at treatment naïve (TN, 762 cells), residual disease (RD, 553 cells) and progressive disease (PD, 988 cells) of: A3B (h), RelA (i) and RelB (j) (all data points shown, two-sided Wilcoxon test with Holm correction, ****P < 2.22e-16). k, Single-cell RNA-Seq analysis of NF-κB signature (from Gilmore_Core_NFκB_Pathway, GSEA, C2) in tumors from panels h–j (mean ± SD, two-sided Wilcoxon test with Holm correction, ****P < 2.22e-16). l, RT-qPCR analysis of c-JUN in PC9 treated with DMSO or 2 μM osimertinib for 9 days (n = 3 biological replicates, mean ± SEM, two-tailed t-test, ***P = 0.0009). m, RT-qPCR analysis of PC9 with non-targeting (siNTC) or c-JUN siRNA, treated with DMSO or 2 μM osimertinib for 18 hours (n = 3 biological replicates, mean ± SD, one-way ANOVA test, ****P < 0.0001). Boxplots: middle line=median, lower and upper hinges=first and third quartiles, lower and upper whiskers=smallest and largest values within 1.5×inter-quartile range from hinges.