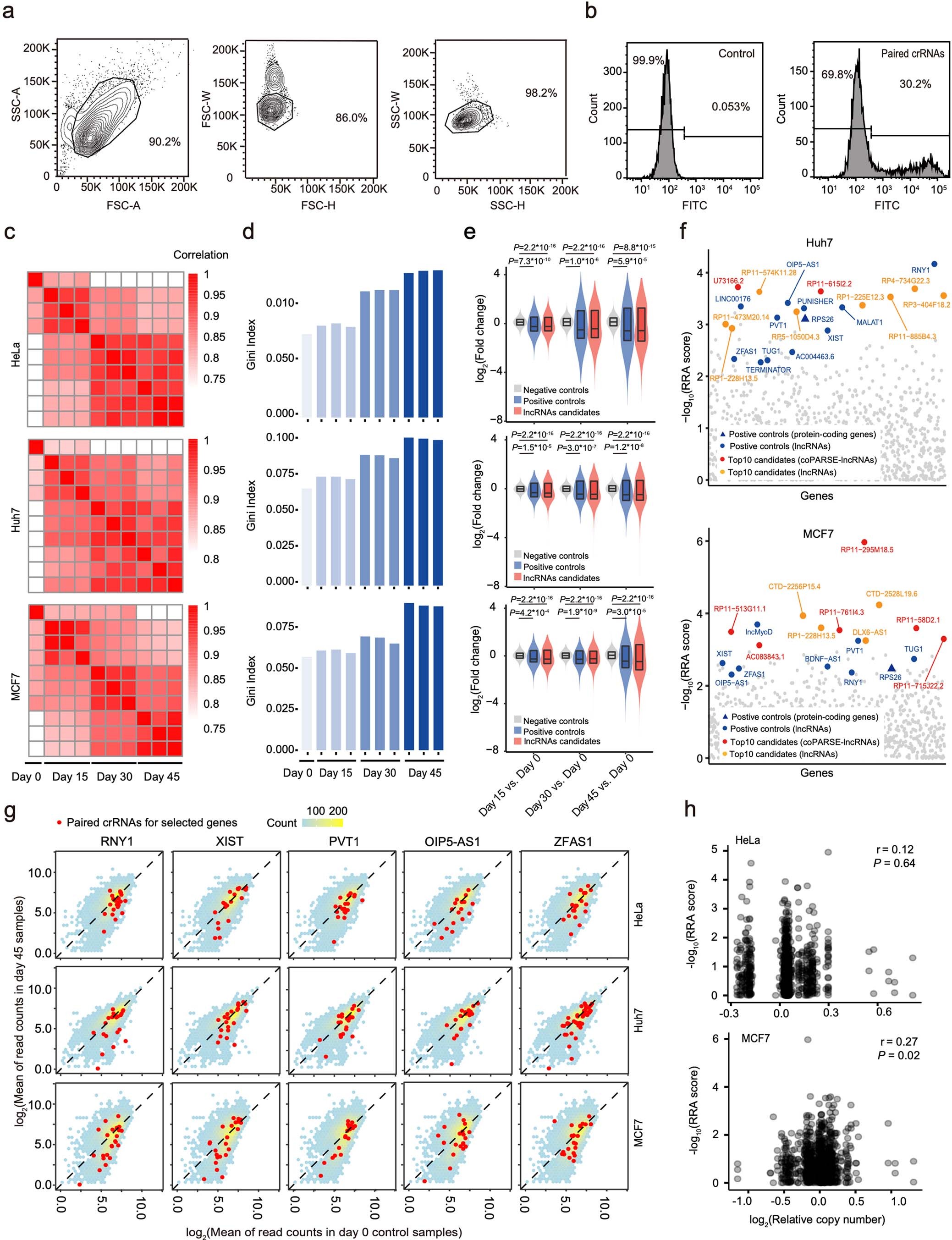
Extended Data Fig. 6: CRISPR-Cas12a screening and validation of coPARSE-lncRNAs with cell proliferation function.

a, Representative contour plots of FITC FACS gating strategy. Cells were separated from debris based on the forward scatter area and side scatter area. Two polygon gates were applied using the width and height metrics of the side scatter and forward scatter. FITC signals are shown for all live singlets. b, Control HeLa cells stably expressed Cas12a have no green fluorescence signal. The populations with FITC positive signal are the knockout cells with paired crRNAs targeting coPARSE-lncRNAs. c, d, Correlation (c) and Gini index (d) of the screening sample replicates of the three indicated cell lines. e, Distribution of the fold changes of the paired crRNAs targeting negative controls (n = 100 for three cells), positive controls (n = 1,700 for HeLa and Huh7 cells, n = 1,697 for MCF7 cell), and candidate lncRNAs (n = 9,594 for HeLa cell, n = 9,596 for Huh7 cell, n = 9,587 for MCF7 cell). Two-sided Student’s t-test. Boxes, IQR. Centre lines, median. f, RRA scores of the top-ranking negatively selected lncRNAs calculated for Huh7 and MCF7 cells. Positive control genes that are negatively selected are shown in blue (round dots for lncRNAs and triangles for protein-coding genes). The coPARSE-lncRNAs of the top ten negatively selected lncRNAs are highlighted as red dots, as non-coPARSE-lncRNAs are highlighted as orange dots. g, The mean read count value for paired crRNAs at day 0 and day 45. Highlighted dots are paired crRNAs for the five negatively selected candidate genes; the background of gray to yellow density represents overall distribution. h, Correlation of the RRA scores of the lncRNAs in our screening and relative copy number data from ENCODE for HeLa and MCF7 cells. R, Pearson correlation coefficient, two-sided Student’s t-test.