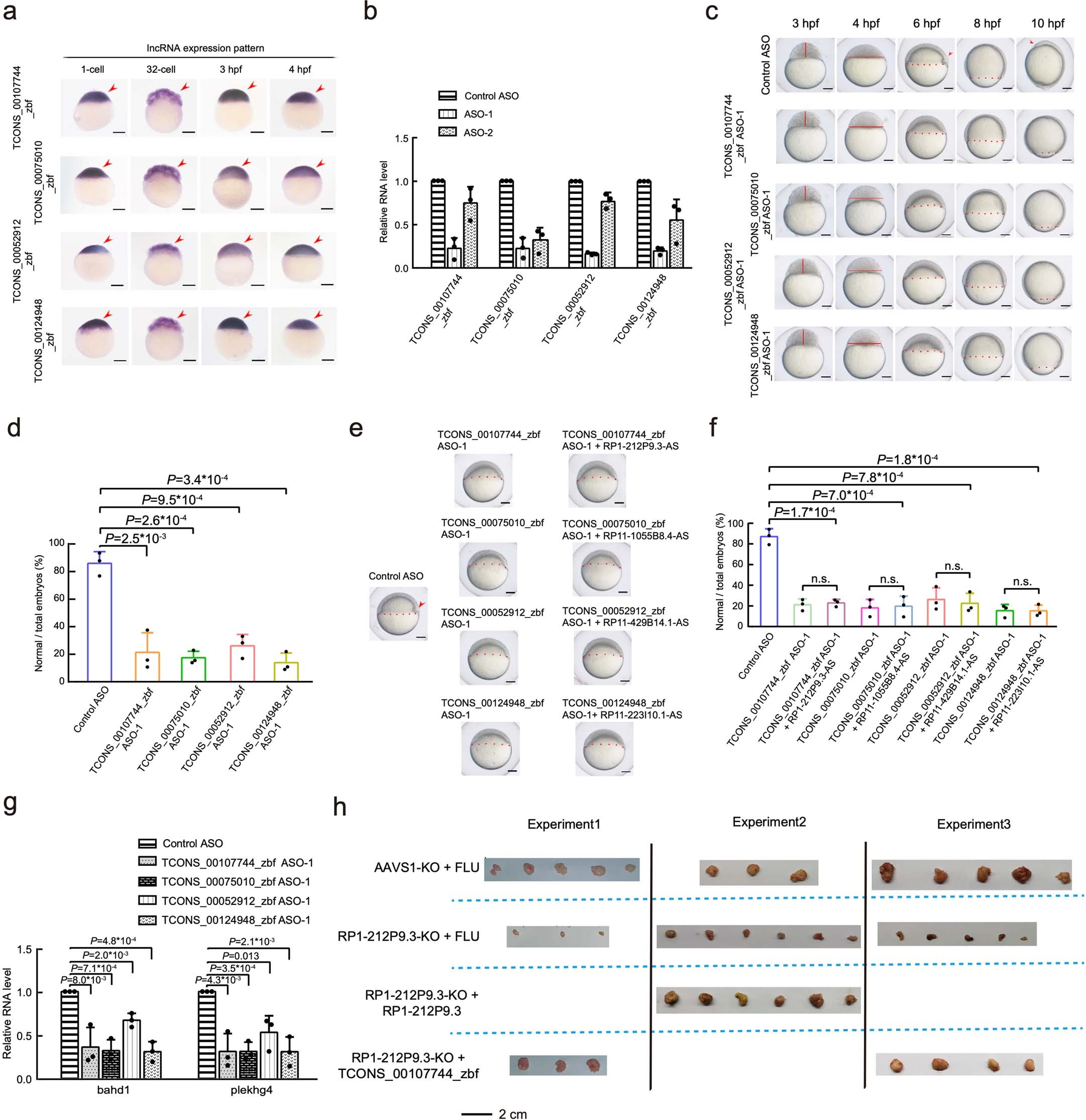
Extended Data Fig. 8: Validation of functional homology of RP1-212P9.3 and its zebrafish homolog in zebrafish early embryos and xenograft tumors.

a, Expression pattern of four zebrafish lncRNA homologs of human coPARSE-lncRNAs in early zebrafish embryos. The expression pattern of the four zebrafish lncRNAs was analyzed using whole-mount in situ hybridization. Scale bar, 100 μm. b, Examination of ASO knockdown efficiency. The RNA levels of the four zebrafish lncRNAs knocked down by ASOs (two ASOs per lncRNA) were examined by RT-qPCR at 4 hpf. Data were normalized to gapdh then to control ASO knockdown embryos. n = 3 biologically independent experiments with 90 embryos, error bars, means ± SD. c, Time-matched images of early embryogenesis showed a developmental delay beginning at 4 hpf and continuing throughout subsequent gastrulation in the knockdown embryos. d, Quantification of developmental phenotypes. n = 3 biologically independent experiments with embryos (158 for control ASO, 134 for TCONS_00107744_zbf ASO-1, 152 for TCONS_00075010_zbf ASO-1, 74 for TCONS_00052912_zbf ASO-1, 133 for TCONS_00124948_zbf ASO-1), error bars, means ± SD, two-sided Student’s t-test. e, Time-matched images of early embryogenesis showing that injection of an antisense RNA for human coPARSE-lncRNAs did not rescue the developmental delay in corresponding zebrafish lncRNA homolog knockdown embryos at 6 hpf. For panels c and e, the height and width of the blastula are denoted by straight red lines. The epiboly edge is marked by dotted lines. The embryonic shield and polster are indicated by red arrowheads. Scale bars, 100 μm. f, Quantification of zebrafish lncRNA knockdown embryos complemented with antisense fragments of the human homologous coPARSE-lncRNAs showing no resue of developmental delay defect(s). n = 3 biologically independent experiments. The number of embryos in each injection groups is detailed in Methods. Error bars, mean ± SD, two-sided Student’s t-test, n.s., not significant. g, Down-regulation of zygotic genes in zebrafish lncRNA knockdown embryos. The relative mRNA levels of zygotic genes bahd1 and plekhg4 were examined by RT-qPCR in the control and zebrafish lncRNA knockdown embryos at 4 hpf. n = 3 biologically independent experiments with 90 embryos. Scale bars, 100 μm. Error bars, mean ± SD, two-sided Student’s t-test. h, Xenograft tumor mouse models of Dox+/− groups for the lncRNA RP1-212P9.3 or its homolog (TCONS_00107744_zbf) rescue samples.