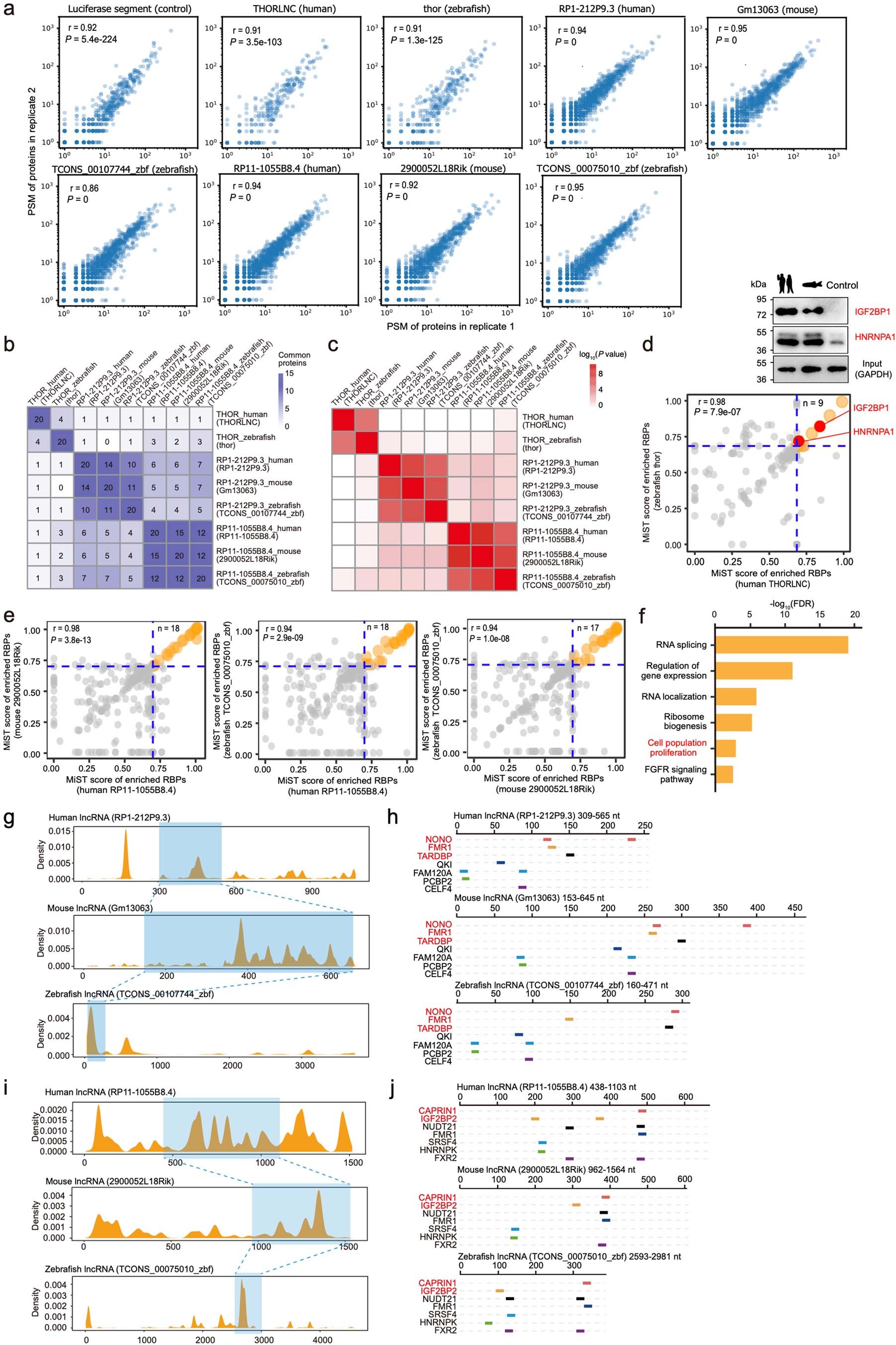
Extended Data Fig. 9: Identification and GO analysis of RBP interactome of two coPARSE-lncRNAs in human HeLa cells.

a, Scatter plot showing the correlation between two biological replicates of peptide spectral matches (PSMs) of proteins pull-down by the candidate coPARSE-lncRNA segments with predicted homologs across species in HeLa cells. b, Heatmap showing the number of common proteins pulled-down by different lncRNAs. Top 20 pull-down proteins (top interactors) with highest MiST scores were analyzed. c, Heatmap showing the enrichment P value (two-sided Fisher’s exact test) of proteins pulled-down by different lncRNAs. d,e, Distribution of the MiST scores of pull-down RBPs by lncRNAs for (d) human THORLNC and its predicted homolog (thor) in zebrafish. Two commonly enriched RBPs from comparisons (highlighted in red circles) were validated by immunoblotting. (e) Human RP11-1055B8.4 and its predicted homologs (2900052L18Rik and TCONS_00075010_zbf) in mouse and zebrafish. The dashed lines represent a threshold of 0.7. For panels a, d, and e, r, Pearson correlation coefficient, two-sided Student’s t-test. f, The enrichment Gene Ontology (GO) terms related to the interacting proteins are shown. P values were calculated by two sided Fisher’s exact test and adjusted by FDR. g, Distribution of motif matches of RBPs in the human coPARSE-lncRNA RP1-212P9.3 and its homologs in mouse (Gm13063) and zebrafish (TCONS_00107744_zbf). Homologous regions are shadowed in blue. h, Distribution of motif matches of RBPs in homologous regions of human coPARSE lncRNA (RP1-212P9.3) and its homologs in mouse (Gm13063) and zebrafish (TCONS_00107744_zbf). i, Distribution of motif matches of RBPs in the human coPARSE-lncRNA RP11-1055B8.4 and its homologs in mouse (2900052L18Rik) and zebrafish (TCONS_00075010_zbf). Homologous regions are shadowed in blue. j, Distribution of motif matches of RBPs in homologous regions of human coPARSE lncRNA (RP11-1055B8.4) and its homologs in mouse (2900052L18Rik) and zebrafish (TCONS_00075010_zbf). For panels h and j, the motif matches for 7 representative RBPs with good alignment between three lncRNAs are shown. The RBPs predicted by lncHOME and identified by the RNA pulldown experiments in HeLa cell lysates are highlighted in red.