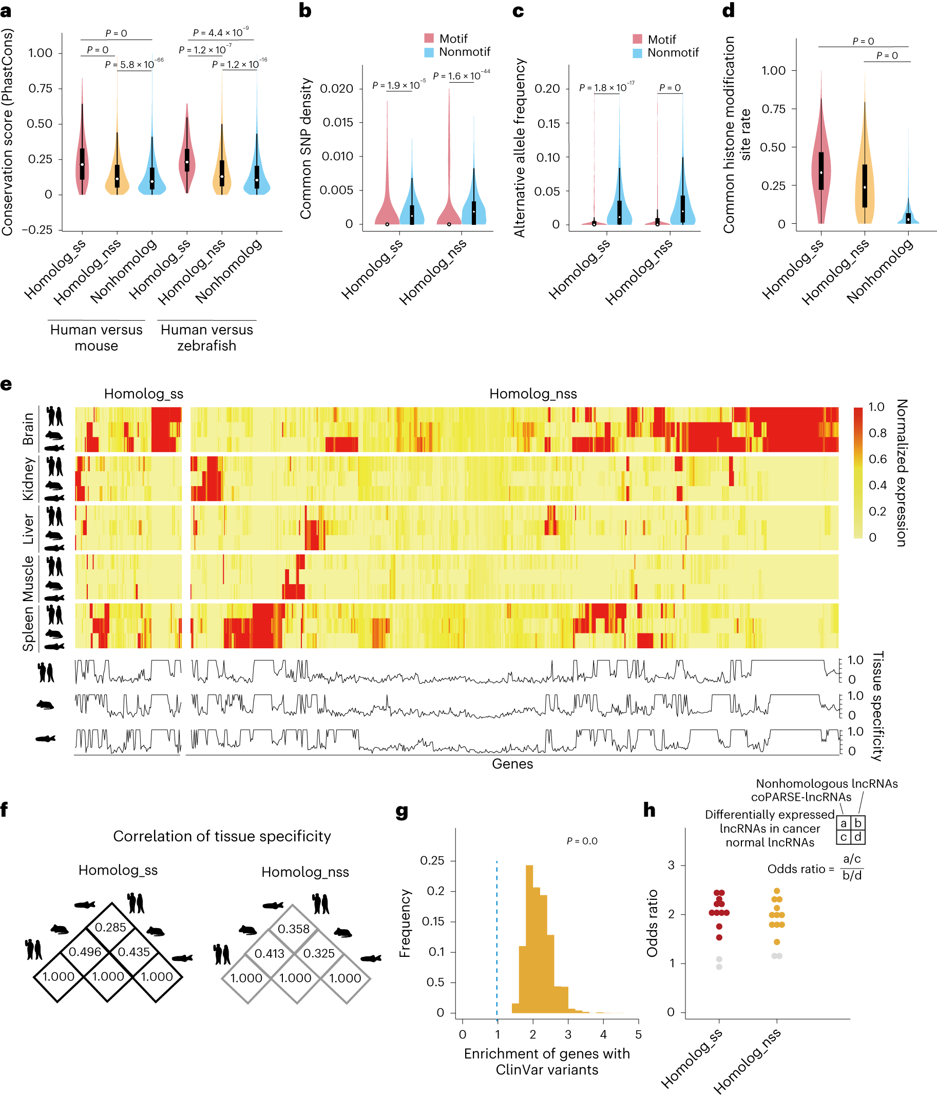
Fig. 2: The coPARSE-lncRNAs and their predicted homologs share similar evolutionary and functional features.

a, The distribution of average conservation scores (PhastCons) for coPARSE-lncRNA homolog pairs with sequence similarity (homolog_ss, n = 605/17 for human versus mouse/human versus zebrafish) and without sequence similarity (homolog_nss, n = 4,959/553 for human versus mouse/human versus zebrafish), and paired lncRNAs randomly selected from human and mouse lncRNAs (nonhomolog, n = 5,000). b, The distribution of common SNP density of SNPs in motif or nonmotif regions in human coPARSE-lncRNAs among the homolog_ss (n = 605) and homolog_nss (n = 4,959) groups of lncRNA pairs. c, The distribution of major alternative allele frequency of SNPs in motif or nonmotif regions in human coPARSE-lncRNAs among the homolog_ss (n = 605) and homolog_nss (n = 4,959) groups of lncRNA pairs. d, The distribution of the common histone modification site rate among the homolog_ss (n = 605), homolog_nss (n = 4,959) and nonhomolog (n = 5,000) groups of lncRNA pairs. For a–d, two-sided Mann–Whitney U test. Boxes, IQR. Center lines, median. Whiskers, values within 1.5× IQR of the top and bottom quartiles. e, Heatmap of normalized expression values of coPARSE-lncRNAs and their predicted homologs in five organs (brain, kidney, liver, muscle and spleen) and three species (human, mouse and zebrafish) are displayed (top), and distribution of tissue-specific expression score (among the five organs) of the coPARSE-lncRNAs and their homologs (bottom). f, Correlation of tissue specificity of homolog_ss and homolog_nss groups of coPARSE-lncRNAs and their homologs among three species. g, Distribution of enrichment for human coPARSE-lncRNA genes with ClinVar mutations (excluding the mutations falling in exons of protein-coding genes), compared to randomly selected lncRNA genes (P value calculated using a permutation test). Blue dashed lines represent the nonenrichment threshold of 1. h, Enrichment of the homolog_ss and homolog_nss groups of human coPARSE-lncRNAs with homologs in mouse for differentially expressed lncRNAs across different cancer types. Each dot represents a cancer type, and the orange and yellow colors indicate significant enrichment (P values calculated using two-sided Fisher’s exact test). IQR, interquartile range.