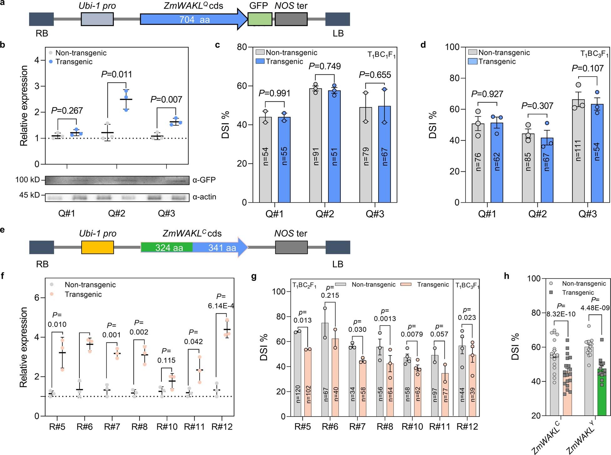
Extended Data Fig. 4: Transgenic functional validation of the susceptible ZmWAKLQ allele and the chimeric ZmWAKLC gene in GLS resistance.
From: The ZmWAKL–ZmWIK–ZmBLK1–ZmRBOH4 module provides quantitative resistance to gray leaf spot in maize

(a) Schematic diagram of the Ubipro:ZmWAKLQ-GFP construct. (b) Relative expression of ZmWAKL in ZmWAKLQ overexpressing plants (n = 3). (c,d) GLS resistance of the ZmWAKLQ overexpression transgenic plants in backcross populations (n = 397, T1BC1F1; n = 455, T1BC3F1). (e) Schematic diagram of the Ubipro:ZmWAKLC construct. The chimeric ZmWAKLC gene was constructed by combining the ZmWAKLY ECD/TM domains (1-324 aa) in-frame with the ZmWAKLQ intracellular domain (364-704 aa). (f) Relative expression of ZmWAKL in ZmWAKLC overexpressing plants (n = 3). (g) GLS resistance of the ZmWAKLC overexpression transgenic plants in backcross populations (n = 918). (h) DSI values resulting from the overexpression of ZmWAKLY (n = 28) or ZmWAKLC (n = 38). Data are shown as means ± s.e. in (c), (d), (g) and (h); means ± s.d. in (b) and (f). Statistical significance was determined by a two-sided Student’s t-test in (b) and (f) or a paired t-test in (c), (d), (g) and (h).