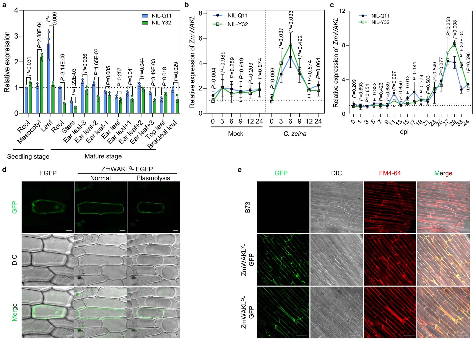
Extended Data Fig. 6: Molecular characterization of ZmWAKL.
From: The ZmWAKL–ZmWIK–ZmBLK1–ZmRBOH4 module provides quantitative resistance to gray leaf spot in maize

(a) Relative ZmWAKL expression in tissues collected from NIL-Q11 and NIL-Y32 plants (n = 3). (b,c) Relative expression levels of ZmWAKL in NIL-Q11 and NIL-Y32 after inoculation with C. zeina in the greenhouse (b) or field (c). (d,e) Subcellular localization of ZmWAKL in onion epidermal cells (d) and ZmWAKL-GFP overexpression transgenic plants (e). Plasmolysis was achieved by incubating cells in 0.3 g/mL sucrose for 5 min. Scale bars, 50 μm. DIC, differential interference contrast. The membrane was stained with the membrane-impermeable dye FM4-64. This experiment was repeated two times with the same results. In (a–c), values are means ± s.d., statistical significance was determined by a two-sided Student’s t-test.