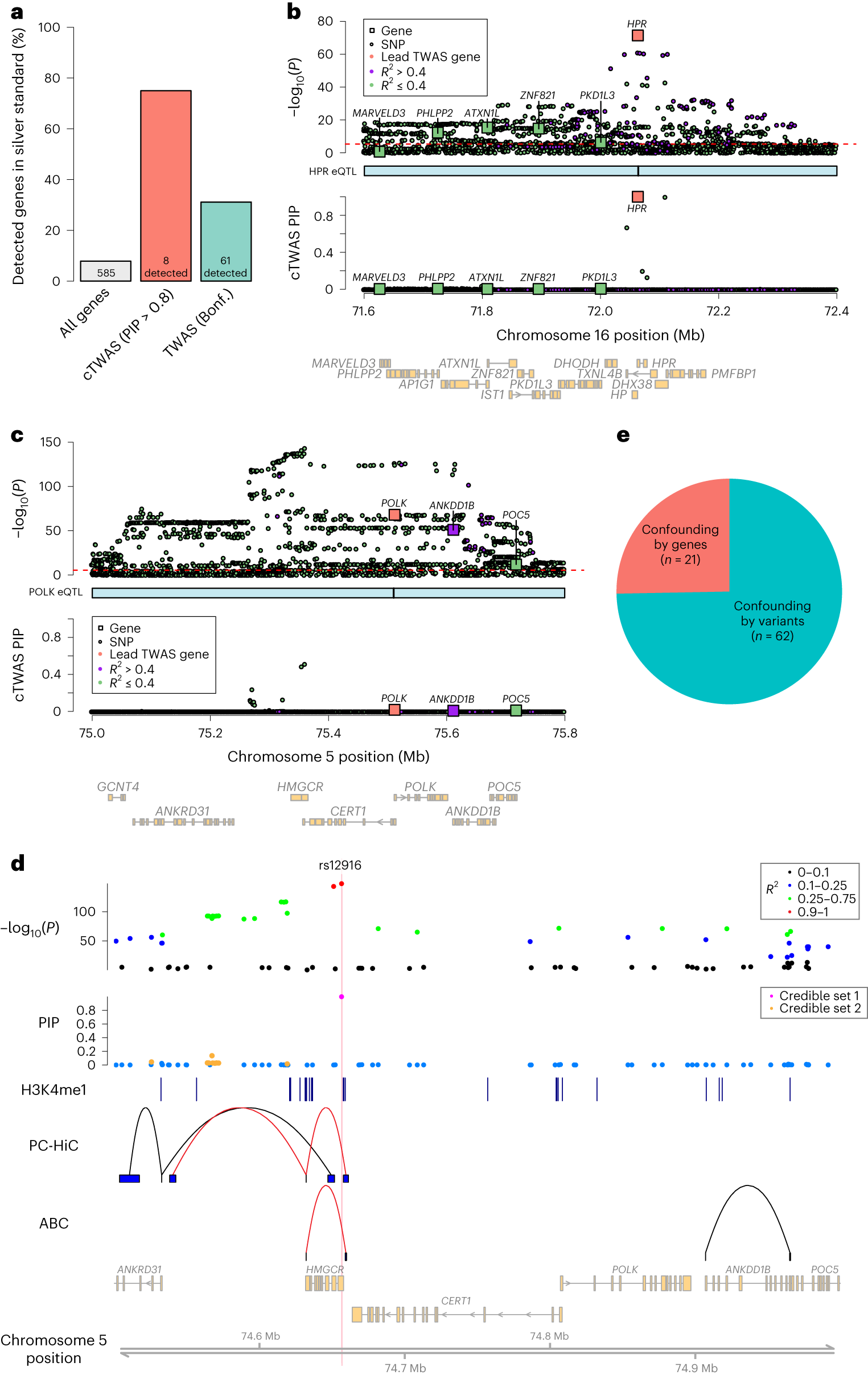
Fig. 4: cTWAS avoids false discoveries of candidate genes of LDL cholesterol.

a, Precision of cTWAS and TWAS in distinguishing LDL silver standard genes from nearby bystander genes. b, cTWAS results at the HPR locus. Top, −log10 P value of variants from GWAS and genes from TWAS. Each square represents a gene with position determined by its transcription start site. Each circle represents a variant. Colors indicate LD between the focal gene (orange) and nearby genes and variants: high LD (purple; R2 > 0.4) and low LD (green, R2 ≤ 0.4). The red dotted line indicates the transcriptome-wide significance threshold for TWAS (Bonferroni-corrected P < 0.05). The middle track represents the positions of the eQTL for the focal gene. Bottom: cTWAS PIPs for variants and genes at this locus. c, cTWAS results at the POLK locus. Description is the same as in b. d, Fine-mapping for the locus around HMGCR and POLK genes. The top two tracks represent the −log10 P value of variants (with color representing LD with the lead variant) and their PIPs from fine-mapping with PolyFun-SuSiE (with color representing credible sets). Only variants with reported PIPs were shown in the plot. The third track represents liver H3K4me1 peak calls from ENCODE. The fourth track shows interactions identified from liver PC-HiC data. The fifth track shows interactions identified from liver ABC data. The links in red highlight regions looped to the HMGCR promoter. e, Sources of confounding for TWAS false-positive findings. A TWAS gene was considered a false positive if its cTWAS PIP ≤ 0.5. Only genes that can be assigned to a credible set were included in the analysis. ABC, activity-by-contract.