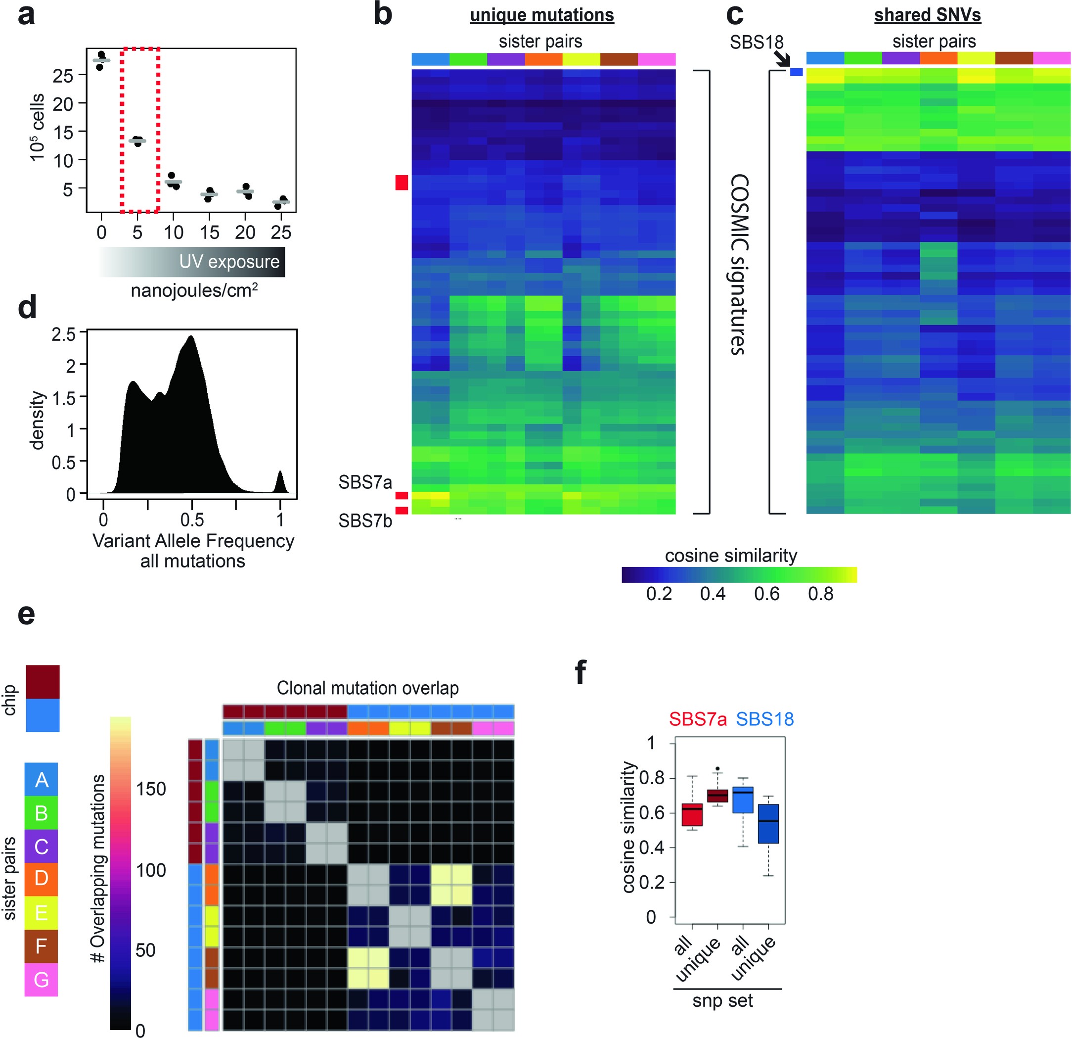
Extended Data Fig. 2: UV treatment, mutation signature determination and QC of WGS data.
From: Single-mitosis dissection of acute and chronic DNA mutagenesis and repair

a, Determination of UV treatment intensity and effect on viability 3 days post exposure. Intensity used to induce UV mutations is denoted by the red dashed box. Y axis represents viable cells, X axis represents UV intensity in nanojoules/cm². b, Cosine similarity between sister-unique mutations and 60 annotated SBS signatures in the COSMIC database. The four signatures attributed to UV damage are noted by the row annotation in red. Mitotic sister pairs are noted by the column annotation at the top of the heatmap. c, Same as in C but for mutations shared between mitotic sisters. ROS signature is noted by the annotation row in blue. d, Distribution of VAF for all mutations across all sisters. e, Heatmap displaying the number of overlapping mutations between clones (see Fig. 2c, bottom), sister-shared mutations are grayed out to demonstrate clonal sharing. Chip annotation bar depicts two independent Phenomex chips (independent splitting experiments). Sister pair color annotations are as shown in b and c. Sisters with higher clonal mutation overlap stem from two individual clones from a single splitting experiment. f, Similarity of mutation signatures to UV (SBS7a, red) and ROS (SBS18). Each pair of box plots represents the similarity of all 14 individual sisters to the respective signature when all mutations are considered (light red and light blue) or only mutations unique to that sister (dark red and dark blue). Boxplot elements are as described in Fig. 3c, albeit without notches.