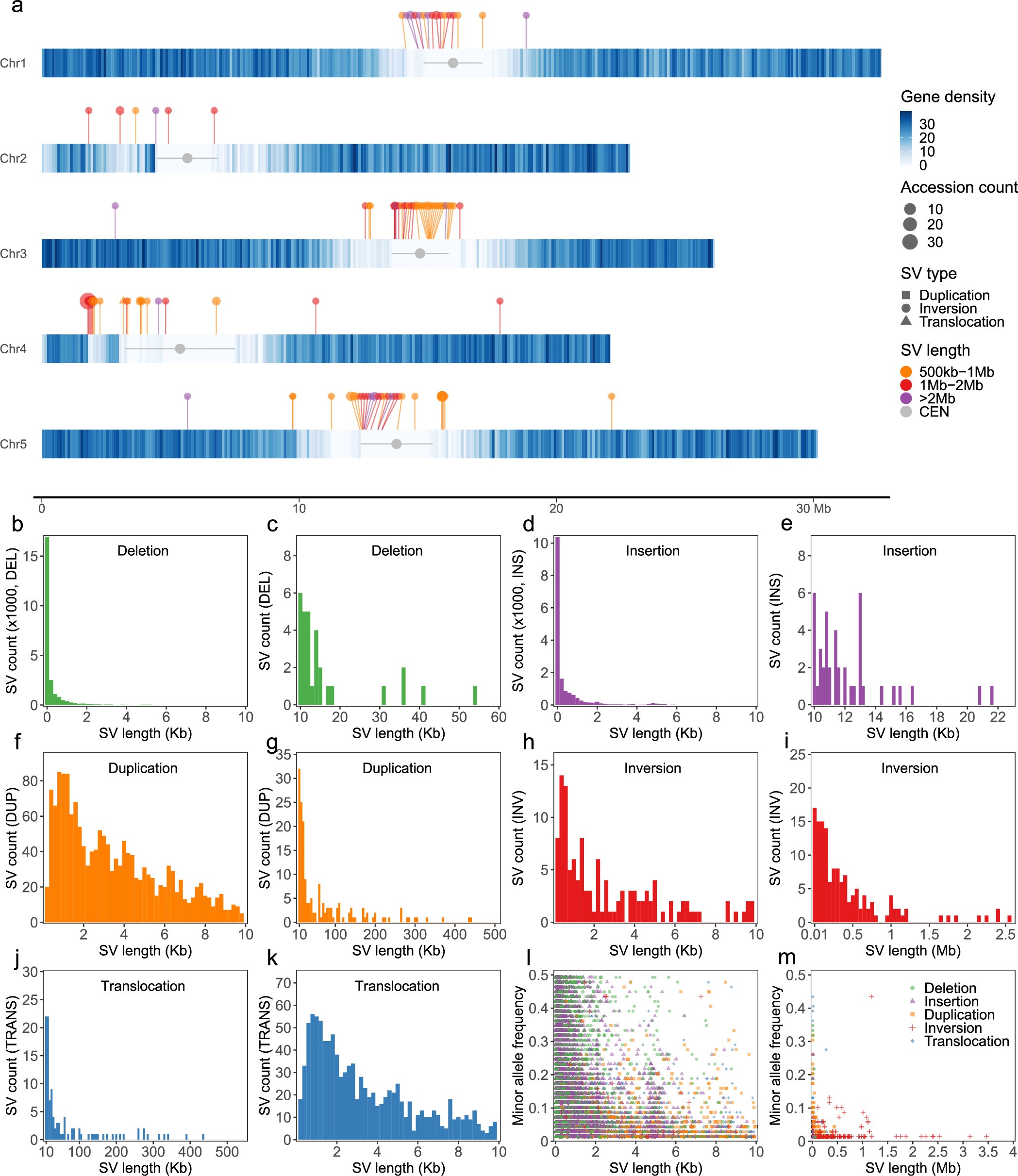
Extended Data Fig. 3: The distribution of length and minor allele frequency of SVs in the 69 genomes.

(a) The chromosomal distribution of SVs ( > 500 kb) in the 69 genomes along chromosomes of Col-PEK. The heatmap indicates the gene density. The centromeres are indicated by grey circles and segments. The colour, shape and size of the individual points represent the size, type and allele frequency of the SVs. (b-k) Length distributions of SVs (deletions, insertions, duplications, inversions and translocations) with size from 20 bp to 10 kb and longer than 10 kb, separately. (l-m) The minor allele distribution of SVs with sizes from 20 bp to 10 kb and longer than 10 kb, separately. The colour and shape of points represent the type of the SVs.