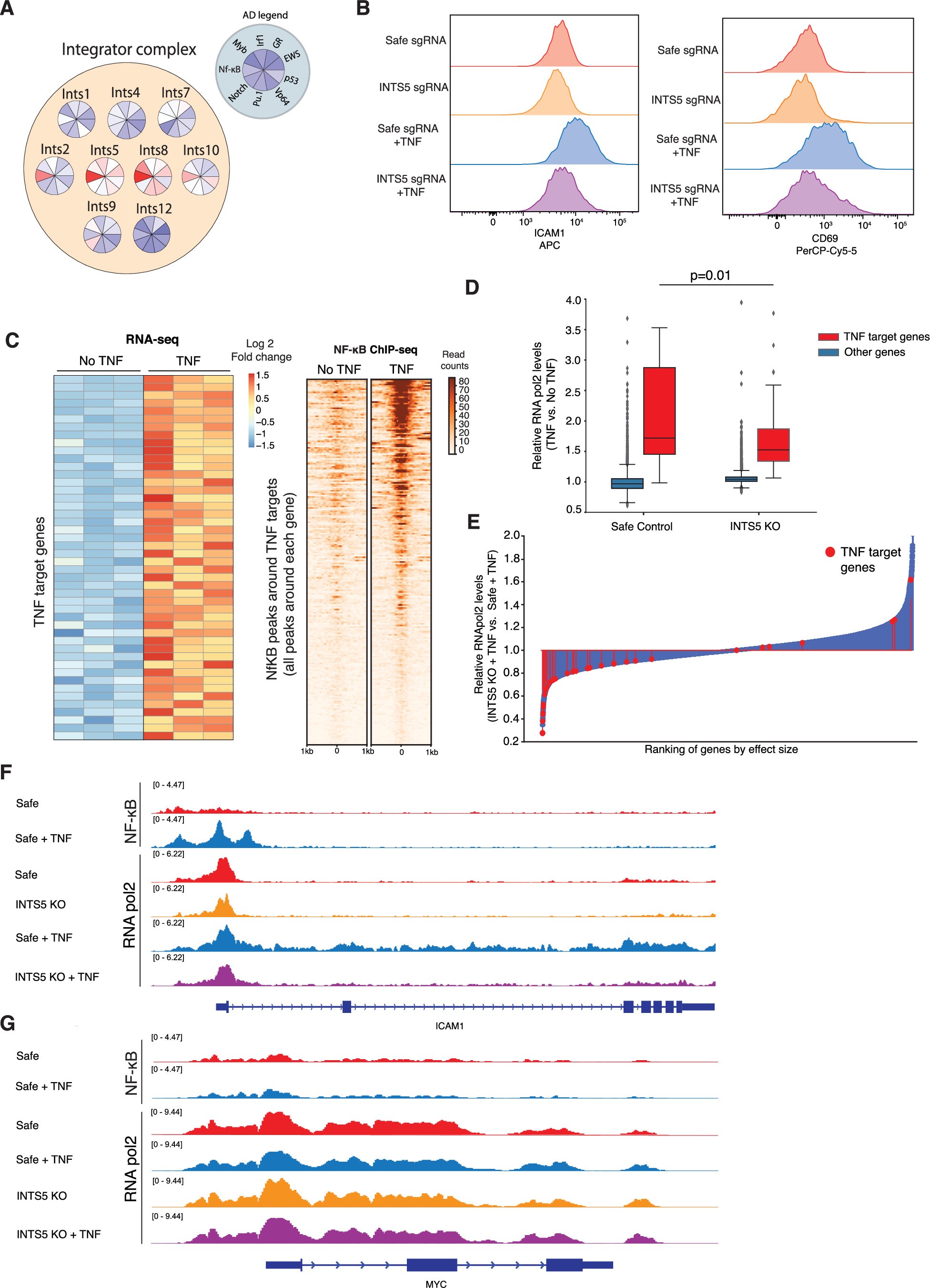
Extended Data Fig. 4: INTS5 KO prevents NF-κB activity.

(a) Spoke and wheel plot of Integrator subunits across each of the ADs, demonstrating a disproportionate requirement for the NF-kB-AD. (b) Flow cytometry analysis of two TNF target genes, ICAM1 and CD69 in K562 cells with and without TNF treatment at day 4 after infection with control or INTS5 sgRNAs. (c) RNA-seq heatmap (left) and NF-kB ChIP-seq (right) in K562 cells treated for 6 hrs with TNF. RNA-seq heatmap displays genes upregulated by at least 1.5-fold, with an associated p65 ChIP-seq peak that increases by at least 2-fold. ChIP-seq heatmap displays all increased p65 peaks within 10 kb of a TNF target gene (defined above). (d) Quantification of change in RNA polymerase 2 ChIP-seq signal across TNF target genes (defined as above) and other genes, with and without TNF treatment (6 hrs) at day 4 after infection with SAFE or INTS5 sgRNAs. P-value calculated using a two-sided paired t-test between Safe + TNF and INTS5 KO + TNF. n = 1 sgRNA per gene. (e) Waterfall plot of change RNA polymerase 2 levels in INTS5 KO K562 cells treated with TNF, relative to SAFE guide control K562 cells treated with TNF. TNF target genes are highlighted in red. (f) IGV snapshot of NF-kB and RNA polymerase 2 occupancy at a target gene (ICAM1) in control and INTS5 KO cells, with and without TNF. (g) IGV snapshot of NF-kB or RNA polymerase 2 occupancy at a non-target gene (MYC) in control and INTS5 KO cells, with and without TNF.