Extended Data Fig. 8: Comparison of 3D genome changes upon BPTF, SNF2H or CTCF depletion.
From: Systematic assessment of ISWI subunits shows that NURF creates local accessibility for CTCF

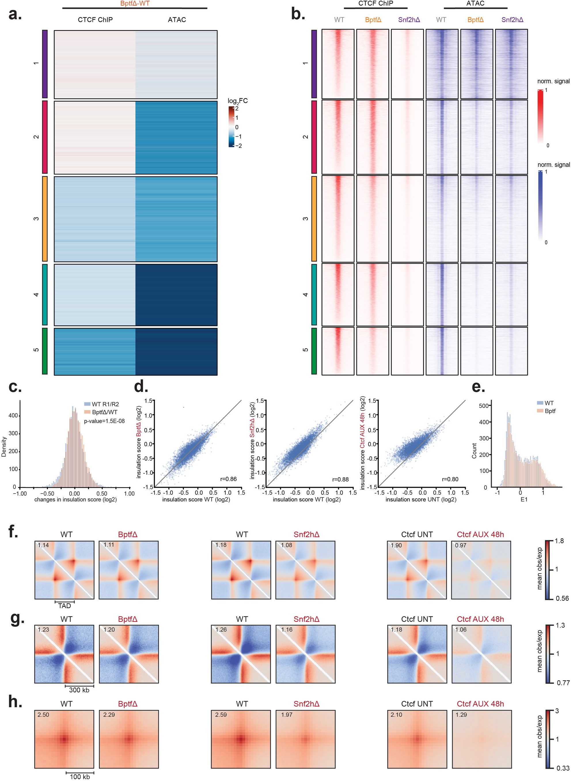
a. Heatmap showing log2 fold-changes in CTCF binding (ChIP–seq) and accessibility (ATAC-seq) upon BPTF deletion at clustered bound CTCF sites (as in Fig. 4a). Cluster numbers reported on the left. b. CTCF binding (ChIP–seq) and chromatin accessibility (ATAC-seq) signal at clustered bound CTCF sites (as in a), in WT, BptfΔ and Snf2hΔ cells. Cluster numbers are reported on the left. c. Changes in insulation score at TAD boundaries (boundaries identified in ref. 46 mESCs dataset) in BptfΔ vs WT (orange). Changes between replicates in WT condition are reported as control (blue). Two-sided Wilcoxon test p-value is reported. d. Scatter plots reporting insulation score at TAD boundaries in controls (x axis) and BptfΔ, Snf2hΔ and CTCF depleted cells (y axis). e. Compartment signal (first eigenvector values) for WT and BptfΔ cells. f. Mean observed/expected contact frequency measured using Hi-C at TADs34 in BptfΔ, Snf2hΔ and CTCF depleted cells (48 h) and their respective controls. g. Same as f at TAD boundaries. h. Same as f and g at Hi-C loops.