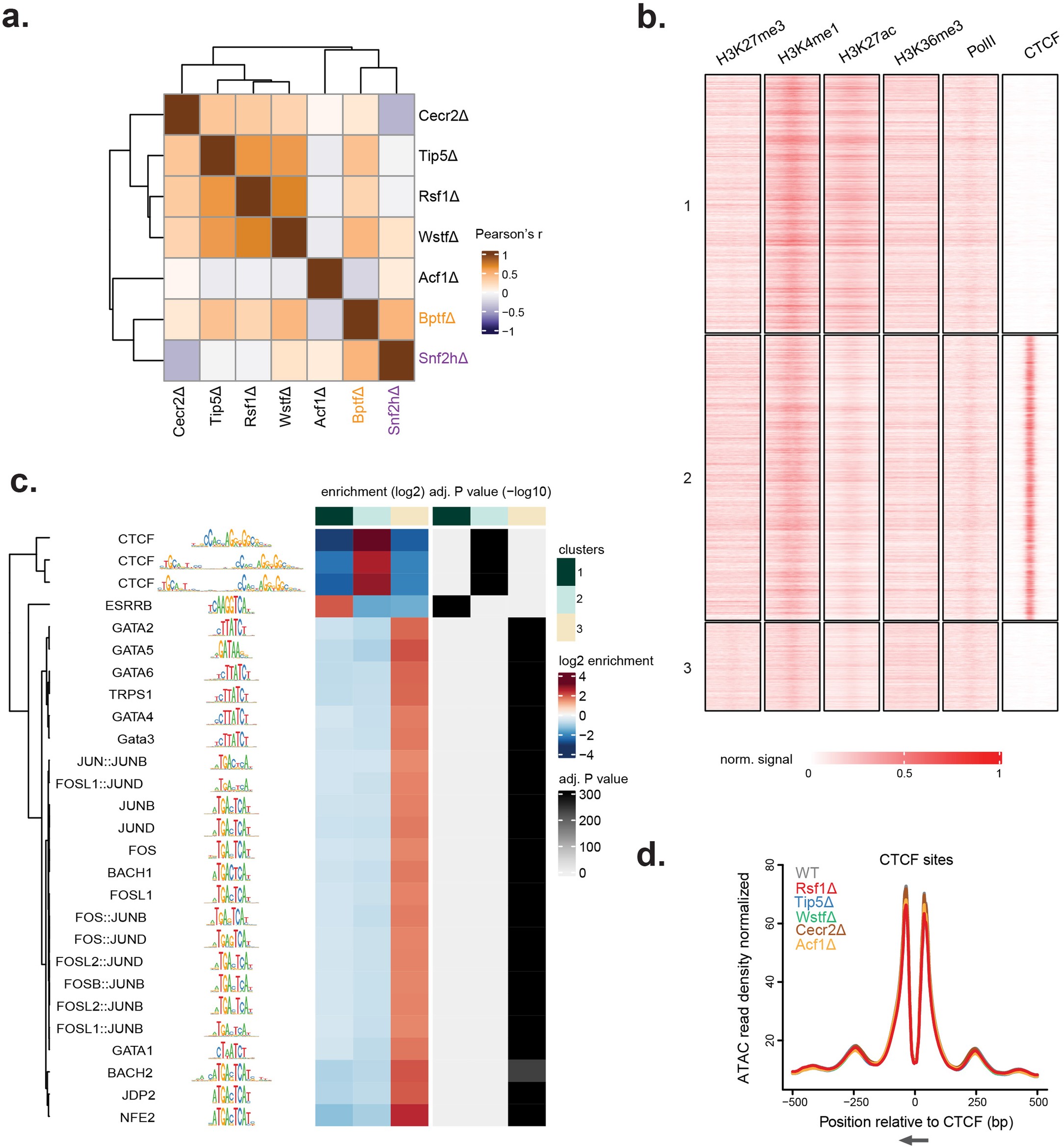
Extended Data Fig. 4: BPTF deletion displays loss of chromatin accessibility specifically at CTCF sites.
From: Systematic assessment of ISWI subunits shows that NURF creates local accessibility for CTCF

a. Heatmap showing Pearson’s correlations of chromatin accessibility changes induced by each deletion. Correlation was calculated on log2 fold change ATAC-seq signal on peaks called as differentially accessible in at least one contrast. b. Enrichment of chromatin marks and chromatin-associated factors in clusters with differential accessibility response (regions and clusters as in Fig. 2d, cluster number reported on the left). c. Motif enrichment analysis over the same clusters (as in Fig. 2d). Adjusted p-value calculated through a one-sided Fisher’s exact test with Benjamini–Hochberg multiple testing correction. d. Average ATAC-seq signal at bound CTCF sites in WT and individual deletion lines. Canonical motif orientation (5′ to 3′) indicated by the arrow.