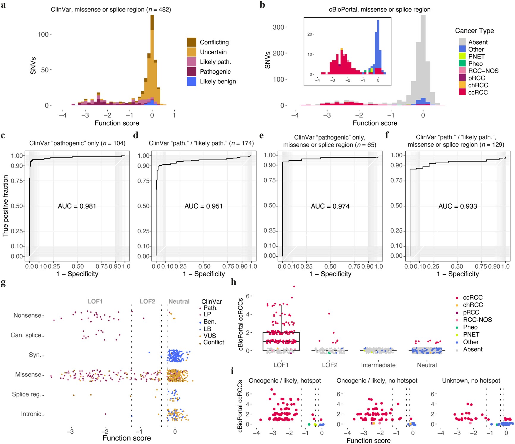
Extended Data Fig. 7: Function scores accurately predict pathogenicity of germline and somatic variants.
From: Saturation genome editing maps the functional spectrum of pathogenic VHL alleles

a, The distribution of function scores for missense and splice region SNVs reported in ClinVar is shown (n = 482 SNVs, including 129 ‘pathogenic’ and ‘likely pathogenic’ SNVs and 15 ‘likely benign’ SNVs). b, Missense and splice region SNVs observed in cBioPortal are plotted by function score (inset shows variants present in at least one sample). c,d, Receiver operating characteristic (ROC) curves are shown for the classification of ClinVar variants using SGE function scores. ‘Pathogenic’ SNVs (c) or ‘pathogenic’ and ‘likely pathogenic’ SNVs (d) were distinguished from n = 190 ‘benign’ or ‘likely benign’ SNVs. e,f, The same analyses were repeated as in (c) and (d), restricting to only missense and splice region SNVs. g, Function classes, defined from SGE data, are illustrated to show performance at separating ClinVar variants by mutation consequence. Thresholds for distinguishing LOF1 (less than −1.26), LOF2 (less than −0.39) and neutral (greater than −0.23) classes are indicated. (Intermediately scored variants are not plotted.) h, The number of ccRCC entries in cBioPortal is plotted by function class for n = 225 LOF1, n = 102 LOF2, n = 173 intermediate and n = 1,700 neutral SNVs. (Boxplot: center line, median; box limits, upper and lower quartiles; whiskers, 1.5× interquartile range; all points shown.) i, For each unique SNV in cBioPortal (n = 233 SNVs), function score is plotted versus the number of ccRCC samples in which the SNV was observed. Variants are split by OncoKB annotation and mutational hotspot status in cBioPortal, with thresholds for defining LOF1, LOF2 and neutral variants indicated.