Fig. 6: Insights into mechanisms underlying genotype–phenotype associations.
From: Saturation genome editing maps the functional spectrum of pathogenic VHL alleles

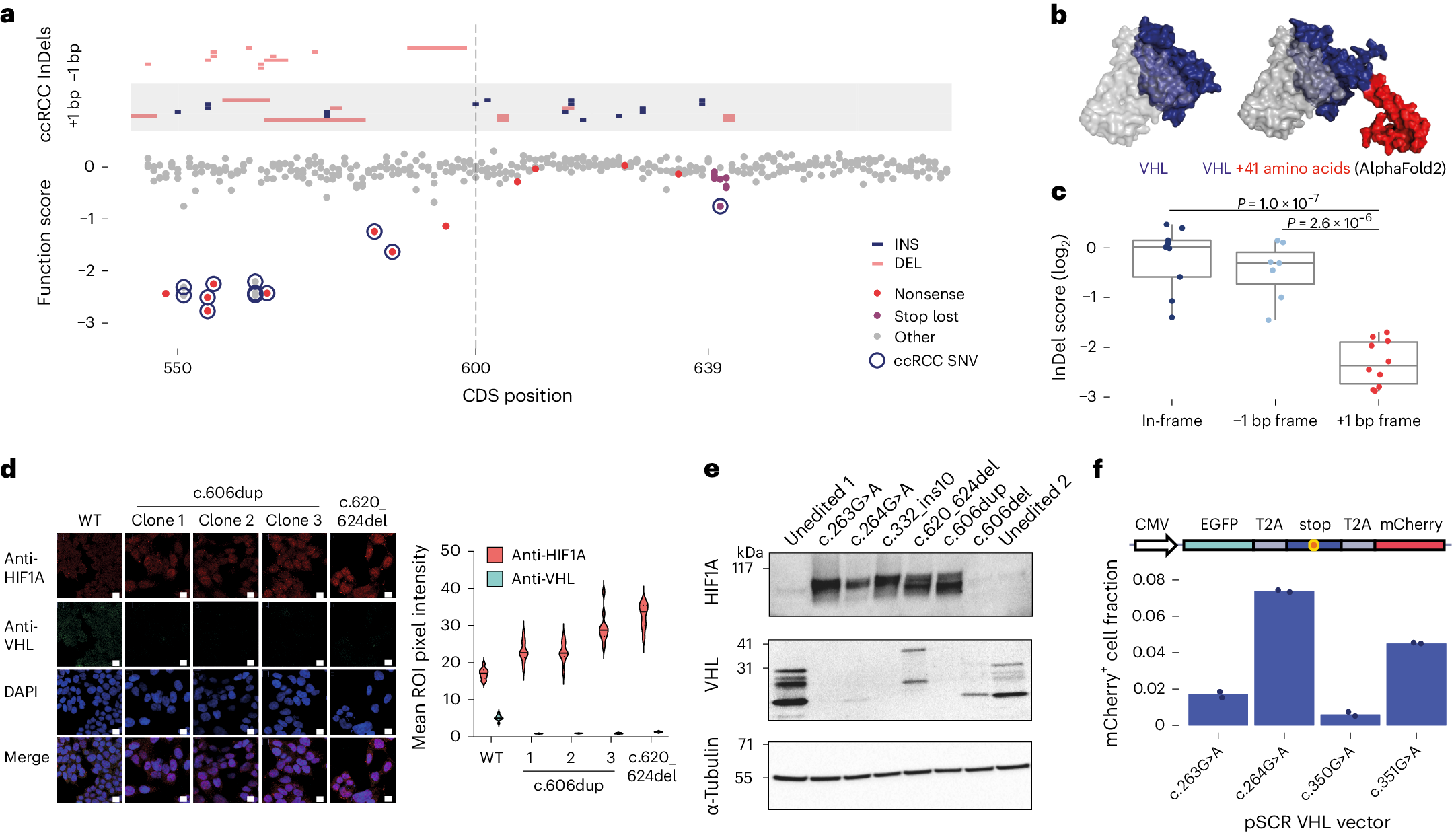
a, Frameshifting InDels present in cBioPortal ccRCC samples are grouped by reading frame and plotted above SGE function scores in the 3′-most region of exon 3. From p.R200, all frameshifting InDels seen in ccRCC result in the same reading frame, which extends the protein by 41 amino acids. b, The crystal structure of VHL in complex58 is shown next to an AlphaFold prediction59 of the full-length VHL protein plus the 41-amino acid C-terminal extension common to InDels observed in ccRCC. c, InDel scores for CRISPR-induced edits located between p.R200 and p.*214 are plotted, with InDels grouped by reading frame. n = 10 InDels resulting in a +1 bp frameshift scored significantly lower than n = 9 in-frame InDels and n = 7 −1 bp frameshifting InDels (one-way ANOVA: P = 1.0 × 10−7 and P = 2.6 × 10−6, respectively; boxplot center line, median; box limits, upper and lower quartiles; whiskers, 1.5× interquartile range). d, Clonal HAP1 lines harboring variants leading to the 41-amino acid C-terminal extension (c.606dup and c.620_624del) were stained for endogenous expression of VHL and HIF1A and imaged using confocal microscopy. (Data are representative of two independent stains; scale bar, 10 µm; ROI, region of interest.) e, A western blot was performed to assess VHL and HIF1A protein expression in clonally isolated HAP1 lines harboring specific variants. (Results are representative of two independent blots.) f, A dual-fluorophore SCR reporter was used to quantify the readthrough of nonsense variants as the proportion of mCherry+ cells by flow cytometry. Points show each of n = 2 replicate transfections.