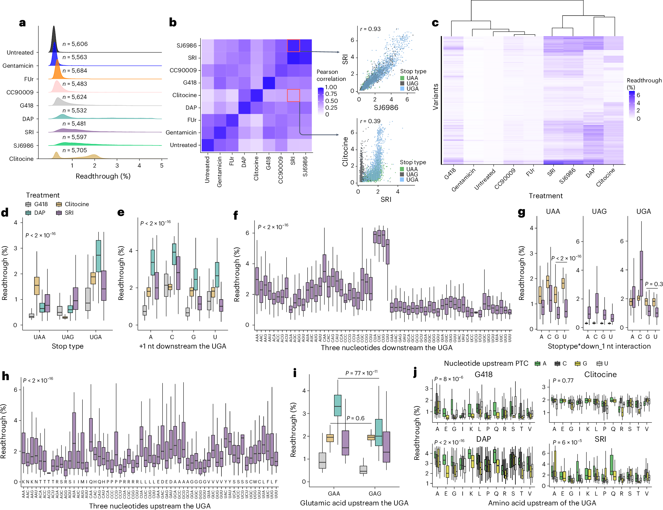
Fig. 2: Sequence features explain the readthrough variability across PTCs and drugs.
From: Genome-scale quantification and prediction of pathogenic stop codon readthrough by small molecules

a, Readthrough distributions across drugs. The number of high-confidence variants (≥10 reads) recovered for each treatment and for which readthrough percentages were quantified is shown. b, Interdrug correlation. Correlation values between the same drug represent the inter-replicate correlation. Examples of high-correlated (SRI and SJ6986) and low-correlated (SRI and clitocine) drug pairs are shown, colored by stop type. c, Readthrough efficiencies for all variant–drug combinations. d–j, Effect of the sequence feature (x axis) on readthrough efficiency (y axis) in HEK293T_LP cells, colored by the drug. The top and bottom sides of the box are the upper and lower quartiles, respectively. The box covers the interquartile interval, where 50% of the data are found. The horizontal line that splits the box in two is the median. Only variants where the stop codon is UGA are shown (except for d and g, where all stop codon variants are shown). The sequence features are stop codon identity (n = 22,342, P < 2 × 10−16, Kruskal–Wallis test; d), the nucleotide in position +1 downstream of the PTC (n = 10,602, P < 2 × 10−16; e), the nucleotides in +1, +2 and +3 positions downstream of the PTC (n = 2,589, P < 2 × 10−16; f), same as e but stratified by stop codon (in clitocine samples U>G for UAA stops, n = 614, adjusted P < 2 × 10−16; U=G for UGA stops, n = 1,395, adjusted P = 0.3; one-sided Wilcoxon signed-rank test; g), the nucleotides in −1, −2 and −3 positions upstream of the PTC together with the amino acid encoded by each codon (n = 2,589, P < 2 × 10−16, Kruskal–Wallis test; h) and same as h but only for variants with a glutamic acid upstream of the PTC (GAA>GAG for DAP, n = 155, adjusted P = 7 × 10−11; GAA=GAG for clitocine, n = 158, adjusted P = 0.6; one-sided Wilcoxon signed-rank test; i). Finally, the effect of amino acids encoded by A-ending codons on readthrough efficiency across drugs, where codons ended in A display higher readthrough compared to the rest of the codons (n = 7,989, adjusted P < 6 × 10−5 for DAP, G418 and SRI, one-sided Wilcoxon signed-rank test). The nucleotide upstream of the PTC is colored (j).