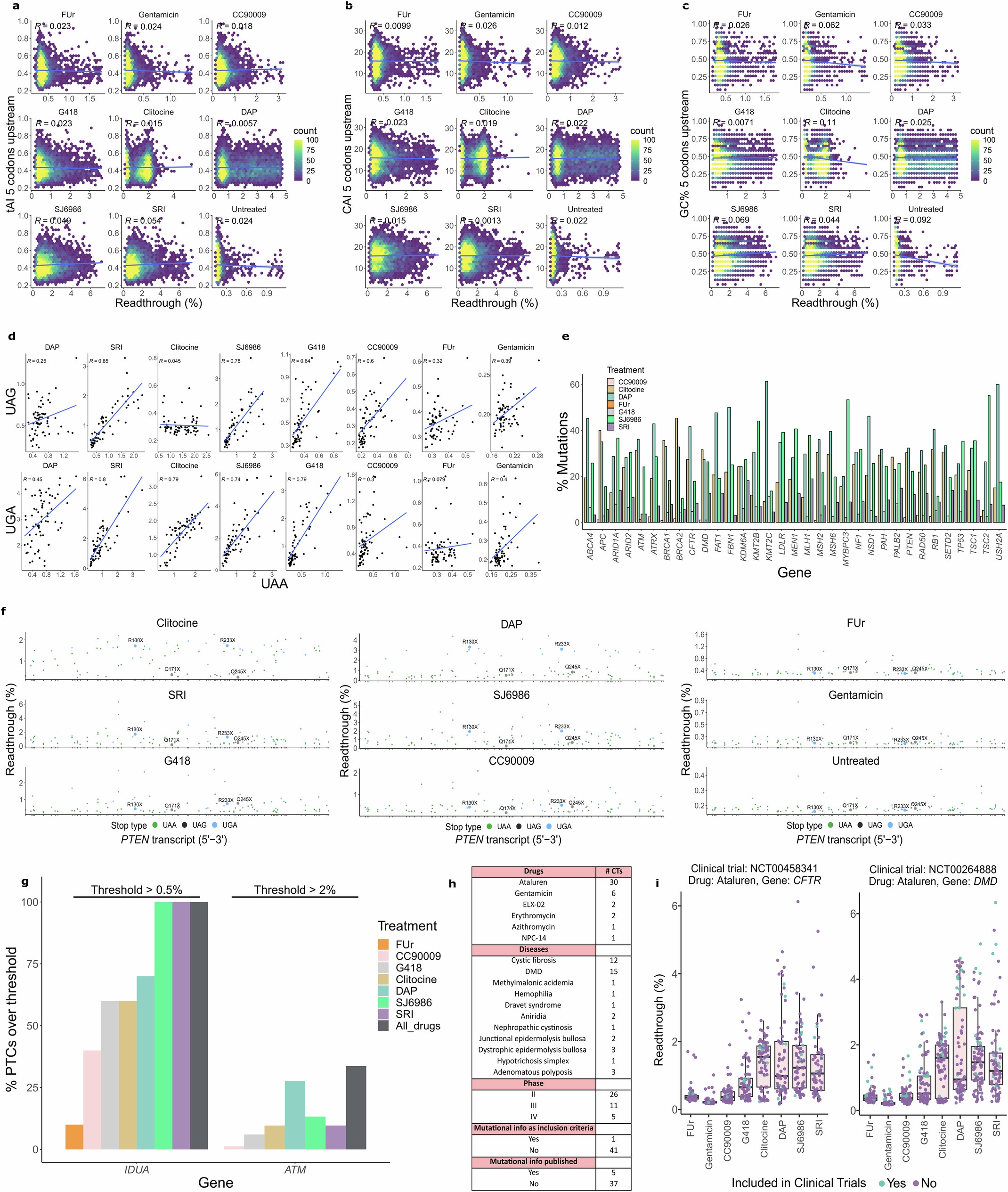
Extended Data Fig. 3: Codon-related features, multistop variants and overview of PTEN nonsense mutations and clinical trials.
From: Genome-scale quantification and prediction of pathogenic stop codon readthrough by small molecules

a–c, Correlation of tAI (a), CAI (b) and GC% (c) of the 5aas upstream of the PTC with readthrough efficiency for each drug. d, Correlation of multistop variants across drugs. Each data point belongs to a mutation in the same genomic position but with a different stop type. e, Drug preferences for the highly represented genes in our dataset (>20 variants, n = 33). Y-axis shows the percentage of mutations for which each drug displays the highest readthrough. f, Readthrough efficiency across drugs for 97 nonsense PTEN mutations colored by stop codon type. The top 4 most recurrent nonsense mutations in human tumors are highlighted. g, Percentage of IDUA and ATM mutations in our dataset displaying higher readthrough levels than the phenotypic threshold reported in refs. 7,43,44 across drugs. h, All past and current (n = 42) phases II–IV clinical trials testing readthrough drugs, obtained from ref. 45. i, Our readthrough efficiencies of the nonsense variants tested in two clinical trials (CTs) (blue), together with the rest of nonsense variants in the same gene tested in our assay (purple). Clinical trial identifier, drug (ataluren) and gene tested are specified in the titles. Many variants included in clinical trials are unresponsive to drugs, likely hindering their performance. The top and bottom sides of the box are the lower and upper quartiles. The box covers the interquartile interval, where 50% of the data are found. The horizontal line that splits the box in two is the median.