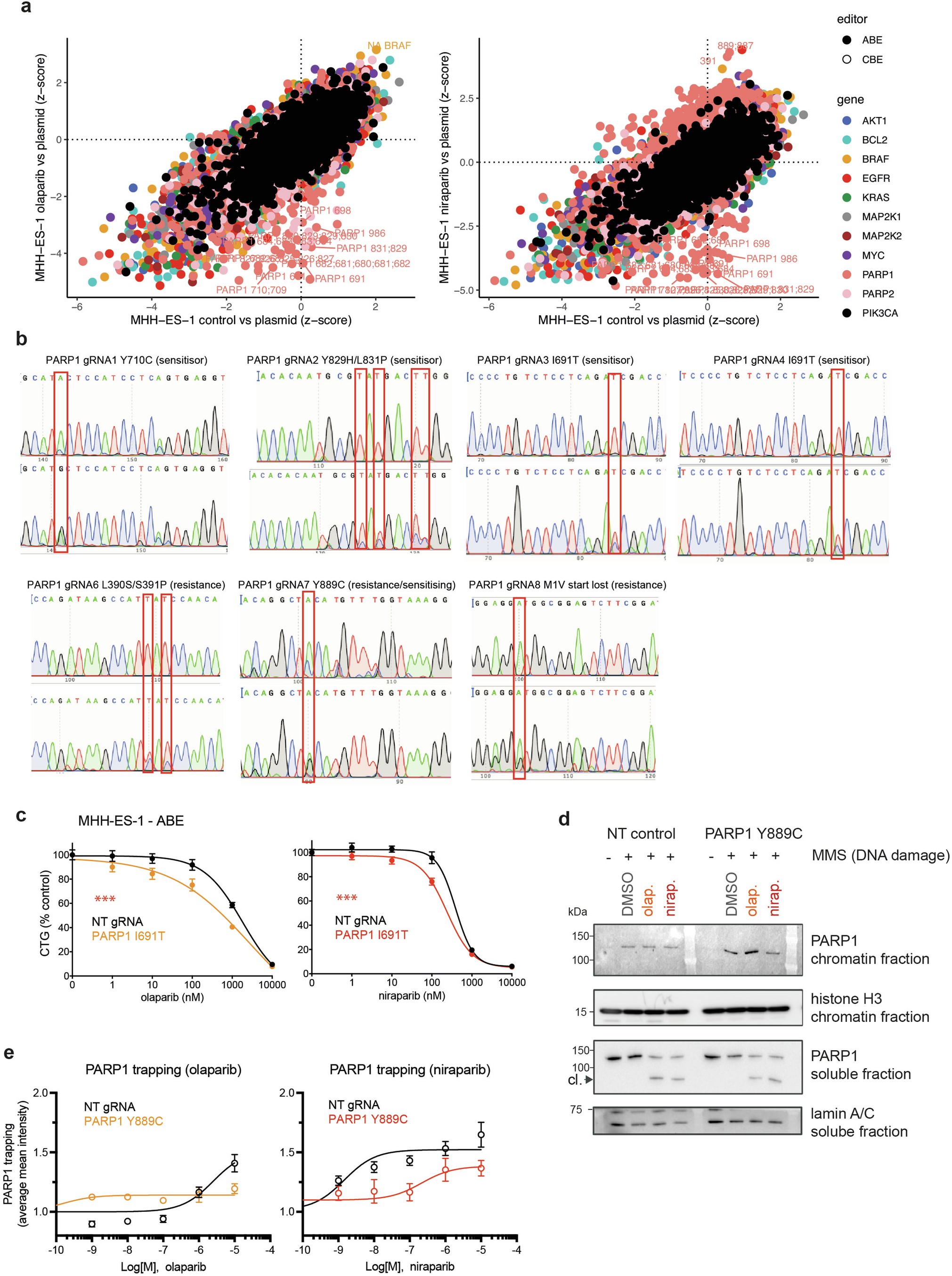
Extended Data Fig. 4: Drug-sensitising variants.
From: Base editing screens define the genetic landscape of cancer drug resistance mechanisms

a) Variants modulating sensitivity to PARP1/2 inhibitors olaparib or niraparib in MHH-ES-1 cells in CBE or ABE screens. Comparison of gRNA z-scores for the drug-treated arm vs plasmid library against the z-scores from the untreated control vs the plasmid library. Predicted edited amino acid positions are labelled. b) Sanger Sequencing of base edits in PARP1 from validation experiments using individual gRNAs that caused drug resistance or sensitisation to PARP1/2 inhibitors. Data are representative of two independent experiments. c) Proliferation assays measuring drug response to olaparib and niraparib PARP inhibitors in MHH-ES-1 ABE cells harbouring the genotyped drug-sensitising variant, PARP1 I691T. Data represent the mean ± SD of two independent experiments performed on separate days, each in biological triplicate (CTG; CellTiter-Glo). 2-way ANOVA; ***p-value < 0.0001. d) Western blotting assessment of PARP trapping on DNA in MHH-ES-1 ABE cells harbouring the PARP1 Y889C variant or a non-targeting (NT) control gRNA. Cells were treated with a DNA damaging agent (MMS, 0.01 %) and the PARP inhibitor with olaparib or niraparib (both at 3 µM) for 4 h before analysis. Nuclei were fractionated into a chromatin-bound and soluble fractions prior to immunoblotting. Cl. denotes cleaved PARP in response to DNA damage and PARP inhibition. Lamin A/C and histone H3 serve as loading controls for chromatin-bound and soluble fractions, respectively. e) Immunofluorescence microscopy assessment of PARP trapping on DNA in MHH-ES-1 ABE cells harbouring the PARP1 Y889C variant or a non-targeting (NT) control gRNA. Cells were treated with a DNA damaging agent (MMS, 0.01 %) and the PARP inhibitor with olaparib or niraparib (dose titration) for 4 h. PARP protein not bound to chromatin was removed before fixation and staining. Data represent the mean ± SD fluorescence nuclear intensity of PARP1 from biological triplicates.