Extended Data Fig. 5: Prime editing screening of EGFR variants.
From: Base editing screens define the genetic landscape of cancer drug resistance mechanisms

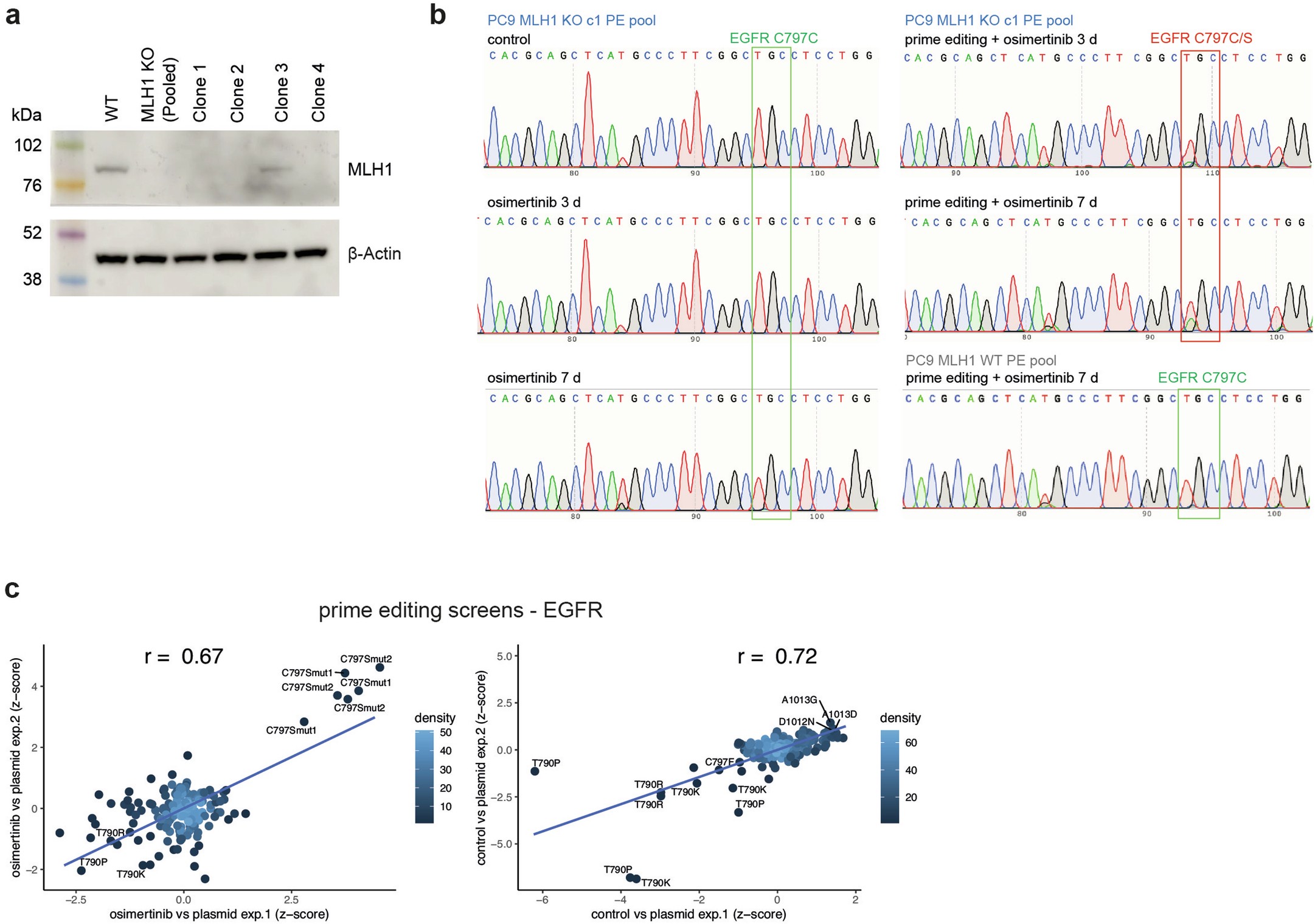
a) Western blot for MLH1 verifies KO of MLH1 in PC9 cells. PC9 cells were transfected with a Cas9-GFP plasmid encoding an MLH1 targeting gRNA. FACS of GFP positive single cells gave clonal populations, or a pooled population (“pool”). Cells were expanded before analysis by Western blotting. Actin serves as a loading control. Data are representative of two independent experiments. b) Sanger sequencing of prime editing of EGFR C797S in PC9 cells. PC9-PE MLH1 KO (clone 1 from above), or MLH1 WT PC9-PE cells were infected with a pegRNA encoding the C797S edit, puromycin selected and prime editing was initiated with the addition of doxycycline for 5 days. Control (untreated) or osimertinib selected cells (5 nM) are shown. The EGFR C797 locus was PCR amplified and then analysed with Sanger sequencing. c) Replicate correlation between pegRNA z-scores from EGFR prime editing mutagenesis screens performed in PC9 MLH1 KO PE2 cells. Data are from two independent screens performed on different days. Labelled are predicted mutations in EGFR installed by the pegRNAs. Pearson correlation coefficient values (r) between independent replicate screens are shown. pegRNA, prime editing gRNA.