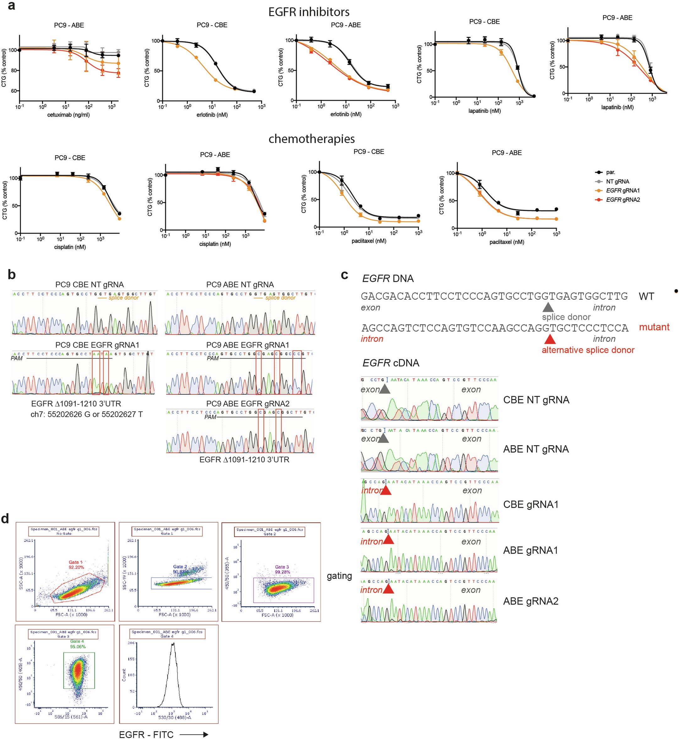
Extended Data Fig. 6: EGFR C-terminal truncating variants sensitise to EGFR inhibitors.
From: Base editing screens define the genetic landscape of cancer drug resistance mechanisms

a) Drug titration experiments in PC9 CBE and ABE cells using Cell-titre Glo to measure cell proliferation in the presence of EGFR inhibitors (cetuximab, erlotinib, lapatinib), or chemotherapy agents (cisplatin, paclitaxel). Data represent the mean ± SD of two independent experiments performed on separate days, each in biological triplicate. b) Sanger sequencing of DNA from WT or base edited PC9 cells harbouring the EGFR-inhibitor sensitising splice variant. CBE editing and ABE editing of a known (GT) splice donor is shown. The position of each gRNA is indicated. c) Sanger sequencing cDNA from WT or base edited PC9 cells harbouring the EGFR-inhibitor sensitising splice variant. WT cells display exon-exon splicing as expected, whereas mutant cells display intron retention by utilising an alternative splice donor in the downstream intron. d) Gating strategy for flow cytometry analysis of EGFR expression on PC9 cells (FITC). Gating was performed on cells, singlets, viable cells, BFP+ cells (gRNA expression).