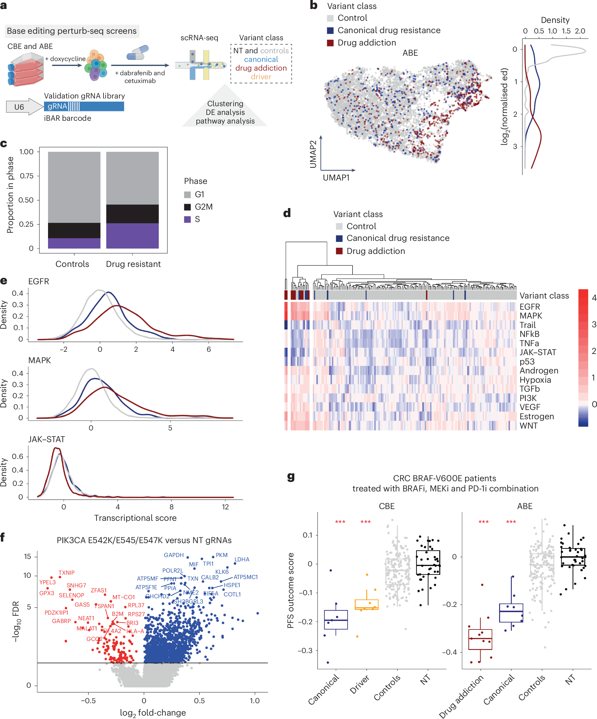
Fig. 7: Perturb-seq functionally defines drug-resistant cell states.
From: Base editing screens define the genetic landscape of cancer drug resistance mechanisms

a, Schematic of perturb-seq screening to investigate the transcriptomic effects of variants conferring resistance to dabrafenib and cetuximab in HT-29 cells using base editing. DE, differential expression analysis. b, Uniform manifold approximation and projection colored by variant class and normalized energy distances (ed) between NT gRNA cells and drug-resistant cells in ABE HT-29 cells treated with the combination of dabrafenib (80 nM) and cetuximab (1 µg ml−1) for 16 h. c, Cell-cycle phase occupancy differences between cells with drug resistance conferring gRNAs and control gRNAs in the ABE perturb-seq dataset. P < 2.2 × 10−16 for ABE dataset, P < 1.5 × 10−14 for CBE dataset, chi-squared test, comparing control gRNAs with drug resistance gRNAs. d, Heatmap and hierarchical clustering of PROGENy pathway activity scores for each gRNA in the ABE dataset. e, Density plot of differences in PROGENy pathway scores between the variant groups for the ABE dataset. f, Volcano plot of differentially expressed genes between NT gRNA control cells and cells with the PI3K p110ɑ driver variant. Red, significantly downregulated transcripts (including B2M and HLA-A); blue, upregulated transcripts. g, Boxplot of PFS outcome score for each variant class, derived from CRC patients treated with BRAF, MEK and PD-1 inhibitor (PD-1i) combination therapy28. CBE and ABE perturb-seq scores are shown. ***P < 0.01, two-sided Wilcoxon rank-sum test compared with NT gRNAs. CBE; canonical drug resistance n = 7, driver n = 8, control n = 172, NT n = 39. ABE; drug addiction n = 11, canonical drug resistance n = 8, control n = 115, NT n = 39. Boxplots represent the median, IQR and whiskers are the lowest and highest values within 1.5× IQR. Control gRNAs are those that did not confer drug resistance in proliferation screens. See also Extended Data Figs. 7–9.