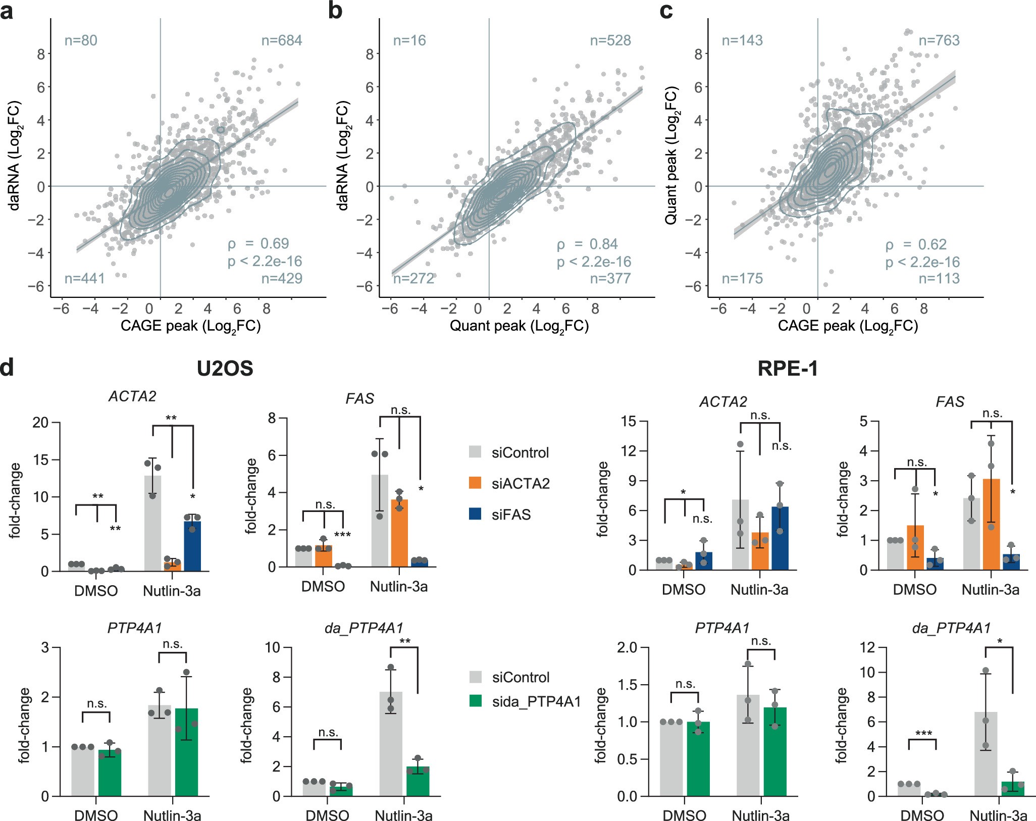
Extended Data Fig. 10: Validation of differential daRNA expression.

Differential expression measured by RNA-seq (y-axis) displays a positive Spearman correlation with (a) differential expression measured by CAGE-seq (x-axis) and (b) differential expression measured by QuantSeq (x-axis). c, Differential expression measured by QuantSeq (y-axis) displays a positive Spearman correlation with expression measured by CAGE-seq (x-axis) for the identified daRNAs. Differential expression measured by RNA-seq (y-axis) displays a positive Spearman correlation for the identified daRNAs. Data from MCF-7. Linear regression with 95% confidence intervals. Spearman correlation with two-tailed significance. (d) RT-qPCR data of ACTA2, FAS, da_PTP4A1, and PTP4A1 from U2OS and RPE-1 cells transfected with indicated siRNAs and treated with Nutlin-3a or DMSO solvent control, normalized to siControl DMSO treatment and ACTR10 expression. Mean and standard deviation are displayed. Statistical significance was obtained through a two-sided t-test; n = 3 biological replicates. p-value ** < 0.01 and *** < 0.001.