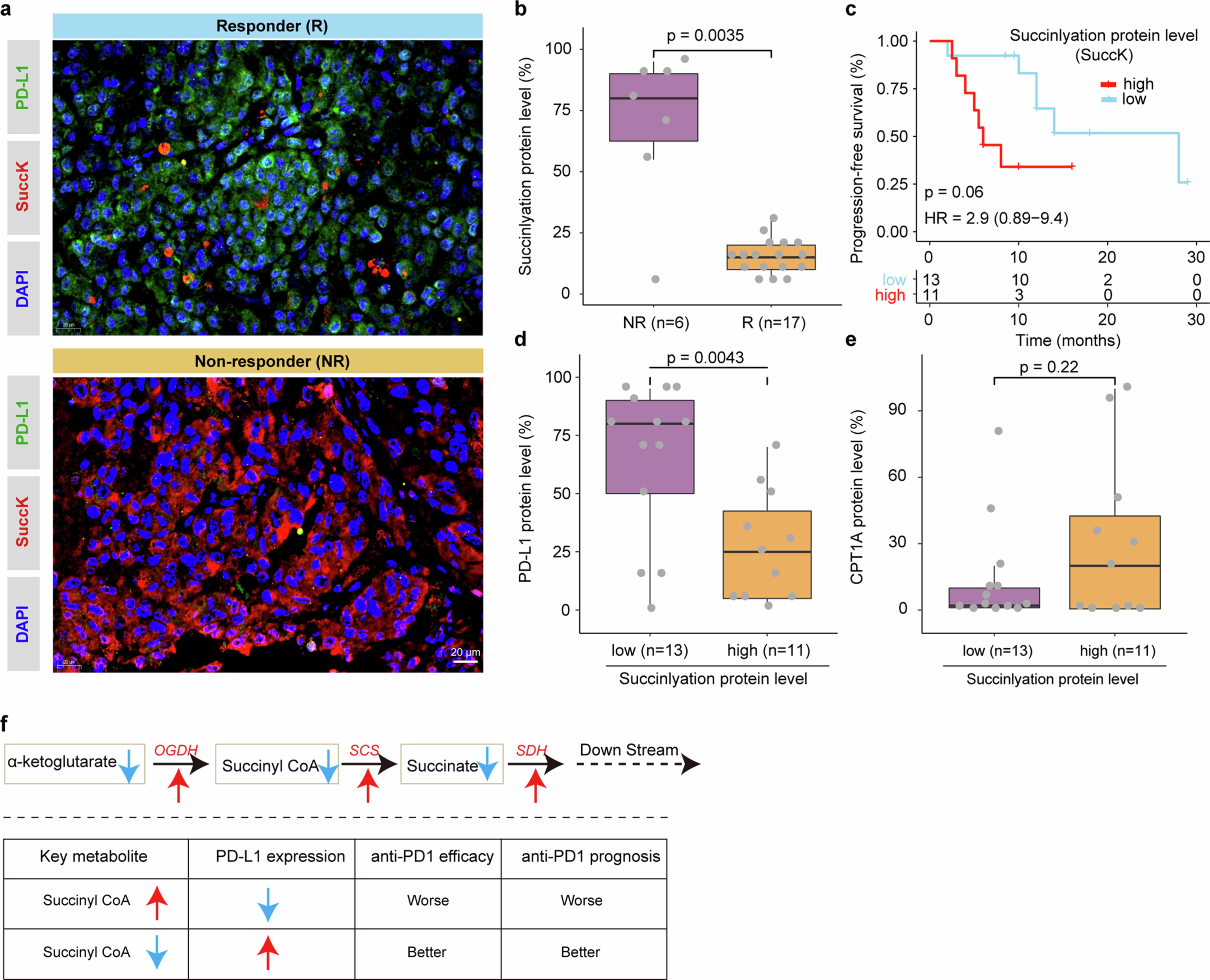
Extended Data Fig. 9: Correlation of protein succinylation and PD-L1 expression with immunotherapy response.
From: Alterations in PD-L1 succinylation shape anti-tumor immune responses in melanoma

a, Representative fluorescence images showing total protein succinylation and PD-L1 expression in two patients with different treatment responses. Scale bar: 20 μm. b, Comparison of total protein succinylation levels between responders (R, n = 17 patients) and non-responders (NR, n = 6 patients). c, Kaplan–Meier plot of progression-free survival rates for patients stratified by total succinylated protein expression levels (n = 24 patients). d, e, Expression levels of PD-L1 (d) and CPT1A (e) in patient groups categorized by the mean value of total succinylated protein expression (n = 24 patients). f, Upregulation of OGDH, SCS, and SDH in the TCA cycle was associated with improved immunotherapy efficacy and prognosis. Patient samples with high levels of all three enzymes were more likely to respond to PD-1 treatment. Specifically, increased OGDH expression promoted the conversion of α-ketoglutarate to succinyl-CoA, while elevated SCS expression accelerated the conversion of succinyl-CoA to succinate. Increased SDH expression further contributed to the conversion of succinate to fumarate. Simultaneous high expression of these enzymes leads to rapid depletion of succinyl-CoA, reducing the availability of donors for succinylation and consequently decreasing protein succinylation. These findings suggest that reduced protein succinylation correlates with higher PD-L1 expression in tumors, which is linked to an improved response to PD-1 therapy. For details on visualization, statistics and reproducibility, see Methods. Note: n refers to independent biological replicates in all experiments.