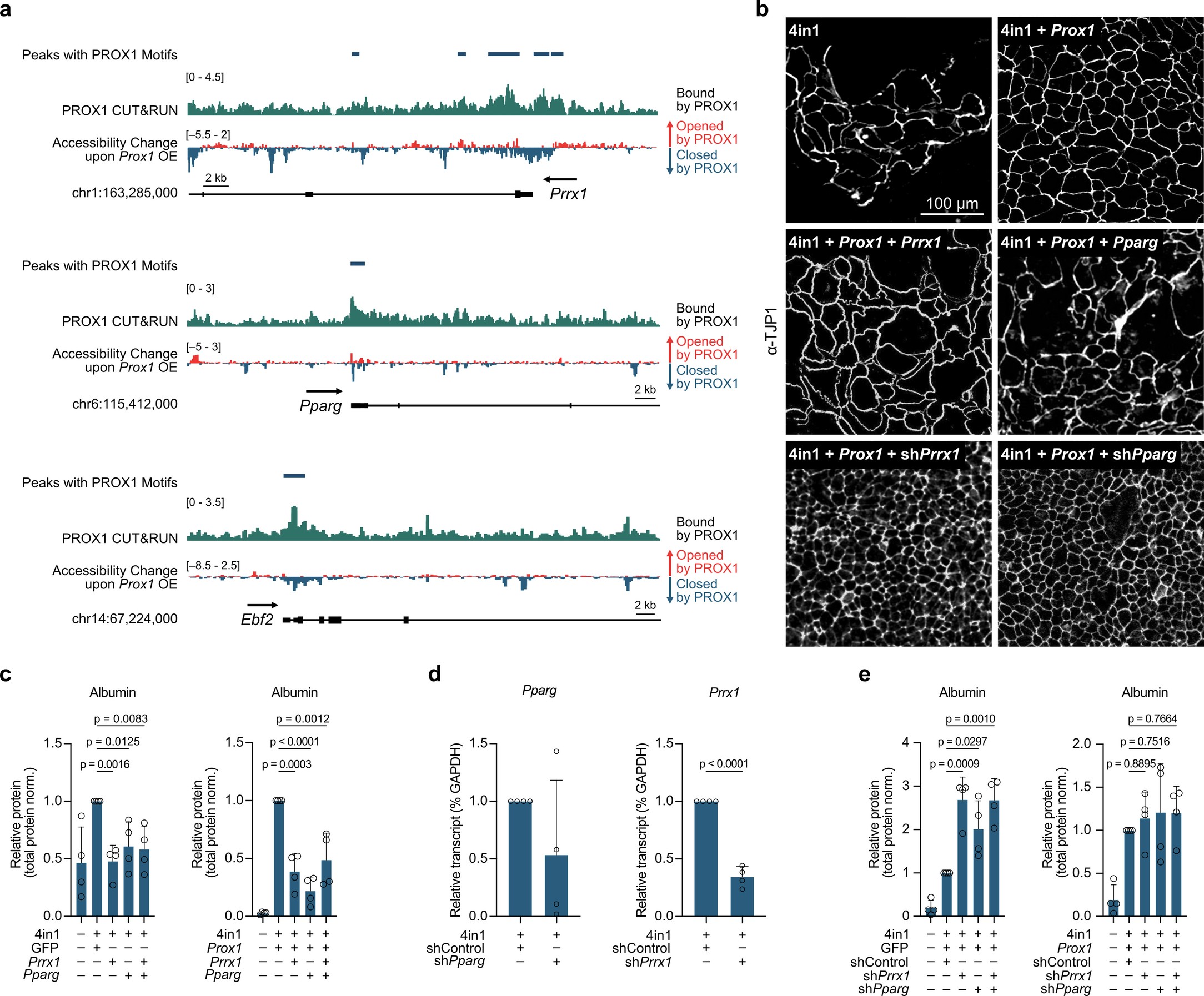
Extended Data Fig. 8: Prrx1 and Pparg are key PROX1 target genes during iHep reprogramming.

a, IGV tracks of PROX1 CUT&RUN chromatin binding (n = 3) and ATAC-seq accessibility (n = 3) change at day 2 of iHep reprogramming with or without Prox1 OE at indicated target promoters. b, TJP1 immunofluorescence at day 14 of iHep reprogramming with indicated combinations of TF OE and/or shRNA-mediated KD treatments (n = 4). c, Albumin western blot levels at day 14 of iHep reprogramming with OE of Prrx1 or Pparg and co-overexpression of GFP or Prox1 (n = 4). d, Expression of Pparg and Prrx1 upon shRNA-KD at day 14 of iHep reprogramming determined by qRT-PCR. e, Albumin western blot levels at day 14 of iHep reprogramming upon Prrx1 or Pparg KD with or without Prox1 OE (n = 4). Scale bar = 100 µm (b). Bar graphs show means normalized to total protein levels in c and e or GAPDH expression (d; n = 4), error bars = SD, two-tailed Dunnett’s test (c,e) or two-tailed t test (d). P values are displayed.