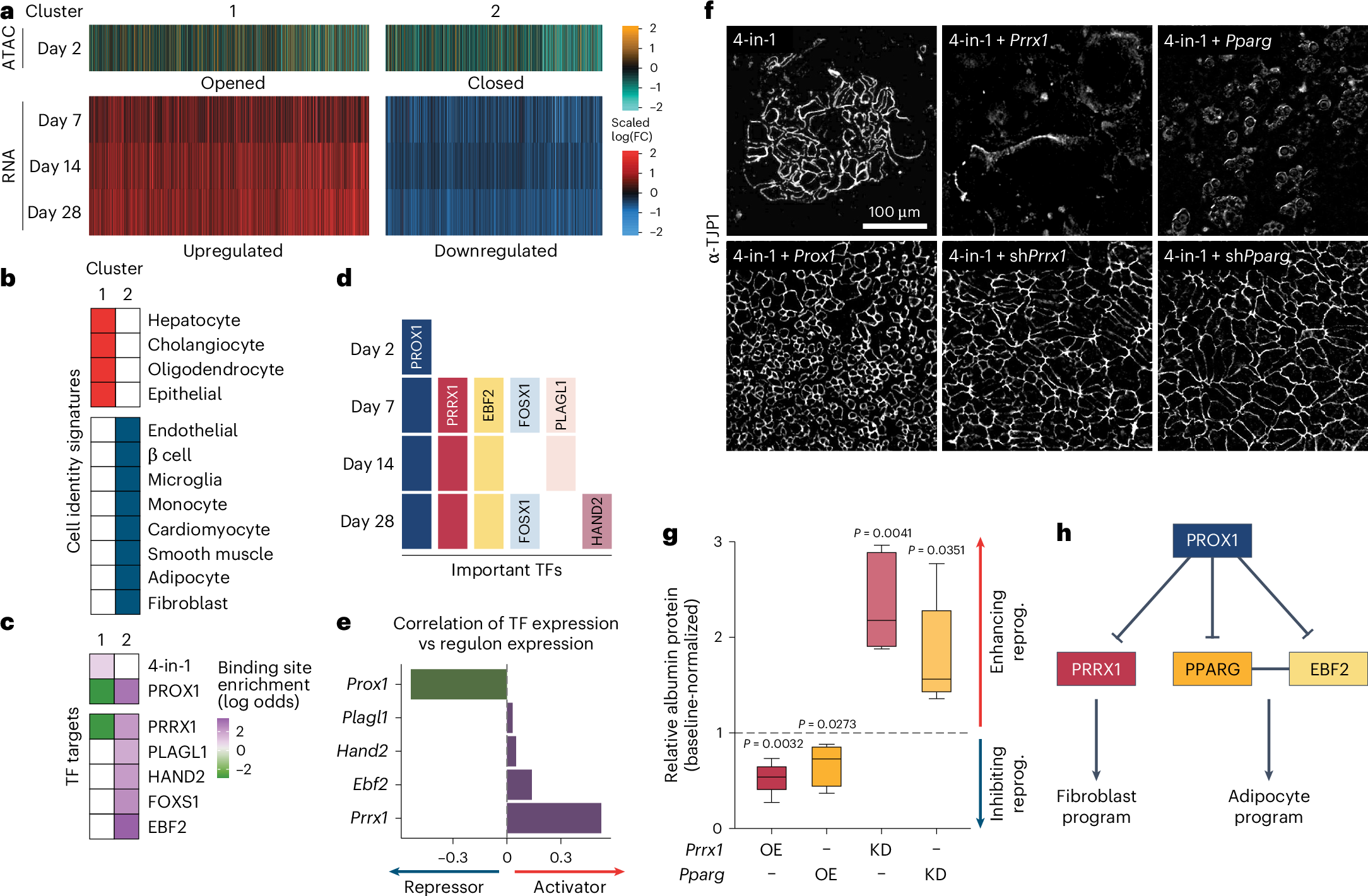
Fig. 6: Alternative master regulators are silenced by PROX1.

a, Hepatocyte reprogramming time course with or without Prox1 OE clustered based on RNA-seq expression (n = 2) and ATAC–seq accessibility (n = 3) displayed as scaled log(FC) compared to control. b, Overlap of cell signature markers with genes in clusters from a (adjusted P < 0.01). c, Enrichment or depletion of TF targets in promoters of genes clustered in a (adjusted P < 0.05). d, Prediction of key TFs downstream of PROX1 in a. e, Pearson correlation of indicated TF levels and expression of their target genes in a predict activator versus repressor activity. f, TJP1 immunofluorescence of 4-in-1 iHep reprogramming with OE or shRNA-mediated KD of Prrx1 or Pparg at day 14 (n = 3). g, Albumin western blot quantification of cells in f normalized to controls (n = 5). h, Proposed PROX1 gene regulatory network in iHep reprogramming. Scale bar = 100 µm (f). Bar graphs show mean, boxplots show median and IQR and whiskers = 1.5× IQR from specified replicates. Benjamini–Hochberg-adjusted two-tailed Fisher’s exact test (b,c), unpaired two-tailed t test (g) and P values are displayed.