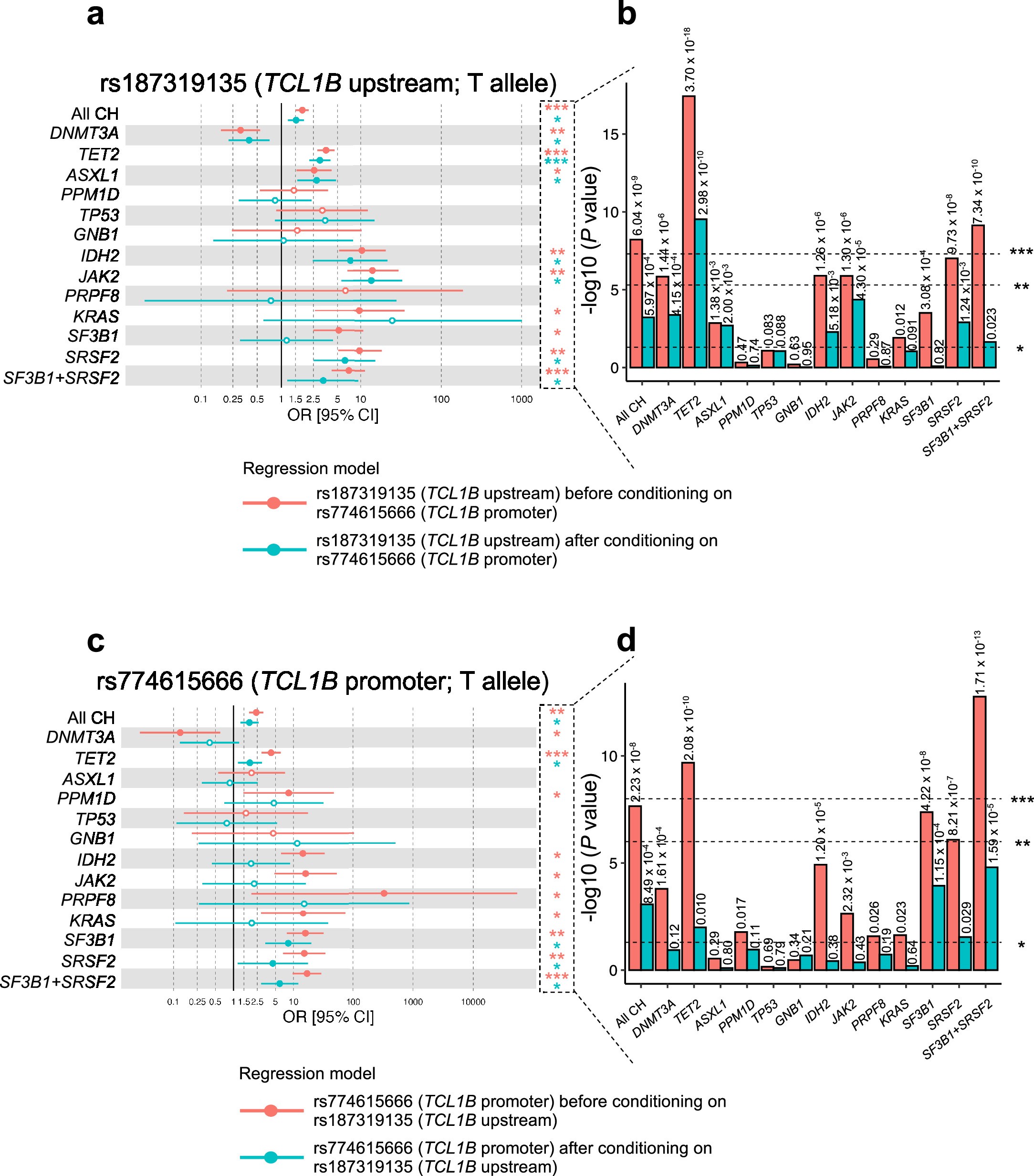
Extended Data Fig. 9: Conditional analysis of rs187319135 (TCL1B upstream) and rs774615666 (TCL1B promoter) variants in Mexico City Prospective Study (MCPS).

a, b, Risk conferred by rs187319135 (T allele) to overall clonal haematopoiesis (CH) and gene-specific CH before versus after conditioning on rs774615666. In the latter mode, genotype of rs774615666 was determined from whole-exome sequencing (WES) and included as co-variate in the Firth logistic regression model implemented by REGENIE software, adjusted for age, sex, and first ten genetic principal components. In total, 136,149 participants with WES-called rs774615666 genotype and complete co-variate data available were included for analysis here. c, d, Risk conferred by rs774615666 (T allele) to overall CH and gene-specific CH before versus after conditioning on rs187319135. In the latter mode, genotype of rs187319135 was hard-called from the imputed genetic data, and included as co-variate in the Firth logistic regression model implemented by REGENIE, adjusted for age, sex, and first ten genetic principal components. Thresholds for hard-calling genotypes were 0 ≤ x ≤ 0.1, 0.9 ≤ x ≤ 1.1, and 1.9 ≤ x ≤ 2.0 for homozygous minor allele, heterozygous minor/major allele, and homozygous major allele, respectively, where x is the allelic dosage (expected number of copies of major allele). Allelic dosages outside the range of thresholds were coded as missing. In total, 134,651 participants with SNP array-based hard-called rs187319135 genotype, WES-called rs774615666 genotype, and complete co-variate data available were included for analysis here. (a, c) Odds ratio and unadjusted two-sided P values were derived from Firth logistic regression implemented by REGENIE software. Measures of centre represent the odds ratios, and the error bars represent the lower and upper bound of the 95% confidence interval of the odds ratios. Full circles represent significant associations (P < 0.05) while hollow circles represent non-significant associations (P ≥ 0.05). P value for rs187319135 *** < 5 × 10−8 (genome-wide significant), ** < 5 × 10−6 (suggestive), * < 0.05 (nominal). P value for rs774615666 *** < 1 × 10−8 (exome-wide significant), ** < 1 × 10−6 (suggestive), * < 0.05 (nominal). 95% CI, 95% confidence interval; CH, clonal haematopoiesis; MAF, minor allele frequency; MCPS, Mexico City Prospective Study; OR, odds ratio; UKB, UK Biobank.