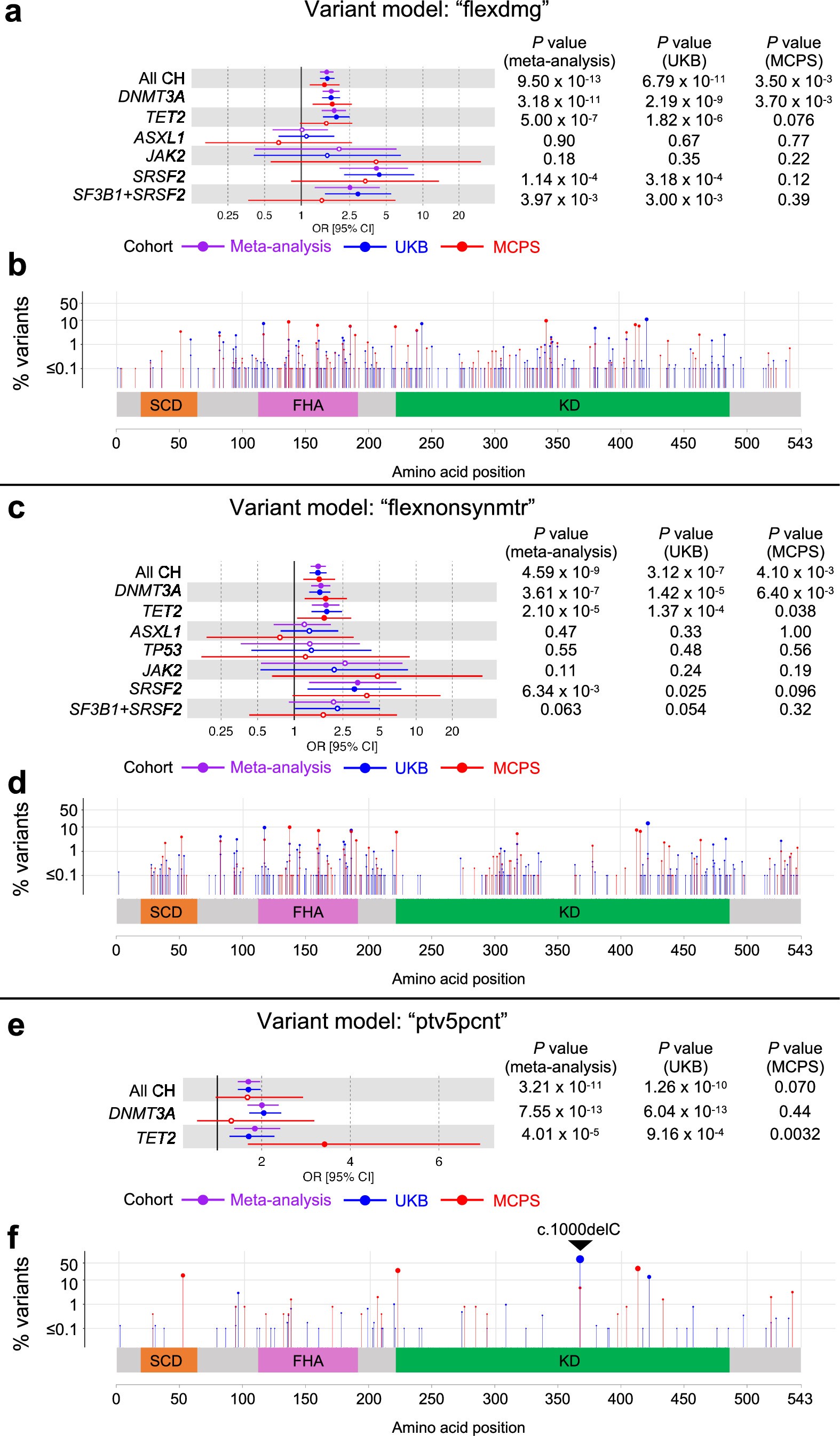
Extended Data Fig. 10: Rare CHEK2 variant burden association meta-analysis across Mexico City Prospective Study (MCPS) and UK Biobank (UKB).

a, b, CHEK2 “flexdmg” qualifying variant model identified as genome-wide significant (P value < 1 × 10−8) in overall clonal haematopoisis (CH) and DNMT3A-CH. c, d, CHEK2 “flexnonsynmtr” qualifying variant model identified as genome-wide significant in overall CH. e, f, CHEK2 “ptv5pcnt” qualifying variant model identified as genome-wide significant in overall CH and DNMT3A-CH. For each qualifying variant model, the risk estimates conferred (a, c, e) and individual variant as a percentage all CHEK2 variants identified in MCPS and UKB (b, d, f) shown. Odds ratio and unadjusted two-sided P values were derived from Cochran-Mantel-Haenszel (CMH) test. Measures of centre represent the odds ratios, and the error bars represent the lower and upper bound of the 95% confidence interval of the odds ratios. Full circles represent significant associations (P < 0.05) while hollow circles represent non-significant associations (P ≥ 0.05) (a, c,e). In total, 136,398 MCPS and 416,115 UKB participants were included for analysis here. 95% CI, 95% confidence interval; CH, clonal haematopoiesis; FHA, forkhead-associated domain; KD, kinase domain; MCPS, Mexico City Prospective Study; OR, odds ratio; SCD, SQ/TQ cluster domain (SCD); UKB, UK Biobank.