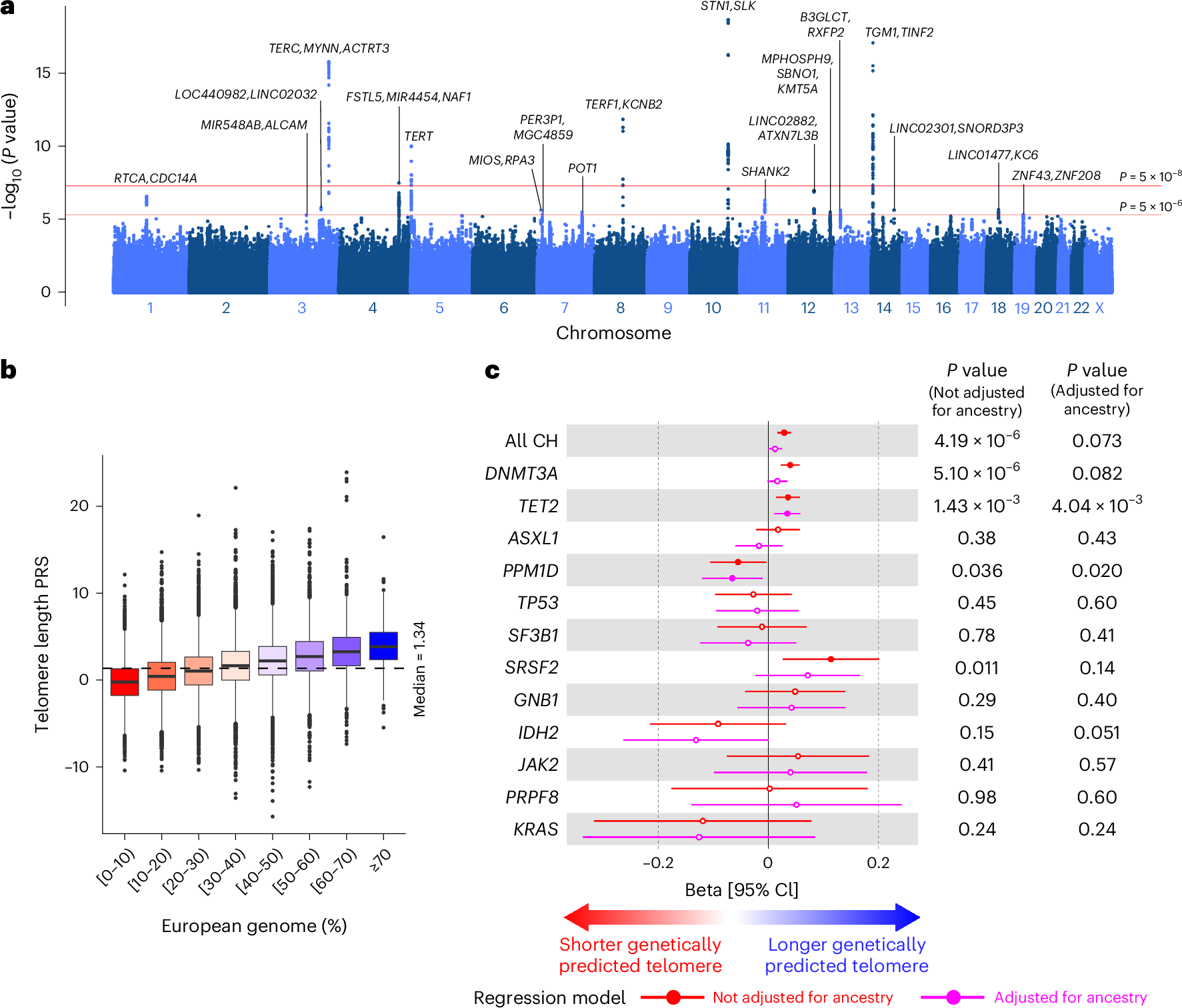
Fig. 3: Telomere length association with ancestry and CH in the MCPS.

a, Manhattan plot representing the common germline variants with MAF ≥ 1% included for LTL GWAS in 9,598 MCPS participants with WGS data available. Unadjusted two-sided P values on the y axis were derived from linear regression implemented using REGENIE software. The most significant variant (smallest P value) is annotated for each suggestive locus (P < 5 × 10−6). b, Distribution of LTL PRSs across individuals with varying degrees of European genome. PRSs were built using LTL GWAS summary statistics from 9,598 participants for whom WGS data were available and subsequently computed for the remaining 126,803 participants. Boxplots represent the median, first and third quartiles; whiskers represent 1.5 times the interquartile range. c, Association between CH or gene-specific CH (outcome) with LTL PRS (predictor) adjusted for age, sex and smoking status. In total, 124,659 individuals who were not included in the LTL GWAS in a and with proportion of European genome and smoking status data available were included for analysis here. Only CH genes identified in at least ten individuals are shown. Beta coefficients and P values were derived from a logistic regression model. Measures of center represent the beta coefficients; error bars, lower and upper bound of the 95% CI of the beta coefficients. Full circles represent significant associations (P < 0.05); hollow circles represent non-significant associations (P ≥ 0.05).