Extended Data Fig. 1: Validation and description of ImmuneLENS.
From: ImmuneLENS characterizes systemic immune dysregulation in aging and cancer

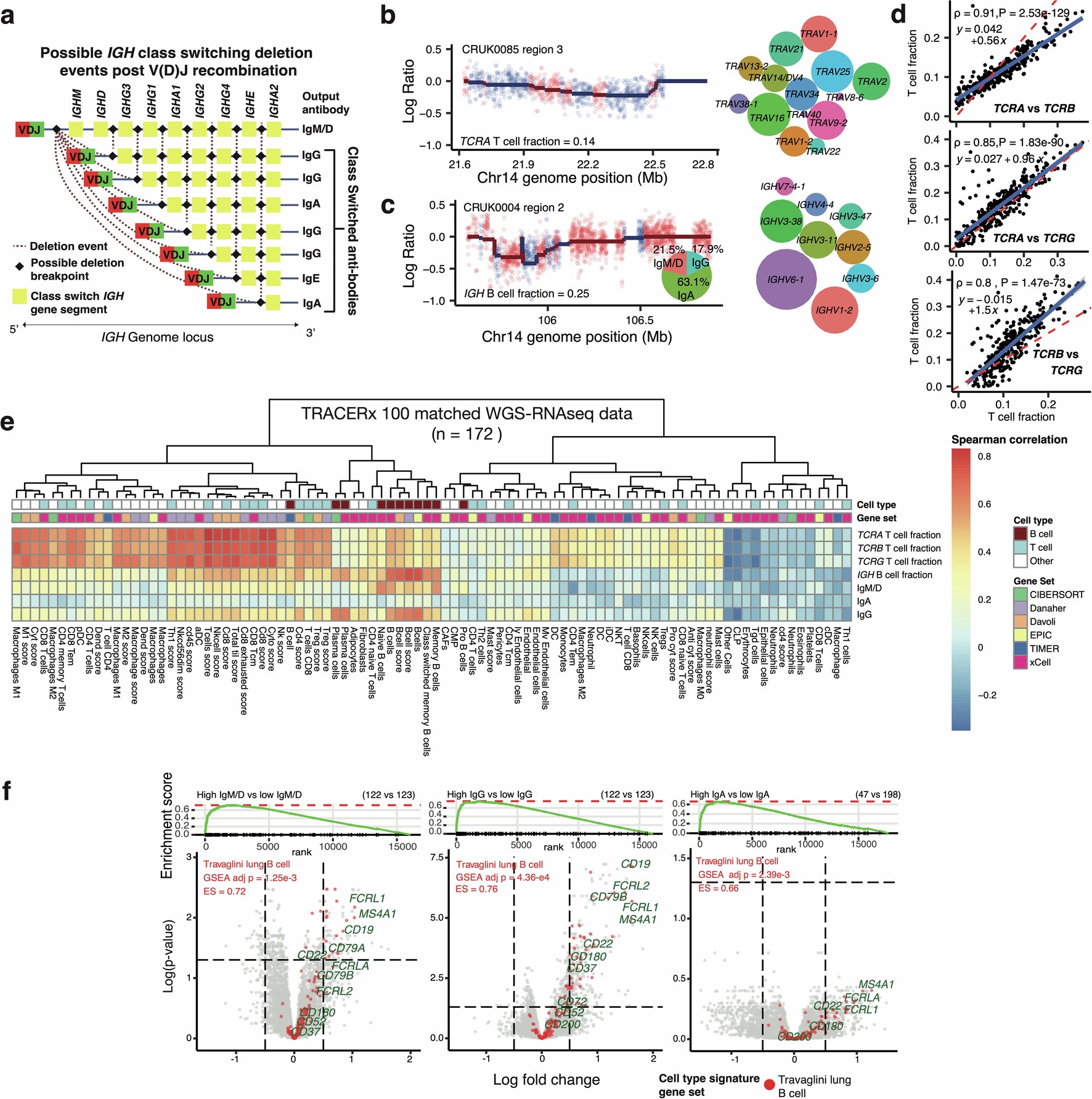
a, Diagram illustrating possible class-switching deletion events following VDJ recombination at the IGH locus, resulting in B cells producing different antibodies. b, Example ImmuneLENS output showing the TCRA locus for TRACERx sample CRUK0085 region 3. The log read depth ratio plot corresponds to a predicted T cell fraction of 0.14. Alternating colors represent changes in the 14 TRAV segments selected by the model, which are also depicted in the bubble plot (right). c, Example ImmuneLENS output showing the IGH locus for TRACERx sample CRUK0004 region 2, with a predicted B cell fraction of 0.25. IGHV segment usage and class-switching percentages are also displayed (right). d, Scatter plots showing the correlation between T cell fraction values calculated by ImmuneLENS from the TCRA, TCRB or TCRG loci. The blue line represents the line of best fit, and the gray region indicates the 95% confidence interval. e, Heatmap of ImmuneLENS’ fractions compared to RNA-seq signatures for different cell types. f, Differential gene expression analysis (bottom) of TRACERx RNA-seq samples split into high and low groups based on median predicted non-class-switched IgM/IgD B cell fractions and class-switched IgA and IgG B cell fractions. Analysis and significance were assessed using limma–voom (Methods), accounting for multiple hypothesis testing. Red points represent genes within the Travaglini lung B cell gene signature59. P values were derived from a GSEA analysis (top) of all cell type signature genesets defined by MSigDB, with P-value estimation based on an adaptive multi-level split Monte Carlo scheme. The P values for Spearman’s ρ in d were derived from a two-tailed t-distribution using the correlation coefficient and sample size.