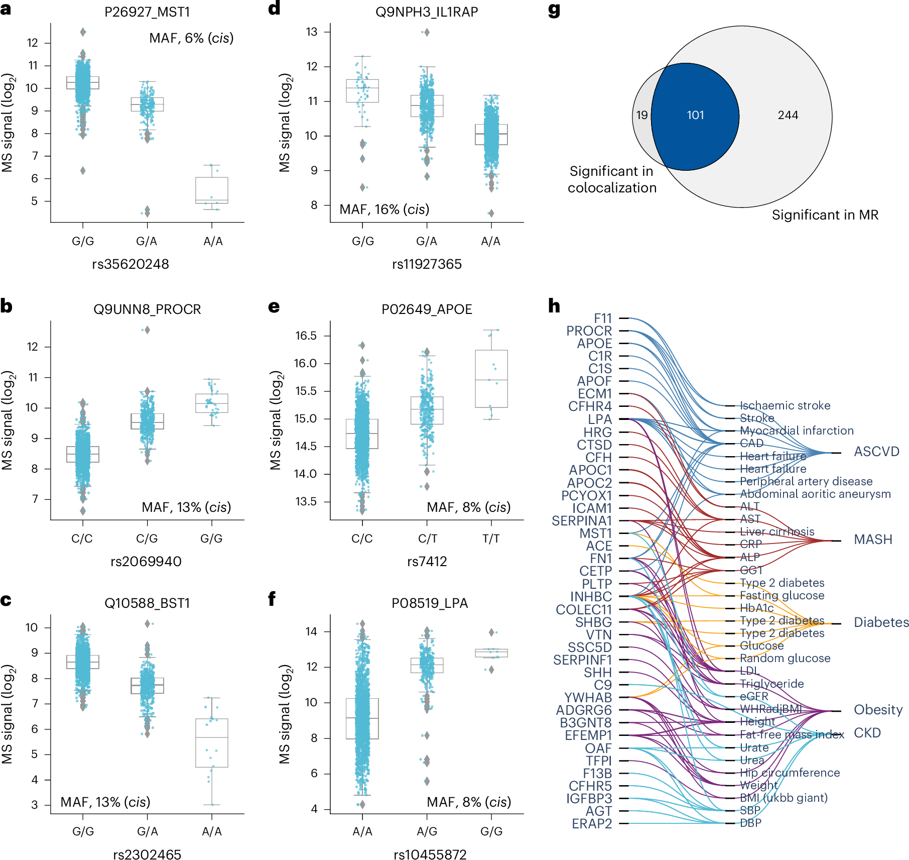
Fig. 5: Effect sizes and integration of pQTLs with known variant–trait associations.
From: Plasma proteome variation and its genetic determinants in children and adolescents

a–f, Distribution of log2 intensity values of the top six proteins with the highest absolute beta value in genome-wide association analysis. The gray line in the middle of the box is the median, the top and bottom of the box represent the upper and lower quartile values of the data and the whiskers represent the upper and lower limits for consideration of outliers (Q3 + 1.5 × IQR, Q1 – 1.5 × IQR); IQR, interquartile range (Q3 – Q1); MAF, minor allele frequency. For genotype 0/0:0/1:1/1, the numbers of biological replicates are n = 1278:328:6, 1708:191:0, 1490:399:23, 1225:410:35, 1637:260:15 and 1227:606:79, respectively. Only non-imputed values are shown. g, Venn diagram showing the number of protein–outcome pairs that are significant in colocalization analysis (HyPrColoc method) and two-sample Mendelian randomization (MR), using a two-sided Wald ratio test implemented in the twoSampleMR package with significance defined as P < 2.5 × 10−6 (correcting for the number of protein-coding genes). h, Protein–trait pairs that are colocalized and with supporting evidence for causation from MR. CAD, coronary artery disease; ALT, alanine aminotransferase; AST, aspartate aminotransferase; CRP, C-reactive protein; ALP, alkaline phosphatase; GGT, gamma-glutamyl transferase; HbA1c, hemoglobin A1c; LDL, low-density lipoprotein; eGFR, estimated glomerular filtration rate; SBP, systolic blood pressure; DBP, diastolic blood pressure; WHRadjBMI, waist-to-hip ratio adjusted for BMI; ASCVD, atherosclerotic cardiovascular disease; MASH, metabolic dysfunction-associated steatohepatitis; CKD, chronic kidney disease.