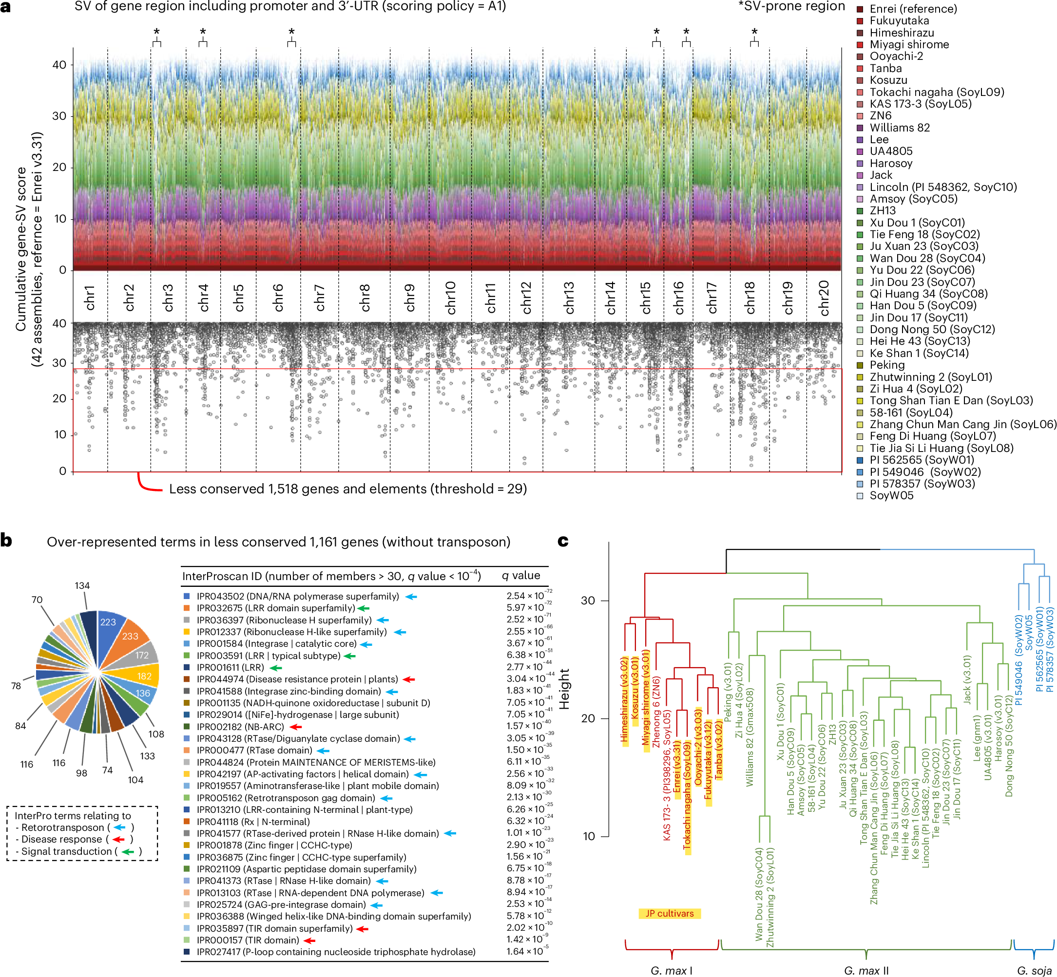
Fig. 3: An overview of gene-SV in 42 global soybean genomes.

a, Cumulative gene-SV scores obtained by Asm2sv in 42 soybean genomes. The Enrei v3.31 genome was used as the base reference. In the cumulative bar chart shown in the top panel, soybean genomes are indicated by different colors. The dot plot in the bottom panel is presented to emphasize the genes or elements that are less conserved between these genomes (the red box). Some examples of SV-prone regions were marked by asterisks as they exhibited a sharp downward peaks. b, Overrepresented terms in the less-conserved genes and elements shown in a. TEA was performed based on the InterPro ID. The q values were calculated from P values obtained by two-tailed Fisher’s exact test. Terms relating to three different categories (retrotransposon, disease response and signal transduction) are indicated by light blue, red and green arrows, respectively. AP, apoptotic protease; RTase, reverse transcriptase; TIR, toll/interleukin-1 receptor. c, Hierarchical clustering of 42 soybean genomes based on gene-SV scores. Cultivated and wild soybeans are shown in different colors; Japanese soybeans are indicated by red characters with a yellow background.