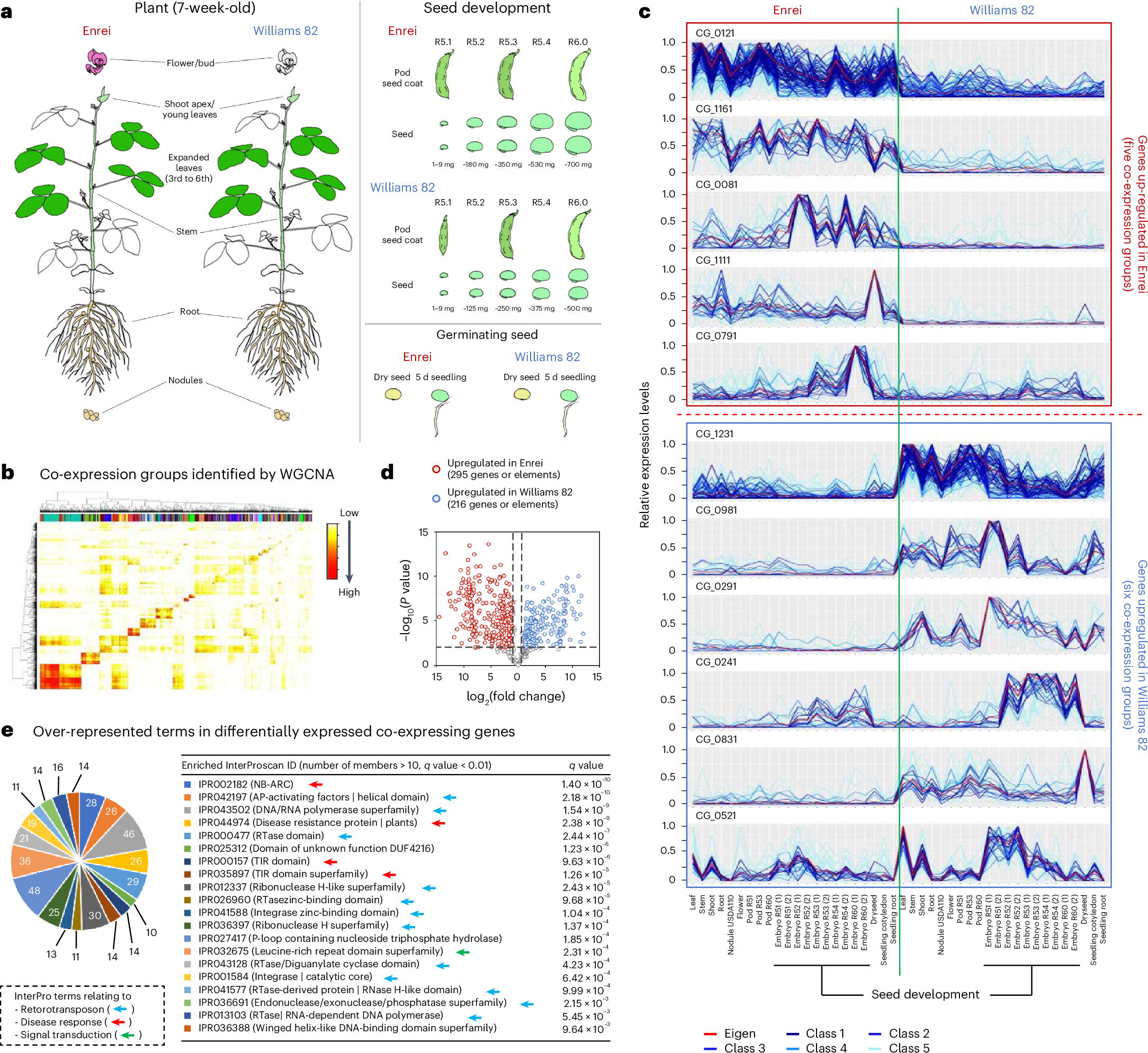
Fig. 4: Tissue-wide RNA-seq atlas and co-expression analysis in Enrei and Williams 82.

a, Schematic illustration of tissue-wide RNA-seq dataset for Enrei and Williams 82. b, Heatmap illustrating the co-expression groups identified by WGCNA29. c DEG groups identified by comparison between Enrei and Williams 82. The red lines indicate the expression patterns of computationally calculated eigengenes that represent the co-expression group. Genes were categorized into a co-expression group according to P values that were calculated by WGCNA (P < 1 × 10−6, n = 44). d, Volcano plot showing the significance levels of each DEG. To identify genes predominantly expressed in either genotype, P values were calculated with two-tailed Student’s t-test based on the all-expression levels in 22 tissues of Enrei and Williams 82 (P value < 0.01 and fold change of ≥2). Genes belonging to the co-expression groups shown in c were analyzed. The red and blue dots indicate Enrei-upregulated or Williams 82-upregulated genes, respectively. e, Overrepresented terms in Enrei-upregulated or Williams 82-upregulated gene groups identified in d. TEA was performed based on the InterPro ID. The q values were calculated from P values obtained by two-tailed Fisher’s exact test. Terms relating to three different categories (retrotransposon, disease response and signal transduction) are indicated by light blue, red and green arrows, respectively.