Extended Data Fig. 6: VCAN as a Candidate m6A Driver Event.
From: The landscape of N6-methyladenosine in localized primary prostate cancer

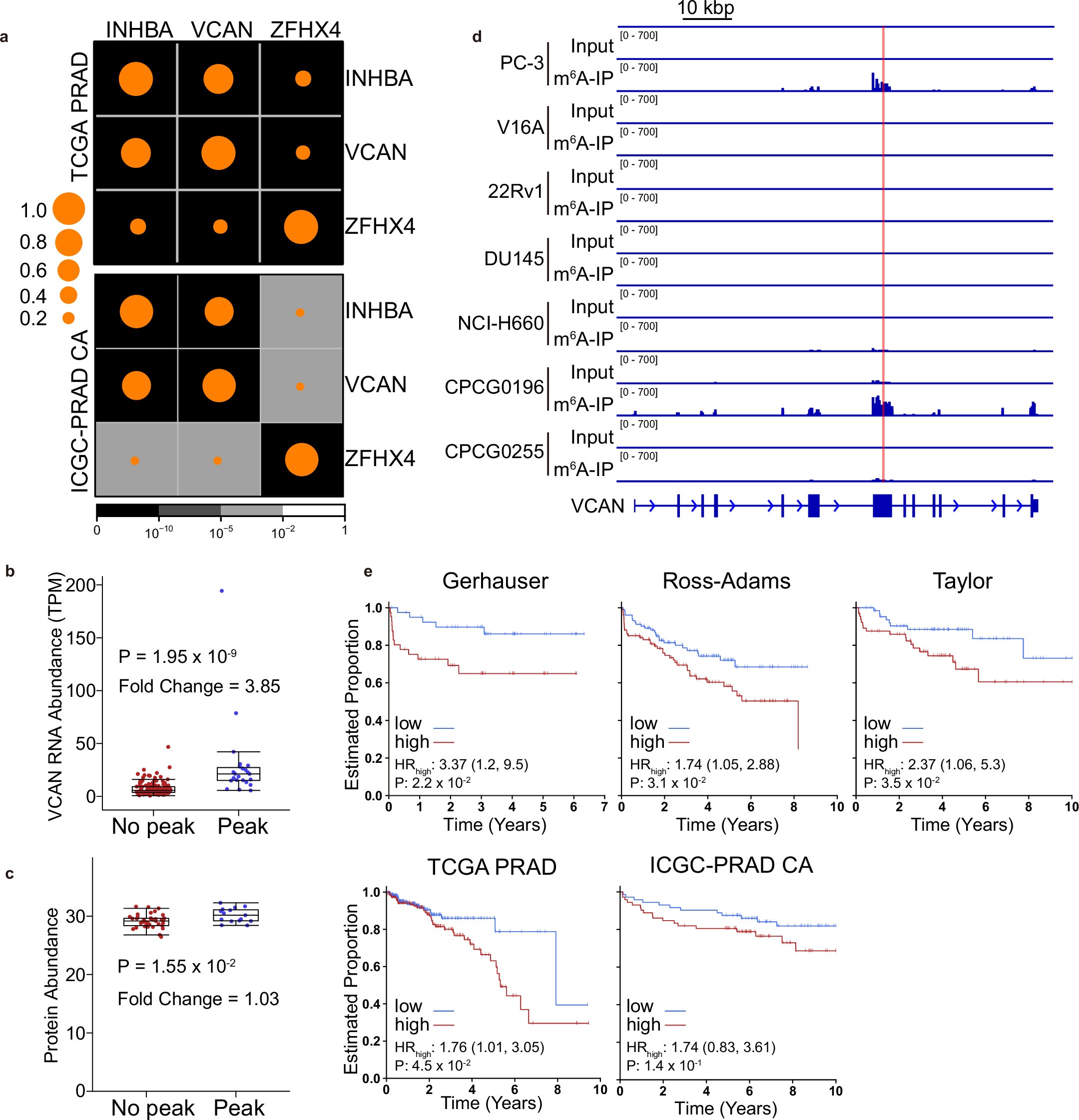
a) Correlations in RNA abundance of INHBA, VCAN, and ZFHX4 in the TCGA-PRAD and ICGC PRAD-CA cohorts. Dot size is Spearman’s correlation; background shading is P value. b) Comparison of the VCAN mRNA abundance between samples with and without peaks by the Input RNA-seq data. Samples with m6A peaks (n = 23) and without m6A peaks (n = 124) were derived from independent biological samples. The P value was calculated with two-sided Mann-Whitney U test between samples with and without m6A peaks on VCAN mRNA. The top and bottom of the box represent the 75th and 25th percentiles, respectively, with the line inside the box indicating the median. Whiskers extend to 1.5 times the interquartile range from the 25th and 75th percentiles. The fold change of peak mean TPM relative to no peak mean TPM is shown. c) Comparison of the VCAN abundance between samples with and without peaks by protein mass spectrometry data. Samples with m6A peaks (n = 15) and without m6A peaks (n = 39) were derived from independent biological samples. A two-sided Mann-Whitney U test was used to compare the difference between the two groups. The top and bottom of the box represent the 75th and 25th percentiles, respectively, with the line inside the box indicating the median. Whiskers extend to 1.5 times the interquartile range from the 25th and 75th percentiles. The fold change of peak mean value relative to no peak mean value is shown. d) m6A peak signals of VCAN transcripts from meRIP-seq libraries of several prostate cancer cell lines and patient samples with (CPCG0196) or without (CPCG0255) VCAN m6A peaks identified. The vertical red line indicates the location of the significant peak. e) Kaplan-Meier survival curves showing biochemical recurrence stratified by VCAN mRNA abundance in the Gerhauser, Ross-Adams, Taylor, TCGA-PRAD and ICGC-PRAD CA cohorts. A Cox Proportional Hazards model was used to compare the hazard of biochemical recurrence between the groups.