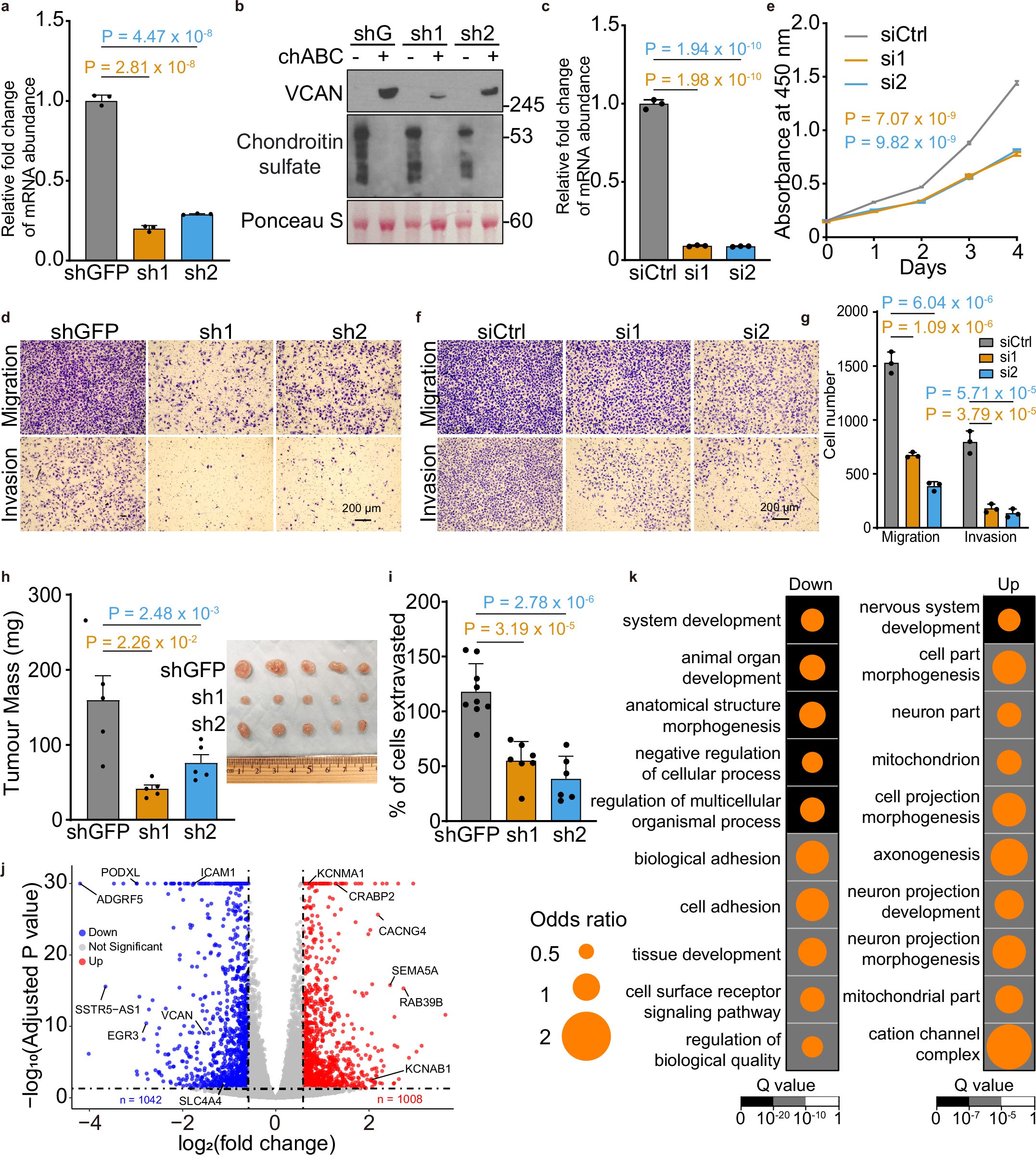
Extended Data Fig. 7: VCAN Drives Prostate Cancer Progression.
From: The landscape of N6-methyladenosine in localized primary prostate cancer

a-c) Knockdown efficiency of VCAN mRNA by shRNAs (a), protein abundance (b) and by siRNAs (c) in PC-3 cells. All other Western blots for VCAN in this study are treated by chABC by default. Ponceau S as the loading control. Numbers indicate the positions of molecular mass (kDa) standards. Data are represented as mean ± SD of three biological replicates. P values are calculated using one-way ANOVA with Dunnett’s multiple comparisons test. d) The representative images of the migration and invasion assay of PC-3 cells after shRNA-mediated knockdown of VCAN. The experiment was conducted using three biological replicates for each condition. The scale bar represents 200 μm. e) The growth curve after siRNA-mediated knockdown of VCAN in PC-3. Data are represented as mean ± SD of three biological replicates. P values are calculated using one-way ANOVA with Dunnett’s multiple comparisons test. f-g) The migration and invasion assay of PC-3 cells after siRNA-mediated knockdown of VCAN. The representative images (f), and the quantification (g). Data are represented as mean ± SD of three biological replicates. The scale bar represents 200 μm. h-i) The tumor weight (left) and the tumor size (right) of xenografts derived from injected PC-3 cells (h), and the extravasation ability of PC-3 (i) infected with shRNAs targeting VCAN or GFP as the control. Xenografts are shown as mean ± SEM of five biological replicates, and the extravasation data are presented as mean ± SD of biological replicates (shGFP, n = 9; VCAN sh1, n = 7; VCAN sh2, n = 6). P values are calculated using one-way ANOVA with Dunnett’s multiple comparisons test. j) The volcano plot showed the significantly up/down-regulated genes (average FC > log2(1.5), adjusted P value < 0.05, two-sided) between shGFP and shKD VCAN groups in PC-3 mouse xenografts. Adjusted P values were calculated using the Benjamini-Hochberg method. Vertical dashed lines indicate -log2(1.5) and log2(1.5), respectively, and the horizontal one marks adjusted P = 0.05. k) Dotmap representing top 10 enriched pathways after shKD VCAN in PC-3 mouse xenograft tumors. Dot size indicates the odds ratio and background color the Q values.