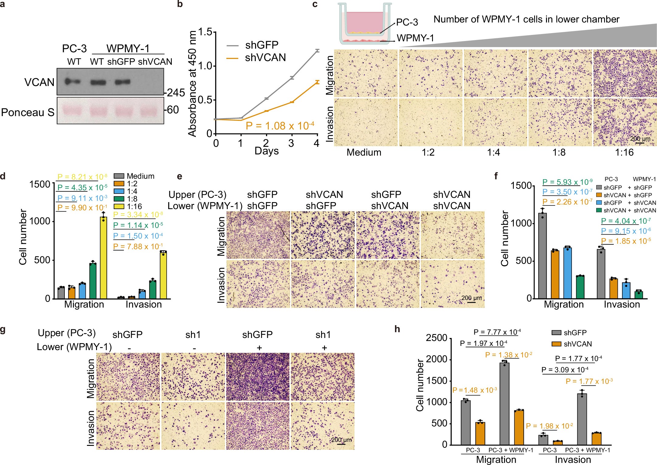
Extended Data Fig. 8: VCAN Regulates Tumor-Stromal Crosstalk.
From: The landscape of N6-methyladenosine in localized primary prostate cancer

a) Knockdown efficiency of VCAN by shRNA in WPMY-1 cells was detected by Western blot. Ponceau S stain serves as the loading control, and molecular mass (kDa) standards are indicated on the right. Additionally, a sample from PC-3 cells is included for relative quantification, demonstrating comparable levels of VCAN extracted from the same volume of culture medium collected from an equal number of cells. The experiment was conducted using three biological replicates for each condition. b) The growth curve after shRNA-mediated knockdown of VCAN in WPMY-1. Data are represented as mean ± SD of three biological replicates. P value is calculated using an unpaired two-sided Student’s T test. c-f) Migration and invasion analysis of indirect coculture of PC-3 and WPMY-1 cells. PC-3 cells (2 × 104) were seeded into the upper chamber containing serum-free medium, while WPMY-1 cells were seeded in the lower chamber containing 10% fetal bovine serum at varying ratios (PC-3 to WPMY-1) ranging from 1:2 to 1:16 as indicated (c-d). PC-3 cells (5 × 104) were seeded into the upper chamber containing serum-free medium, while WPMY-1 cells were seeded in the lower chamber containing 10% fetal bovine serum at a fixed ratio of 1:8 (PC-3 to WPMY-1) (e-f). Representative images (c, e) and quantification (d, f, mean ± SD of three biological replicates; one-way ANOVA with Dunnett’s multiple comparisons test) are presented. The scale bar represents 200 μm. g-h) PC-3 cells with VCAN knockdown (shVCAN) or control (shGFP) were cultured either with or without WPMY-1 cells. In the coculture condition, WPMY-1 cells were seeded in the lower chamber at a ratio of 1:8 (PC-3 to WPMY-1) in medium containing 10% fetal bovine serum (FBS); in the monoculture condition, the lower chamber contained only medium with 10% FBS. Representative images (g) and quantification (h, mean ± SD of three biological replicates; two-sided Student’s t-test) are presented. The treatments (knockdown) for each group are indicated in the figure. The scale bar represents 200 μm.