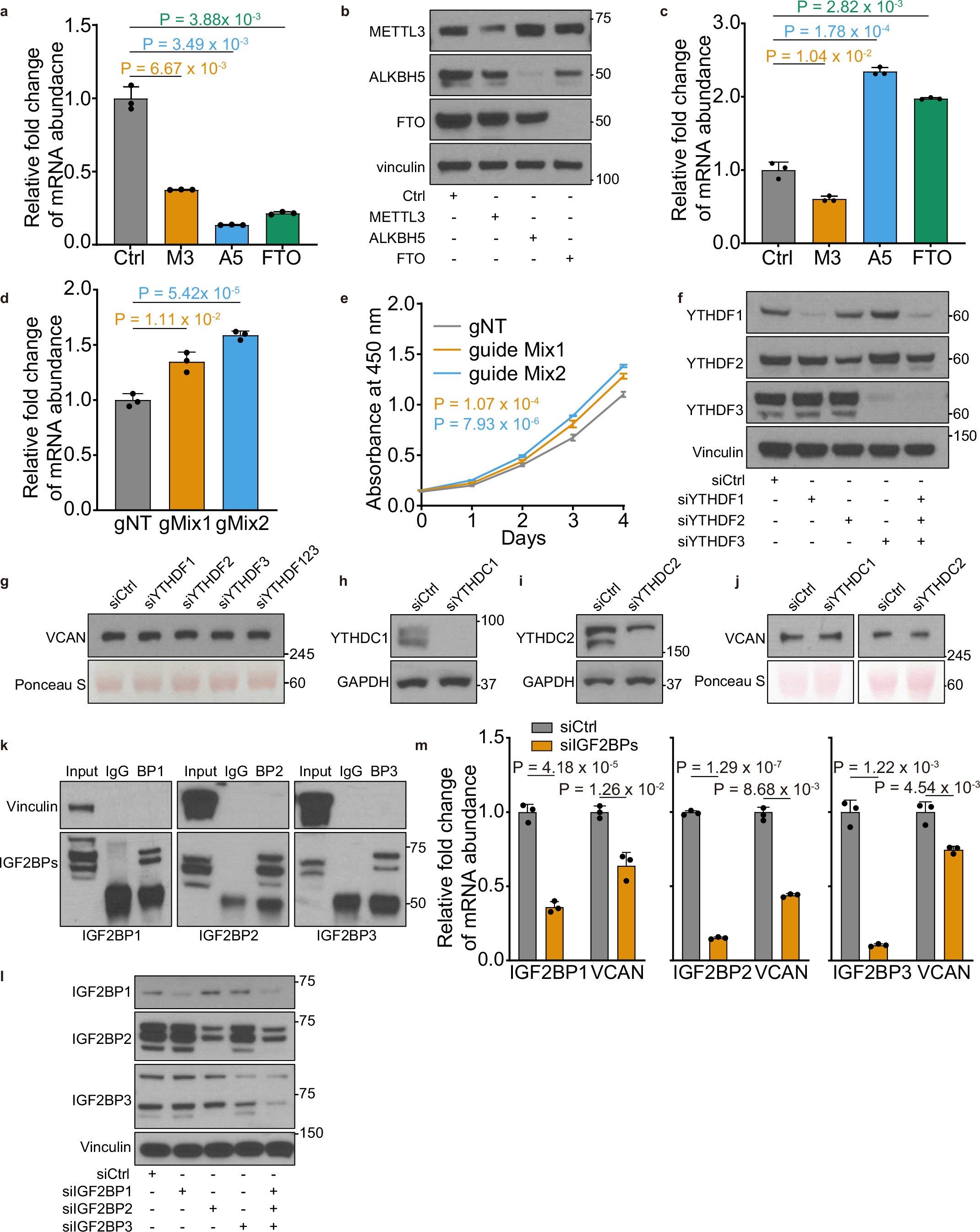
Extended Data Fig. 9: m6A Stabilizes VCAN mRNA and Promotes its Translation.
From: The landscape of N6-methyladenosine in localized primary prostate cancer

a-b) Knockdown efficiencies of the m6A regulators by shRNAs in PC-3 at RNA (a, Data are represented as mean ± SD of three biological replicates. P values are calculated using unpaired two-sided T test.) and protein level (b, Numbers indicate the positions of molecular mass (kDa) standards). c) Relative abundance of VCAN mRNA after knockdown m6A regulators in PC-3 cells. Ctrl:shRNA targets GFP, M3:METTL3, A5:ALKBH5. Data are represented as mean ± SD of three biological replicates; P values, unpaired Student’s T test. d-e) The VCAN mRNA abundance (d) and growth curve (e) of PC-3 cells after writing by VCAN mRNA-targeting guide RNA mixes. Data are represented as mean ± SD of three biological replicates. P values, one-way ANOVA with Dunnett’s multiple comparisons test. f-g) Knockdown efficiencies of YTHDFs (f) and corresponding VCAN protein abundance change (g) in PC-3 cells infected with siRNAs against each YTHDF were assessed by western blot. Numbers indicate the positions of molecular mass (kDa) standards. h-i) Knockdown efficiencies of YTHDC1 (h) and YTHDC2 (i) in PC-3 cells infected with siRNAs against each YTHDC were assessed by western blot. Vinculin was used as a loading control. Numbers on the right indicate the positions of molecular mass (kDa) standards. j) Western blot showing VCAN protein abundance change after knocking down YTHDC1 and YTHDC2 in PC-3 cells. Ponceau S stain serves as the loading control. Numbers on the right indicate the positions of molecular mass (kDa) standards. k) RIP efficiencies of the IGF2BP proteins were evaluated by western blot. Vinculin was included as negative control of the IPs. Numbers on the right indicate the positions of molecular mass (kDa) standards. l) Knockdown efficiencies of IGF2BPs in PC-3 cells infected with siRNAs against each IGF2BP were assessed by western blot. Vinculin was used as a loading control. Numbers on the right indicate the positions of molecular mass (kDa) standards. m) Relative VCAN mRNA abundance after siRNA-mediated knockdown of IGF2BPs in PC-3 cells. Data are represented as mean ± SD of three biological replicates. P values are from unpaired T test.