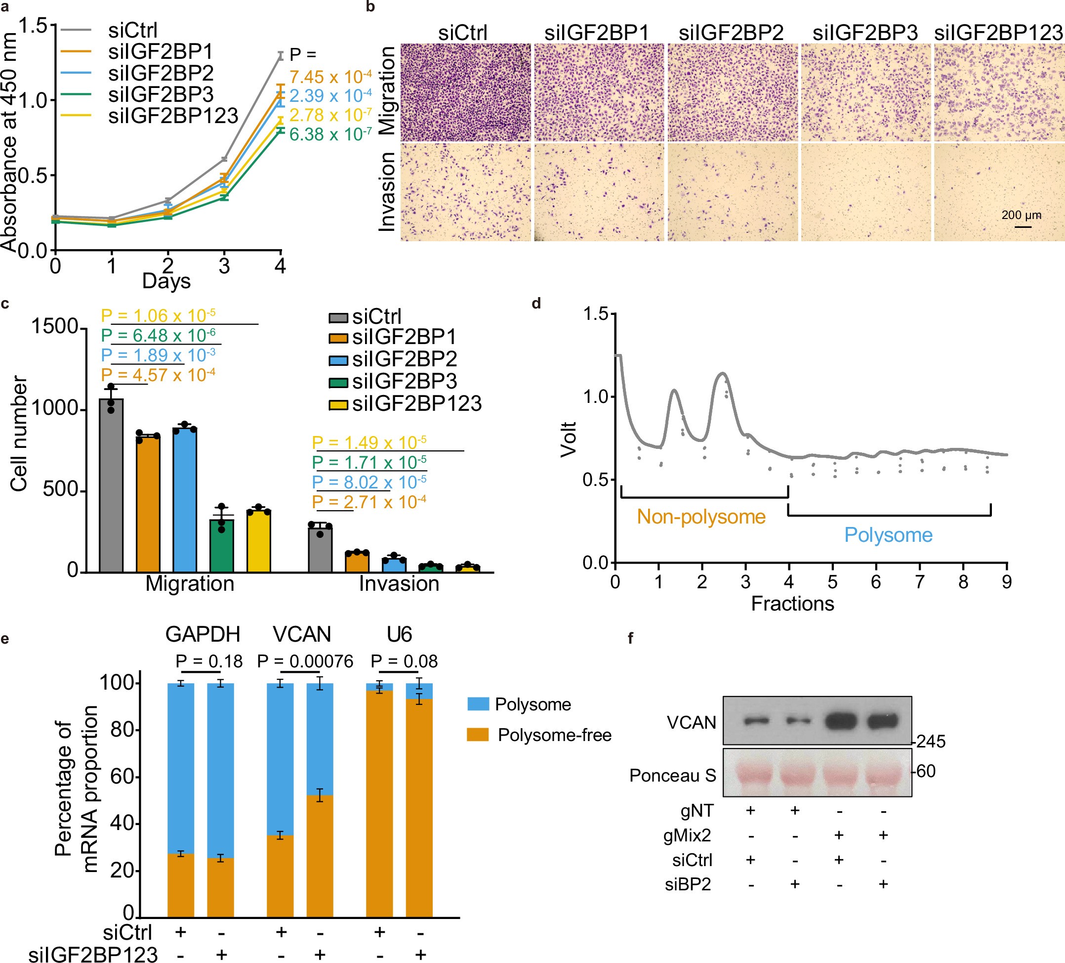
Extended Data Fig. 10: m6A Regulates VCAN Expression via IGF2BPs.
From: The landscape of N6-methyladenosine in localized primary prostate cancer

a) Cell proliferation after siRNA-mediated knockdown of IGF2BPs in PC-3 cells. Data are represented as mean ± SD of three biological replicates. P values are calculated using one-way ANOVA with Dunnett’s multiple comparisons test. b-c) Migration and invasion of PC-3 cells after siRNA-mediated knockdown of IGF2BPs in PC-3 cells. P values are calculated using one-way ANOVA with Dunnett’s multiple comparisons test. The representative images (b), and the quantification (c). Data are represented as mean ± SD of three biological replicates. The scale bar represents 200 μm. d) Ribosome profiling analysis of sample fractions. The graph illustrates ribosome profiling, with the intensity of the signal (voltage) plotted on the y-axis and sample fractions collected on the x-axis. The fractions are grouped based on the presence of polysomes, with polysome and polysome-free fractions distinguished and labeled accordingly on the graph. e) Relative enrichment of VCAN, GAPDH, and U6 in the polysome-free and polysome-associated fractions of PC-3 cells were measured by qPCR. GAPDH and U6 were employed as controls. Data are represented as mean ± SD of three biological replicates. P values are calculated using an unpaired two-sided Student’s T test. f) VCAN protein abundance after dCasRx-METTL3-based m6A writing with or without knocking down of IGF2BP2 was detected by western blot. Ponceau S stain serves as the loading control. Numbers on the right indicate the positions of molecular mass (kDa) standards.