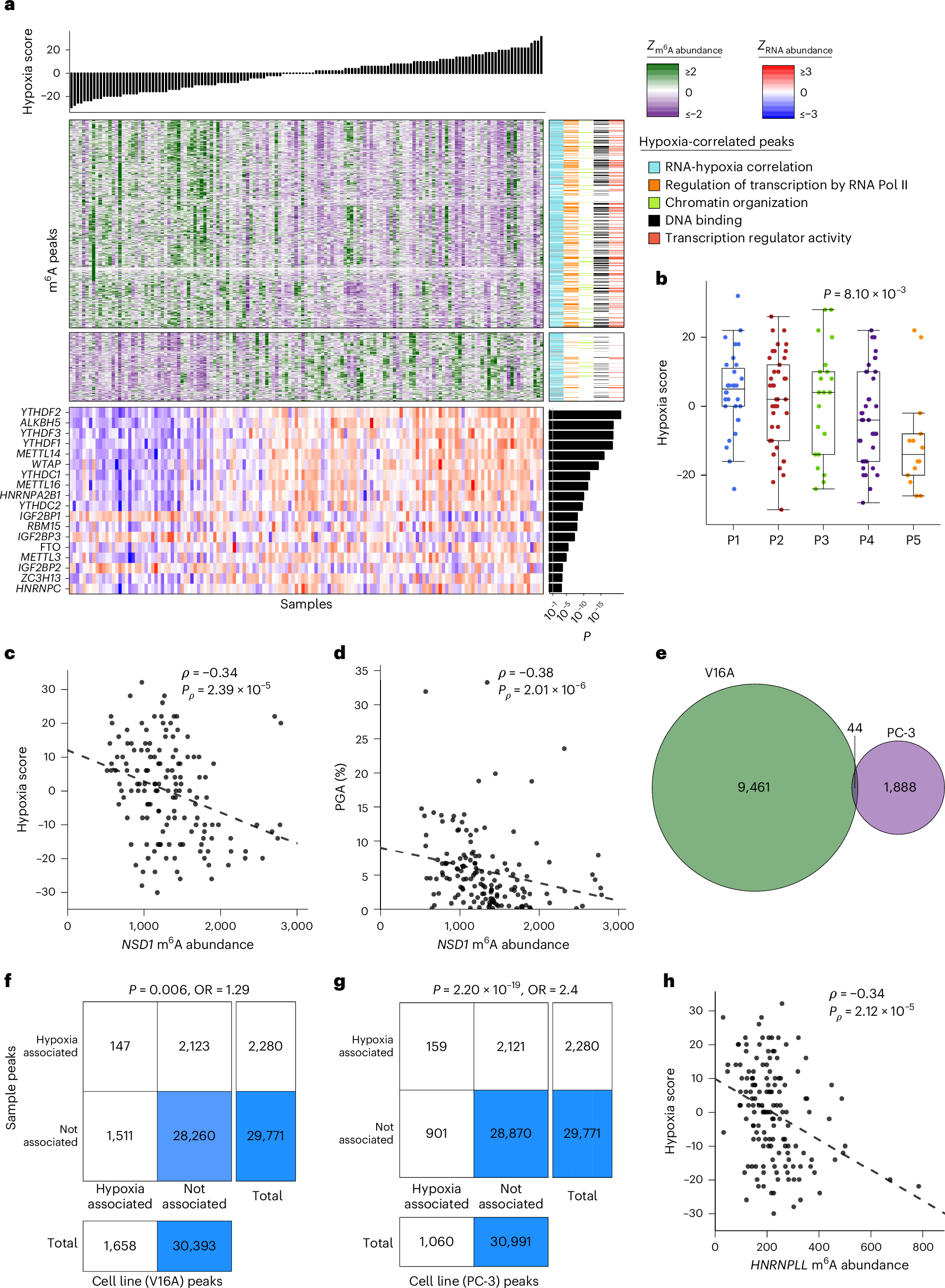
Fig. 4: Tumor hypoxia is associated with widespread m6A modulation.
From: The landscape of N6-methyladenosine in localized primary prostate cancer

a, Hypoxia correlates with m6A peak abundance. Top bar plot indicates sample hypoxia score. Left–middle heatmaps show the corresponding z-scored m6A peak abundance per sample for peaks with a hypoxia correlation (Spearman’s correlation, Q < 0.05, 1,184 peaks). Peaks are clustered by abundance values, and the two largest resulting clusters are displayed in separate heatmaps. Right–middle heatmaps display m6A peak annotations. ‘RNA–hypoxia correlation’ indicates whether RNA abundance for the corresponding genes is also correlated with hypoxia. Hypoxia-correlated peaks are enriched for several biological pathways, and subsequent columns indicate whether each corresponding gene is tagged with each of the enriched pathway terms. Bottom heatmap shows z-scored RNA abundance for m6A writers, readers and erasers. Right bar plot shows P values for Spearman’s correlation between RNA abundance and hypoxia. Pol, polymerase. b, Patient m6A subtypes are associated with varying hypoxia levels. P value from one-way ANOVA. Box plots represent the median (center line) and upper and lower quartiles (box limits), and whiskers extend to the minimum and maximum values within 1.5× the IQR. n = 146. c,d, Associations between m6A abundance for an example peak on NSD1. Hypoxia (n = 146) (c), PGA (n = 148) (d). Plots annotated with results from Spearman’s correlation. e, Overlap between hypoxia-specific peaks in V16A and PC-3 cells. f,g, Patient hypoxia-associated peaks significantly overlap with hypoxia-specific peaks in prostate cancer cell lines. Contingency tables showing results from two-sided Fisher’s exact test for association between patient hypoxia-associated peaks and V16A (f) and PC-3 (g) hypoxia-specific peaks. The relative intensity of blue shading indicates the size of the group. OR, odds ratio. h, Correlation between tumor m6A abundance and hypoxia for a peak region in HNRNPLL. This peak shows a corroboratory hypoxia association in both V16A and PC-3 cell lines. Plots annotated with results from Spearman’s correlation (n = 146).