Fig. 5: Quantifying the biomarker potential of m6A sites.
From: The landscape of N6-methyladenosine in localized primary prostate cancer

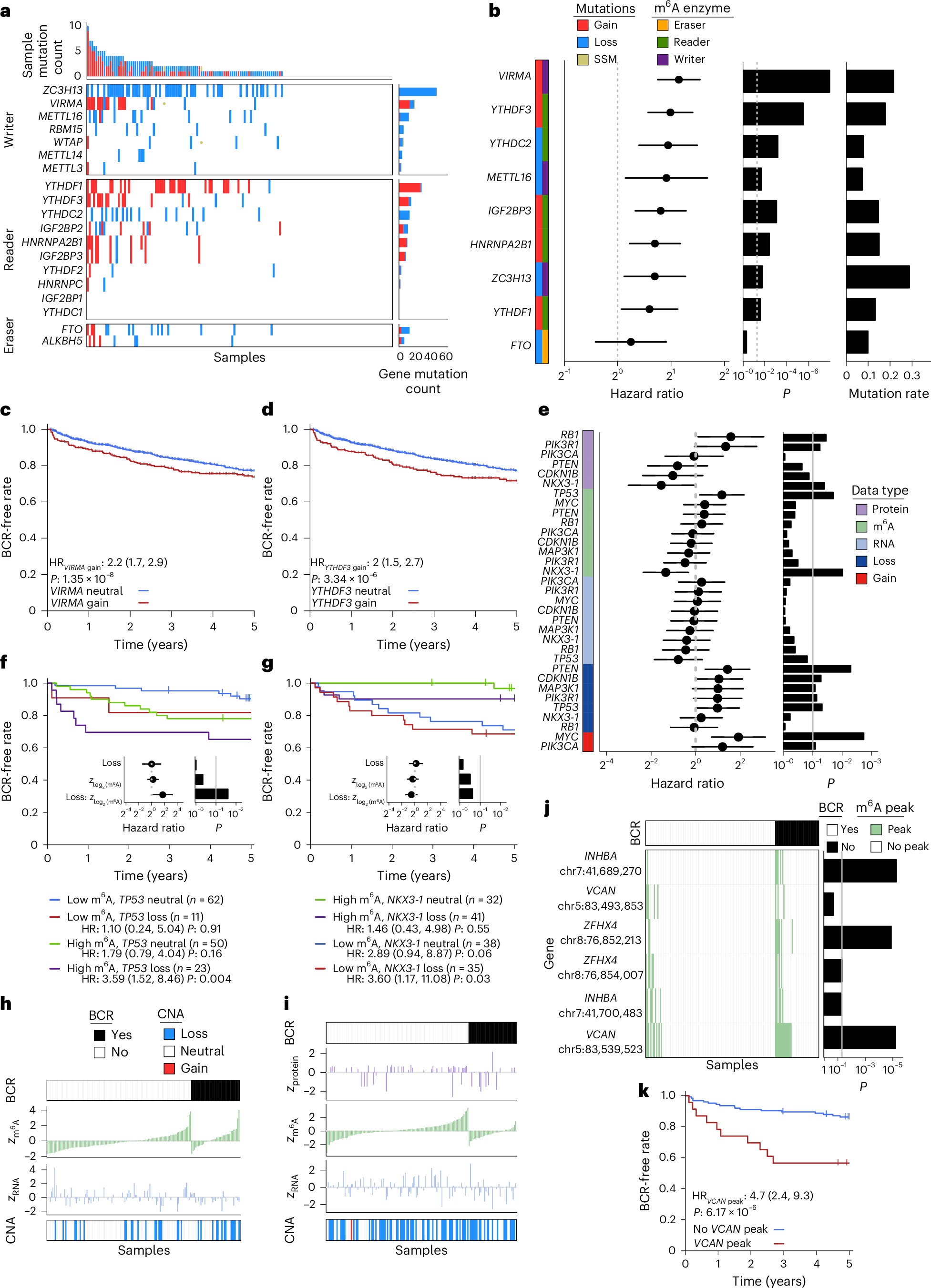
a, m6A regulatory genes are frequently mutated. m6A enzyme-encoding genes are shown on the y axis, and patient samples are on the x axis. Top bar plot represents the number of mutations per sample, while the right bar plot shows the number of mutations in each m6A regulatory gene across samples. Central heatmaps display the mutations in each enzyme for each sample. b–d, Meta-analysis of six independent patient cohorts identifies mutations in m6A regulatory genes as predictive of patient biochemical recurrence. b, Left heatmap depicts m6A regulatory gene, mutation type and category of m6A regulatory action. Forest plot shows hazard ratios and 95% confidence intervals of each mutation on biochemical recurrence, and left bar plot indicates corresponding P values from a Cox model. The far right bar plot displays average sample mutation rate across the patient cohorts (protein, n = 54, m6A, n = 148; RNA, n = 92; gain or loss, n = 146). c,d, Gain of VIRMA (c) and gain of YTHDF3 (d) predict decreased biochemical recurrence-free rate. VIRMA gain, n = 22; loss, 191. YTHDF3 gain, n = 23; loss, 186. P values displayed are from Cox proportional hazards models. e–i, m6A provides complementary prognostic information in profiling prostate cancer driver genes. e, Left heatmap shows driver genes and molecular data type analyzed. Forest plot shows hazard ratio and 95% confidence intervals for biochemical recurrence, and the right bar plot indicates corresponding P values from a Cox model. f,g, Influence of m6A and copy loss on biochemical recurrence-free rate for tumor suppressors TP53 (f) and NKX3-1 (g). Kaplan–Meier survival curves show the results from median dichotomizing m6A abundance to create four patient groups, while inset forest plots show results from treating m6A as a continuous variable. P values displayed are from Cox proportional hazards models. h,i, Relative m6A abundance by biochemical recurrence status for TP53 (h) and NKX3-1 (i). Plots show copy number, z-scored RNA, m6A and protein abundance, and biochemical recurrence status at censoring time. Patients are depicted in columns and are ordered by biochemical recurrence status followed by m6A abundance. j,k, m6A peak status predicts biochemical recurrence for specific peak sites on INHBA, VCAN and ZFHX4. j, Patients are represented in columns. Top heatmap displays biochemical recurrence status at censoring time. Middle heatmap shows patient peak status (peak sites depicted in row labels). Right bar plot shows P values from a Cox model. k, Presence of a VCAN m6A peak increases risk of biochemical recurrence. VCAN peak, n = 23; no peak, 125. P values displayed are from Cox proportional hazards models.