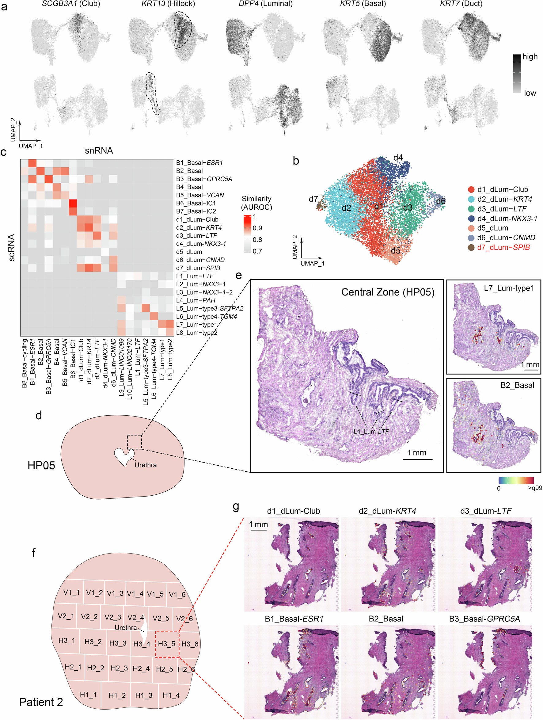
Extended Data Fig. 1: Identification of subpopulations of ductal luminal (dLum) and basal cells in human prostate.
From: Spatially resolved transcriptomic analysis of the adult human prostate

a, UMAP for expression of known markers of prostate epithelial lineages in the scRNA-seq (top) and snRNA-seq (bottom). b, UMAP of dLum cells in scRNA-seq data colored by given cell identities, related to Fig. 2a. c, Heatmap of AUROC scores showing similarity between epithelial subsets identified by scRNA-seq (y axis) and snRNA-seq (x axis). Higher AUROC score represents higher similarity. d, Overview of the sampling strategy of the prostate of HP05. e, H&E staining of a slice adjacent to the urethra (left). Spatial transcriptomic slice colored by inferred cell proportions (right). f, Overview of the sampling strategy of the prostate of patient 2. g, Spatial transcriptomic slice, H3_5, of patient 2 colored by inferred cell proportions.